Key Highlights
- Bitcoin Staking, Enabling Cross-Chain Security Upgrades: Babylon Labs adopts Taproot scripts to achieve truly trustless BTC staking, making Bitcoin the security layer for PoS blockchains and completely avoiding custodial risks.
- The Core Role of the $BABY Token: As the native token of Babylon, $BABY is mainly used for governance, transaction fee payment, and incentivizing BTC stakers, validators, and partner chains to build a robust and secure shared ecosystem.
- Strong Financial Strength + Rapid Ecosystem Growth: Babylon has successfully raised $70 million and integrated with multiple wallets, exchanges, and DeFi protocols. By the end of 2024, it has locked over 57,000 BTC, showing strong growth momentum.
- Multi-Staking and the Future Transformation of DeFi: Babylon plans to launch a "multi-staking" mechanism, allowing a single BTC deposit to secure the safety of multiple chains, unlocking greater liquidity and reshaping the DeFi ecosystem.

The Bitcoin (BTC) community has long been exploring how to generate returns from their Bitcoin holdings without compromising decentralization and self-custody. Meanwhile, many PoS (Proof-of-Stake) blockchains face challenges in ensuring network security, often having to rely on high inflation or centralized solutions. Is there a protocol that can meet the needs of both sides? Babylon Labs believes the answer is yes.
Babylon, through native BTC staking - running directly on the Bitcoin network - makes BTC the core pillar of cross-chain security, providing trust-minimized security assurance for multiple blockchains. This not only expands the application scenarios of decentralized finance (DeFi), but also ushers in a new era of cross-chain security. The soon-to-be-launched $BABY token further introduces governance and incentive mechanisms, aligning the interests of BTC stakers, validators, and partner blockchains to co-build a secure shared ecosystem.
So, who founded Babylon Labs? What is their vision? How did this technology come about and develop? Why is it important, and how does it work?
Table of Contents
- Founders and core team
- Strategic investors and partners
What services does Babylon Labs provide?
- Trustless Bitcoin staking mechanism
- Babylon chain and the Bitcoin Secured Networks (BSNs)
- The role of the $BABY token
When was Babylon Labs founded?
- Key milestones and funding history
- Roadmap: Phase 1 to Phase 3
What ecosystems has Babylon Labs integrated with?
- Technical integrations: Bitcoin, Cosmos, and future cross-chain bridges
- User onramps: Wallets, exchanges, and DeFi protocols
Why is Bitcoin's security sharing mechanism important?
- Advantages for PoS networks
- Benefits for Bitcoin holders
How does Babylon Labs operate?
- Technical mechanism of trustless BTC staking
- Finality Providers and Slashing mechanism
- Governance and incentive mechanism of the $BABY token
The Team Behind Babylon Labs: Founders, Team, and Partners
Who founded Babylon Labs?
- David Tse (Co-founder): Stanford University professor, renowned in the fields of network technology, consensus mechanisms, and distributed systems.
- Dr. Mingchao "Fisher" Yu (Co-founder & CTO): Cryptography expert, leading the technical architecture of Babylon.
The two founders believe that Bitcoin staking can serve as a reliable alternative to the fragmentation and high volatility in the emerging PoS ecosystem. Under their leadership, Babylon Labs has grown into a global team comprising engineers, security researchers, and Cosmos SDK experts, dedicated to making Bitcoin the cornerstone of cross-chain security.

Image Credit: 10x Station
Babylon's Strategic Investors and Ecosystem Partners
- Top venture capital firms: Paradigm, Polychain, Bullish, and Binance Labs led Babylon's $70 million funding round in 2024.
- Validators and Finality Providers (FPs): Over 250 independent entities (such as P2P.org, InfStones) connecting BTC stakers with PoS blockchains that require additional security assurance.
- Wallets and Exchanges: Platforms including Binance Earn, OKX Web3 Wallet, and Bitget Wallet have integrated Babylon's Taproot staking functionality, allowing users to easily participate.
- Liquid staking protocols: Projects like Lombard Finance (LBTC) that convert staked BTC into tradable tokens, providing higher liquidity to the DeFi ecosystem.
Why are these partners important? Their involvement not only proves the viability of Babylon's solution, but also ensures its rapid deployment across different domains, from venture capital to end-users, significantly enhancing Babylon's market acceptance.

Image Credit: CryptoRank
What Services Does Babylon Labs Provide? BTC Staking and the $BABY Token
What is the core innovation of Babylon?
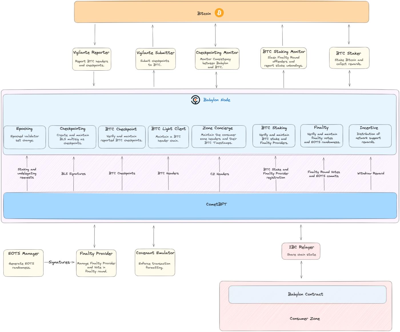
Babylon's core technical breakthrough is the BTC trustless staking mechanism. Unlike solutions that require locking BTC into other blockchains, Babylon directly uses Taproot scripts on the Bitcoin network to achieve native BTC staking. This means users always maintain self-custody of their BTC, without relying on any centralized bridges or third-party custodians.
At the same time, the Babylon chain (built on the Cosmos SDK architecture) serves as the coordinator between Bitcoin and multiple PoS blockchains, known as Bitcoin Secured Networks (BSNs). Babylon chain periodically records checkpoints on the Bitcoin network, leveraging the BTC timestamp mechanism to accelerate transaction finality and shorten the unbonding period for PoS chains.

Image Credit: Babylon Staking Interface
What is the role of the $BABY token?
- Governance: $BABY is the native token of the Babylon chain, allowing holders to participate in network upgrades, parameter adjustments, and resource allocation through governance voting.
- Utility & Fees: Transaction fees on the Babylon chain are denominated in $BABY. Additionally, a portion of the fees paid by BTC stakers and BSN networks when pairing may be distributed to $BABY holders to ensure alignment of interests.
- Distribution Mechanism: The Babylon plan will use large-scale Airdrops to ensure that early BTC stakers, finality providers, open-source contributors, and community members can all become part of the ecosystem and share in the development dividends of Babylon.
Can $BABY become an important token for cross-chain governance? The team believes that $BABY will become the core of the "Bitcoin Security Sharing Market", providing a unified incentive mechanism for BTC stakers, validators, and PoS blockchains, accelerating the development of the cross-chain security ecosystem.

Image Credit: Babylon Foundation X (Twitter)
When was Babylon Labs established? Key milestones and roadmap
Important Historical Milestones
- Early 2022: David Tse and Fisher Yu founded Babylon Labs, focusing on Bitcoin staking solutions.
- December 2022: Completed a $18 million seed round to drive testnet prototype development.
- February 2024: The testnet officially launched, with over 100,000 BTC stakers participating within 48 hours, demonstrating strong market demand.
- May 2024: Raised $70 million in a round led by Paradigm to further improve Bitcoin staking, timestamping, and data availability protocols.
- August 2024: Phase-1 of the mainnet launched, opening up a portion of BTC staking capacity. By December 2024, 57,290 BTC (around $56 billion) had been locked.

Image Credit: Pitchbook
Outlook for Phase-2 and Phase-3
- Early 2025 (Phase-2): The Babylon chain and $BABY token will be officially launched, marking the establishment of a two-way market between BTC stakers and PoS blockchains, and the opening of the security sharing mechanism.
- Later in 2025 (Phase-3): Multi-Staking will be introduced, allowing a single BTC to simultaneously provide security guarantees for multiple blockchains, significantly improving capital utilization. Additionally, Babylon plans to expand its timestamping and data availability services to a wider ecosystem.
Will Multi-Staking change the landscape of DeFi? Babylon's vision of the future is to allow a single BTC stake to not only protect multiple blockchains, but also earn multiple rewards, fundamentally changing the allocation of blockchain security mechanisms and capital efficiency.

Image Credit: Babylon Foundation Official Blog
Which ecosystems does Babylon Labs integrate with? Global adoption and partnerships
Babylon's Technical Integration Scope
- Bitcoin Mainnet: Babylon ensures that BTC always remains on the Bitcoin network using Taproot scripts, without the need for cross-chain wrapping or bridging assets.
- Cosmos Ecosystem: The Babylon chain is built on the Cosmos SDK, supporting IBC (Inter-Blockchain Communication), allowing interoperability with other Cosmos-related blockchains.
- Future Ethereum/Solana Bridges: Babylon's flexible architecture can extend the security mechanisms of BTC to almost all PoS ecosystems or L2 Rollups, bringing more possibilities for cross-chain applications.

Image Credit: Babylon Architecture
How can users access Babylon?
- Wallet Integrations: Major wallets such as OKX Web3 Wallet, Bitget Wallet, and UniSat have built-in Babylon BTC staking functionality.
- Centralized Exchanges: Binance Earn provides a simple and user-friendly interface for BTC holders to easily participate in staking and earn rewards.
- DeFi Protocols: Liquid staking tokens (LST), such as LBTC, can be traded on DEXs, improving the liquidity and earning opportunities of BTC staking assets.
Through the integration of exchanges, wallets, and liquid staking protocols, Babylon has greatly reduced the technical barriers to BTC staking, allowing even users unfamiliar with blockchain technology to conveniently participate in the decentralized security sharing ecosystem.

Image Credit: Babylon Staking Interface
Why is the Bitcoin security sharing mechanism so important? Perspectives from PoS and DeFi
Why do PoS networks need Bitcoin as a security guarantee?
Bitcoin is currently the most trusted and well-funded cryptocurrency, able to provide a stable security foundation for emerging and existing PoS networks. Traditionally, smaller blockchains often need to rely on high-inflation native tokens or unverified validator sets to maintain security. By "renting security" from BTC stakers, these PoS blockchains can launch or expand without relying on high-inflation strategies or fragile consensus mechanisms.

Image Credit: Babylon Labs
Why should Bitcoin holders be interested in this development?
- Yield Generation: BTC stakers can earn rewards from multiple PoS networks simultaneously without relinquishing ownership of BTC.
- Asset Diversification: Participating in the PoS ecosystem allows BTC holders to enter more DeFi domains, expanding their investment opportunities.
- Preserving Bitcoin's Ethos: Since the staking mechanism is based on Taproot scripts, there is no need for wrapped tokens or centralized bridges, ensuring the trustless principle of Bitcoin.
Can this unlock billions of dollars in crypto liquidity? If even a small portion of BTC holders participate in staking, the total value locked (TVL) could exceed the combined TVL of most PoS ecosystems, fundamentally changing the global DeFi landscape.
How does Babylon Labs operate? Staking mechanism, technical implementation, and $BABY Airdrop
How does the trustless Bitcoin staking work?
- Taproot Scripts: BTC is staked at specific Taproot addresses, ensuring users always maintain self-custody.
- Babylon Chain Coordination: Relayers transmit BTC staking transaction information to the Babylon chain, associating the staked BTC with validators and Finality Providers (FPs).
- Finality Providers (FPs): Users can delegate their BTC to FPs, who are responsible for validating blocks on the Babylon chain and multiple PoS networks.
- Slashing Logic: If FPs cheat or act maliciously on any protected chain, Babylon will execute "programmable slashing", rendering a portion of the staked BTC unrecoverable, to safeguard the security of the PoS ecosystem.
What is the role of the $BABY token?
- Governance: $BABY holders can vote on proposals affecting the Babylon chain, such as adding new Bitcoin Security Networks (BSNs), adjusting fee policies, or upgrading software.
- Fee Sharing: A portion of the transaction fees generated from BTC stakers' matching with PoS networks may be distributed to $BABY token holders, providing additional rewards.
- Airdrops: Early BTC stakers and community contributors will receive $BABY token allocations in the first phase to promote the decentralized development of the ecosystem.





