The biggest highlight is the strong background and zero cost, so it's worth interacting with.
Arc is an internal project of Circle. Although it has not publicly raised funds, Circle Ventures launched the Arc Builders Fund (the amount of which was not disclosed), attracting a network of 30+ top VCs to invest in ecosystem projects.
ARC is driven by Circle's core engineering team. Circle's strength is self-evident. As the world's largest US-listed stablecoin project, USDC has issued more than $50 billion.
Arc is positioned as an open Layer 1 blockchain designed specifically for stablecoin finance, using USDC as its native gas, offering sub-second performance, a built-in FX engine, and optional privacy services, supporting enterprise-level financial applications.
Arc House Points Program: By making various contributions to the community, you can earn corresponding points and badges. These contribution credentials will most likely be the main basis for future airdrops.
Contribution categories: There are five categories in total: activity contributions, content contributions, forum contributions, community activities, and other contributions. In addition to points rewards, different contributions also have additional badge rewards.
Here's a summary of the easiest ways to earn points, which you can refer to. The interaction steps are as follows:
Step 1: Register an Arc account with your email address and log in to earn +5 points.
Notice:
During registration, a login link will be sent to your email address. You need to click the login link in the email to access the site.
You can earn 5 points every day you log in.
Step 2: Click on the avatar in the upper right corner and select "Edit Profile" to enter your personal information page and complete your information. You will receive 100 points.
Step 3: Click on the "Content" button on the left to read articles daily to earn 5 points per article (maximum 5 articles per day).
Step 4: Click "Content" on the left to watch a video every day and you'll earn 5 points (limited to once per day).
Step 5: Click on the "Events" page on the left and register all the events that can be registered.

Note: You will receive 5 points for each registration.
These are the contribution types currently suitable for everyone to interact with. Other ways to earn points are more troublesome and have threshold requirements. It is recommended to interact every day. New ways to earn contribution points will be updated as the project progresses.
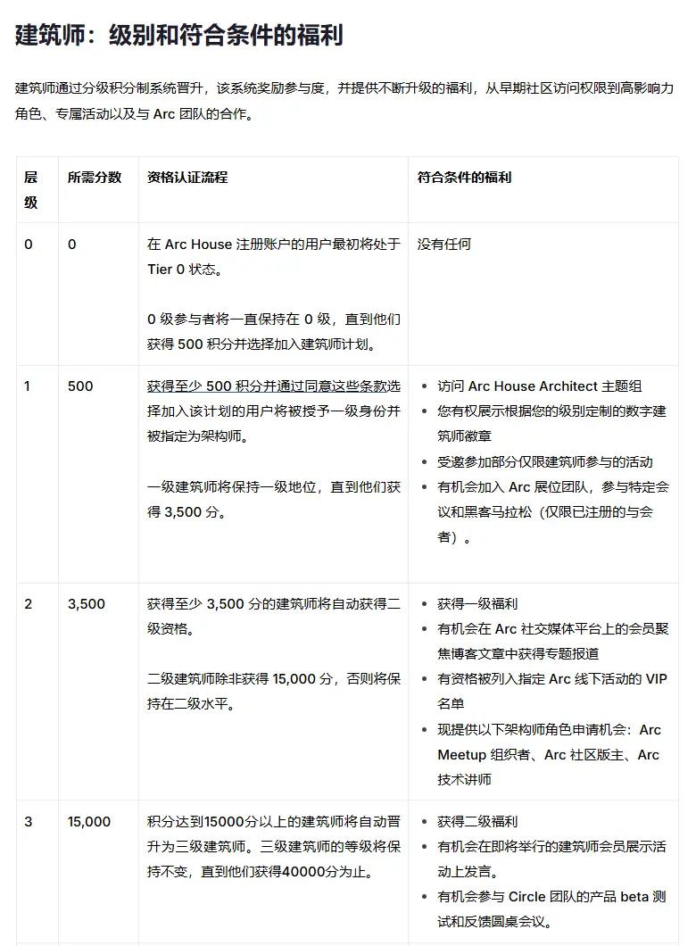
Additionally, reaching 500 points will unlock the "Architect Role Level 1". There are 5 levels in total, and you can only apply once you have reached the required points. The requirements and benefits for each level are as follows:
I'm guessing that the architect's level is related to future airdrops or new product launches, and upgrading is the key interaction point.
Circle's ARC targets enterprise developers, financial applications (such as payments, lending, RWA, and agent economics), and institutions (such as banks and Fintech). Its pain points include high volatility in traditional blockchain gas, high settlement uncertainty, insufficient privacy, complex cross-chain operations, and unclear compliance. The stablecoin market currently exceeds $200 billion and continues to grow. Enterprise-level applications (such as 24/7 settlement and RWA tokenization) are booming, but existing L1/L2 gas is unstable and has high latency, making it difficult to support high-frequency financial transactions. Arc was developed to address this need. Compared to other L1 blockchains, Arc is not easily replaced. This is because its underlying architecture is Moat, formed by Circle's exclusive integration and enterprise-level design (Quantum Resistance Roadmap). The testnet has already attracted over 155 teams, so those who are optimistic about ARC can start interacting with it now.
Note: This article is for sharing purposes only and is neither an advertisement nor investment advice. Those interested may choose to interact freely. DYOR.






