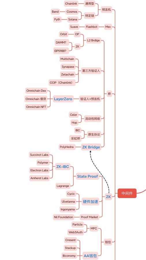
In those years, various VC media outlets and KOLs popularly created mind maps, ecomaps, or ecosystem overviews to demonstrate systematic research and thinking about the crypto industry. However, looking back now, many infrastructure and applications don't seem to have long-term research value... ZooKeeper, AI, DEX, and fully on-chain apps certainly still exist...
twitter.com/Real_Maxlion/statu...