Today
Intel
Market
Earn
Settings
Account
Theme Selection
Light
Dark
Language
English
简体中文
繁體中文
Tiếng Việt
한국어
Followin APP
Mine Web3 Possibilities
App Store
Google Play
Log in
DeepSafe
280,266 Twitter followers
Follow
The world's first Cryptographic Random AI Verification Network for trustless verification of any on-chain and off-chain messages.
Posts
DeepSafe
09-04
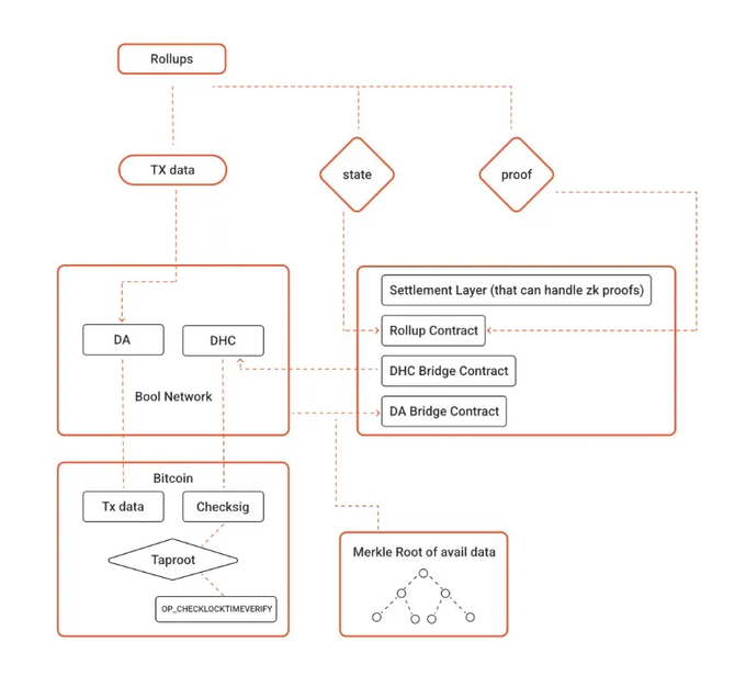
The Deepsafe framework comprises various components and layers, including the Bitcoin layer, payment channels, DHC layer, verification nodes, and the extension layer. The Bitcoin layer serves as the foundational layer, allowing participants to create payment channels on Bitcoin
BTC
2.97%
DeepSafe
05-17
🤝 DeepSafe × Ring AI Security meets intelligent communication. We're thrilled to announce our strategic partnership with @TryRingAI, a cutting-edge voice AI platform redefining how Web3 projects engage their communities. Through this collaboration: 🔹 DeepSafe will integrate
DeepSafe
05-13
🚨 New Tutorial Video Just Dropped! 🚨 We have prepared you a step-by-step guide to help you successfully purchase a Guardian NFT on DeepSafe. From whitelist entry to Bonus NFT rewards—everything you need to know is covered. 🛡️ 📺 Watch now: youtu.be/P0H_KLeoFYo?si=oxgb16...… #DeepSafe
TUT
2.83%
DeepSafe
05-09
🎥 Our CEO, Raul Heraud, has a message for all pioneers of decentralized security. As we open the Guardian Genesis Program, Raul shares why this moment matters — and how owning a Guardian NFT puts you at the core of DeepSafe’s mission. 👉 Watch now:
DeepSafe Guardian Genesis Program — Message from CEO Raul Heraud
Welcome to the launch of the DeepSafe Guardian Genesis Program.In this video, DeepSafe CEO Raul Heraud shares the vision behind the program, why this moment ...
GUARD
1.42%
DeepSafe
05-08
Thread
#Thread#
(1/6) 📢 Calling All Digital Pioneers, Infrastructure Builders & Security Guardians! The DeepSafe Guardian Genesis Program will officially launch on May 10, 2025 — with limited slots available for those ready to secure the foundation of tomorrow’s decentralized world. 🌐 Become
GUARD
1.42%
DeepSafe
05-05
Congratulations to OKX @wallet on the successful upgrade! As fellow builders in the Web3 space, we at @DeepSafe_AI applaud this milestone in advancing user experience and interoperability. Together, we move the decentralized future forward. #OKXWallet #Web3 #DeepSafe
OKX Wallet
@wallet
05-05
Onchain trading just received a major upgrade ⏫ Our DEX allows you to monitor live markets, follow top wallets, and trade across 130+ chains—all from a single #Wallet with four powerful trading modes.
Loading..