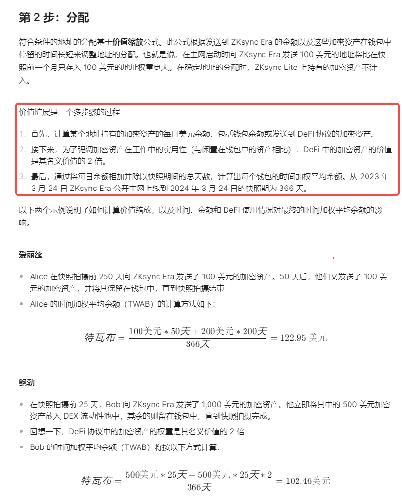
zk 에어드랍 규칙에 대한 종합적인 분석, 이는 단순히 마우스 창고를 위해 탄생했습니다.sanyi.eth06-11이 기사는 기계로 번역되었습니다원문 표시 에어드랍 규칙에 대해 이야기하기 전에 먼저 에어드랍 의 기본 규칙을 이해해야 합니다. 자격 결정 -> 기본 할당 결정 -> 승수 결정 = 최종 토큰 수 1. 자격 결정 에어드랍 귀하의 계정이 다음 조건 중 하나를 충족해야 합니다 . 그러나 요점은 아래의 기본 할당을 결정하는 것입니다. 2. 기본 할당 결정 이번에 @zksync 에어드랍 규칙은 전례 없는 혁신을 가져왔습니다. 먼저 공식적인 설명을 살펴보겠습니다(빨간색 상자 강조). 여기에 새로운 개념이 던져진다: 가치 확장 공식은 이해하기 어렵지만 간단히 말해서 zk 지갑에 남아있는 돈을 확인하면서 돈이 존재했던 시간도 살펴보았습니다 . 즉, 아주 일찍 ZK에 돈을 넣거나, 단기간에 많은 돈을 넣거나 둘 중 하나입니다. 그렇지 않으면 기본 할당량이 많지 않을 것입니다. 가장 직접적인 계산 방법은 아래와 같습니다. 3. 승수 그러다가 요점이 나왔습니다. 승수는 귀하가 자격이 있고 기본 할당을 충족하는 것으로 결정될 때까지 사용할 수 없습니다. 이 요소는 당신이 더 많은 것을 얻거나 덜 얻는 것을 결정하는 기본 요소입니다! 기본 할당량을 충족한 후 위 그림의 조건을 충족하면 "승수"를 얻을 수 있습니다. 즉, 기본 할당량이 500이고 승수가 2라면 최종적으로 얻는 토큰은 1,000이 되어야 합니다. 하지만 승수 자체에 관해서는 몇 가지 문제가 있습니다. 승수 조건은 추측하기가 거의 불가능합니다. NFT/토큰을 보유하거나 90일 이상 에어드랍 보유하세요. 실제로 만족할 수 있는 승수 규칙은 소수에 불과합니다. 그러나 쥐우리에 대해서는 1조와 2조가 편리하다. 승수 자체가 무엇인지는 알 수 없습니다. 한 가지 조건을 충족하면 두 배가 될지, 아니면 기하급수적으로 늘어날지는 아직 알 수 없습니다. 그런 규칙이 있다는 것만 알아두세요. 요약하면 이해되시나요? 결론적으로 자격을 충족한다고 해서 반드시 에어드랍 자격이 있다는 의미는 아닙니다. 기본 할당량을 판단하려면 zk 네트워크에 얼마나 오랫동안 예치했는지 확인해야 하기 때문입니다. 기본 할당량이 있다고 해서 더 많은 것을 얻을 수 있는 것은 아닙니다. 또한 승수가 만족되는지 여부에 따라 달라집니다. 만족할 때만 더 많은 것을 얻을 수 있습니다. 글을 다 쓰고나서 정말 한숨이 나왔네요... 이 룰은 쥐우리를 위해 탄생한 것 같은 느낌이 듭니다...면책조항: 상기 내용은 작자의 개인적인 의견입니다. 따라서 이는 Followin의 입장과 무관하며 Followin과 관련된 어떠한 투자 제안도 구성하지 않습니다.라이크33즐겨찾기에 추가 10코멘트3공유관련 콘텐츠Decrypt통통한 펭귄들이 발렌타인데이를 맞아 뉴욕에서 팝업 이벤트를 열었어요!VALENTINE0%Bitcoin Sistemi사토시(SATS) 나카모토의 비트코인 비밀번호를 해킹할 수 있을까요? 이것이 시장 하락의 원인일까요? 분석 회사가 진실을 밝힙니다.BTC2.73%Decrypt비트코인과 이더리움이 폭락한 가운데, '정신병자들을 위한 다보스 포럼'의 분위기는 어떠했을까?SOL0.31%
zk 에어드랍 규칙에 대한 종합적인 분석, 이는 단순히 마우스 창고를 위해 탄생했습니다.sanyi.eth06-11이 기사는 기계로 번역되었습니다원문 표시 에어드랍 규칙에 대해 이야기하기 전에 먼저 에어드랍 의 기본 규칙을 이해해야 합니다. 자격 결정 -> 기본 할당 결정 -> 승수 결정 = 최종 토큰 수 1. 자격 결정 에어드랍 귀하의 계정이 다음 조건 중 하나를 충족해야 합니다 . 그러나 요점은 아래의 기본 할당을 결정하는 것입니다. 2. 기본 할당 결정 이번에 @zksync 에어드랍 규칙은 전례 없는 혁신을 가져왔습니다. 먼저 공식적인 설명을 살펴보겠습니다(빨간색 상자 강조). 여기에 새로운 개념이 던져진다: 가치 확장 공식은 이해하기 어렵지만 간단히 말해서 zk 지갑에 남아있는 돈을 확인하면서 돈이 존재했던 시간도 살펴보았습니다 . 즉, 아주 일찍 ZK에 돈을 넣거나, 단기간에 많은 돈을 넣거나 둘 중 하나입니다. 그렇지 않으면 기본 할당량이 많지 않을 것입니다. 가장 직접적인 계산 방법은 아래와 같습니다. 3. 승수 그러다가 요점이 나왔습니다. 승수는 귀하가 자격이 있고 기본 할당을 충족하는 것으로 결정될 때까지 사용할 수 없습니다. 이 요소는 당신이 더 많은 것을 얻거나 덜 얻는 것을 결정하는 기본 요소입니다! 기본 할당량을 충족한 후 위 그림의 조건을 충족하면 "승수"를 얻을 수 있습니다. 즉, 기본 할당량이 500이고 승수가 2라면 최종적으로 얻는 토큰은 1,000이 되어야 합니다. 하지만 승수 자체에 관해서는 몇 가지 문제가 있습니다. 승수 조건은 추측하기가 거의 불가능합니다. NFT/토큰을 보유하거나 90일 이상 에어드랍 보유하세요. 실제로 만족할 수 있는 승수 규칙은 소수에 불과합니다. 그러나 쥐우리에 대해서는 1조와 2조가 편리하다. 승수 자체가 무엇인지는 알 수 없습니다. 한 가지 조건을 충족하면 두 배가 될지, 아니면 기하급수적으로 늘어날지는 아직 알 수 없습니다. 그런 규칙이 있다는 것만 알아두세요. 요약하면 이해되시나요? 결론적으로 자격을 충족한다고 해서 반드시 에어드랍 자격이 있다는 의미는 아닙니다. 기본 할당량을 판단하려면 zk 네트워크에 얼마나 오랫동안 예치했는지 확인해야 하기 때문입니다. 기본 할당량이 있다고 해서 더 많은 것을 얻을 수 있는 것은 아닙니다. 또한 승수가 만족되는지 여부에 따라 달라집니다. 만족할 때만 더 많은 것을 얻을 수 있습니다. 글을 다 쓰고나서 정말 한숨이 나왔네요... 이 룰은 쥐우리를 위해 탄생한 것 같은 느낌이 듭니다...면책조항: 상기 내용은 작자의 개인적인 의견입니다. 따라서 이는 Followin의 입장과 무관하며 Followin과 관련된 어떠한 투자 제안도 구성하지 않습니다.라이크33즐겨찾기에 추가 10코멘트3공유관련 콘텐츠Decrypt통통한 펭귄들이 발렌타인데이를 맞아 뉴욕에서 팝업 이벤트를 열었어요!VALENTINE0%Bitcoin Sistemi사토시(SATS) 나카모토의 비트코인 비밀번호를 해킹할 수 있을까요? 이것이 시장 하락의 원인일까요? 분석 회사가 진실을 밝힙니다.BTC2.73%Decrypt비트코인과 이더리움이 폭락한 가운데, '정신병자들을 위한 다보스 포럼'의 분위기는 어떠했을까?SOL0.31%