뉴트론(Neutron)은 @ValenceZone의 기술의 초기 채택자였던 데는 이유가 있습니다. 그것은 놀랍도록 강력하며, 시장은 이제 막 그것을 깨닫기 시작하고 있습니다. 처음에는? 6자리 상호 POL 거래. 두 번째 배치? 8자리, 맞춤형 통화 정책. 다음은? 9자리 오렌지 코인 유동성 수입
이 기사는 기계로 번역되었습니다
원문 표시

Valence
@ValenceZone
04-18
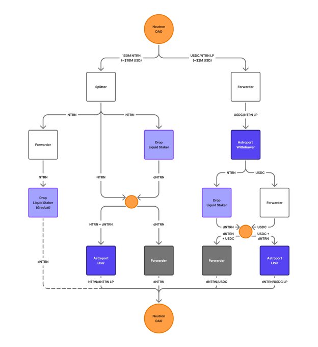
Last week @neutron_org transitioned to its "dICS" configuration, which integrates the chain's proof of stake, liquid staking, money market, and DEX functions into a self-reinforcing liquidity network.
Neutron's first act as a sovereign blockchain was to deploy $20M of the

Twitter에서
면책조항: 상기 내용은 작자의 개인적인 의견입니다. 따라서 이는 Followin의 입장과 무관하며 Followin과 관련된 어떠한 투자 제안도 구성하지 않습니다.
라이크
즐겨찾기에 추가
코멘트
공유


