최근에는 "차익거래"에 대해 이야기하는 것을 자주 볼 수 있습니다. "무위험 연간 XXX%"의 자금 비용률부터 DeFi 채굴 차익거래 포트폴리오, 그리고 기본적인 "차익거래"까지... 마치 황금이 곳곳에 있어 구부리면 주울 수 있는 것처럼 보이나요?
오늘은 이 차익거래라는 밥그릇이 얼마나 맛있는지, 어떻게 먹어야 하는지 깊이 파헤쳐 보겠습니다.

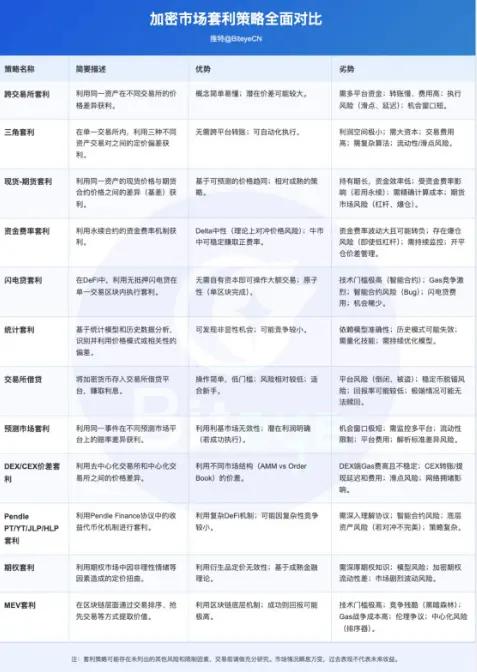
먼저, KOL의 관점을 바탕으로 일반적인 차익거래 전략 유형을 요약해보겠습니다.
공간 차익거래: 거래소 간 차익거래 (차익거래)
시간/구조 차익거래: 자금 비용률 (현물과 선물), 현물과 선물 간 베이시스
금리 차익거래: 스테이블코인/대출/LP 채굴 (DeFi/CeFi)
자산 간 차익거래: 삼각 차익거래
DeFi 생태계 차익거래: 크로스체인, 집계기, 플래시 론 등
특수 상황 차익거래: 예측 시장
모델 기반: 통계적 차익거래 (정량적)
(이하 생략, 전체 번역을 원하시면 추가로 요청해주세요)일곱, 브락 @0x brak
현재 차익거래 수익 및 전략에 대한 실제 플레이어의 관점 공유
차익거래 전략 및 메커니즘(논란의 여지가 있는 것 포함) 논의
1. 자금 수수료 차익거래: 교차 거래소 헤징, 수수료 차이 수익
2. 선물-현물 차익거래: 만기일 선물과 현물의 가격 차이 수렴을 통한 수익 (예: BN-0328-비트코인(BTC) 선물과 현물 비트코인(BTC))
3. 가격차 차익거래: 탈중앙화 거래소(DEX)/중앙화 거래소(CEX) 가격차, 삼각 차익거래, 플래시 론 등 가격 직접 차이를 이용한 전략 포함
4. PT 차익거래 (펜들(Pendle)): 펜들(Pendle)의 원금 토큰(PT) 거래를 통해 에어드랍 기대를 고정 수익으로 전환, 기본 자산 연구 및 비달러 PT 리스크 헤징 필요
5. JLP/HLP 차익거래 (펜들(Pendle)): 펜들(Pendle) 유동성 증명서 보유, 기본 자산 리스크 헤징, 수수료 및 에어드랍 보상 수익 (대부분 헤징하지 않는다고 지적)
6. YT 흐름 (펜들(Pendle)): 펜들(Pendle) 수익 토큰(YT) 가격에 충분한 안전 마진이 있다고 판단될 때 매수, 미래 수익 예측 (예: 초기 $ENA, $USDC 채굴)
7. 옵션 흐름: 옵션 시장의 정서 등으로 인한 가격 왜곡을 이용, 가격차 및 크로스 전략 등으로 차익거래
8. MEV/과학자 흐름: 온체인에서 거래 순서(예: 샌드위치 공격)를 통해 가치 추출
여덟, 픽스 @PixOnChain
예측 시장 간 차익거래로 10만 달러를 번 방법 (전체 가이드)
공유된 핵심 전략은 예측 시장 차익거래로, 서로 다른 플랫폼에서 동일한 이벤트 결과에 대해 다른 가격(배당률)을 제시하는 비효율성을 이용해 수익을 얻는 것이며, 도박이 아님
방법론의 핵심은 다음과 같음:
1. 먼저 여러 예측 시장에서 동일한 이벤트를 찾고, 특히 결과가 많은 시장에 주목
2. 해당 이벤트의 모든 가능한 결과에 대해 각 플랫폼에서 가장 낮은 구매 가격을 찾아 합산; 총 비용이 1달러(또는 100%) 미만이면 차익거래 기회 존재. 실행 시 가격 차이가 순식간에 사라지므로 매우 신속해야 하며(지연 게임), 자동화 도구 사용을 추천하여 해당 플랫폼에서 모든 결과의 최저가 지분 매수로 수익 고정
연간 수익률(APY)이 높은 기회(예: >60%)를 선호하며, 반드시 만기까지 보유하지 않고 보유한 모든 지분 조합의 시장 매도 가격이 비용보다 높으면 조기 매도를 고려하여 자금 효율성 향상



