저자는 OpenClaw 기반의 에이전트 오케스트레이션 시스템을 공유했는데, 이 시스템은 Codex, Claude Code, Gemini와 같은 모델들로 구성된 "다중 에이전트 개발 플릿"을 형성하고, 로컬 오케스트레이터인 Zoe에 의해 균일하게 스케줄링되어 요구사항부터 제품 리포지토리(PR)까지 완전 자동화된 폐쇄 루프를 구현합니다.
글쓴이: @elvissun
기사 출처: X 플랫폼
저는 더 이상 Codex나 Claude Code를 직접 사용하지 않습니다.
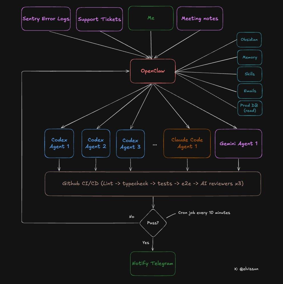
저는 OpenClaw를 오케스트레이션 레이어로 사용합니다. 오케스트레이터인 Zoe는 서브 에이전트 생성, 프롬프트 작성, 다양한 작업에 가장 적합한 모델 선택, 진행 상황 모니터링, 그리고 PR 병합 가능 시점을 텔레그램으로 알려주는 역할을 담당합니다.
지난 4주간의 데이터:
- 하루에 94번 커밋했어요. 그날이 제 인생에서 가장 생산적인 날이었죠. 클라이언트와 세 번이나 통화를 했는데도 에디터는 한 번도 열어보지 않았어요. 평소에는 하루에 50번 정도 커밋합니다.
- 30분 만에 풀 리퀘스트 7건이 접수되었습니다. 코딩과 검증 작업이 대부분 자동화되어 있어 아이디어 구상부터 제품 출시까지 매우 빠른 속도로 진행됩니다.
- 커밋 → 월간 반복 수익(MRR): 저는 이 시스템을 실제 B2B SaaS 제품 개발에 활용하여 창업자와 협력하며 영업을 주도했고, 대부분의 기능 요구사항을 당일에 제공할 수 있었습니다. 이러한 신속성은 곧 유료 고객 확보로 이어졌습니다.

차이:
한 달 전: 클로드 코드/코덱스만 사용
한 달 후: OpenClaw, Claude Code/Codex를 통합 운영
제 Git 히스토리가 마치 개발팀을 고용한 것처럼 보이네요.
실제로 저는 "클로드 코드 관리"에서 "오픈클로 에이전트 관리"로 역할을 상향 조정했을 뿐이며, 이 오픈클로 에이전트는 다시 클로드 코드 및 코덱스 에이전트 전체 함대를 관리합니다.
성공률:
대부분의 소규모 및 중규모 작업은 사람의 개입 없이 한 번에 완료할 수 있습니다.
비용:
Claude는 월 약 100달러, Codex는 월 약 90달러이며, 초보자는 20달러로 시작할 수 있습니다.
이 방법이 코덱스나 클로드 코드를 직접 사용하는 것보다 더 효율적인 이유는 무엇입니까?
코덱스와 클로드 코드는 귀사의 업무 에 대해 거의 아무것도 모릅니다.
그들은 코드만 볼 뿐, 전체적인 업무 로직은 보지 않습니다.
OpenClaw는 이러한 논리를 변경했습니다.
이는 여러분과 모든 상담원 사이의 오케스트레이션 레이어입니다. 고객 데이터, 회의록, 과거 의사 결정, 성공 및 실패 사례 등 완전한 업무 컨텍스트를 제 Obsidian Vault에 저장하고, 이 과거 컨텍스트를 각 상담원에게 맞는 정확한 프롬프트로 변환합니다.

Coding Agent는 코드에 집중합니다.
기획자는 전략을 담당합니다.
고수준 아키텍처
지난주, Stripe는 병렬 코딩 에이전트와 중앙 오케스트레이션 레이어를 결합한 백엔드 에이전트 시스템인 "Minions"를 출시했습니다.
저도 모르게 비슷한 시스템을 만들었는데, 제 맥 미니에서 로컬로 실행됩니다.
에이전트 오케스트레이터가 필요한 이유는 무엇입니까?
컨텍스트 윈도우는 제로섬 게임입니다.
무엇을 입력할지 선택해야 합니다.
코드로 채우면 업무 맥락을 담을 공간이 없어집니다. 고객 이력 정보로 채우면 코드베이스를 위한 공간이 남지 않습니다. 이것이 바로 이중 계층 시스템이 효과적인 이유입니다. 각 AI는 필요한 특정 콘텐츠만 로드됩니다.

8단계 워크플로 완료
아래는 실제 사례 연구 과정입니다.
1단계: 고객 요구사항 → Zoe와 함께 공동 분해
고객은 팀이 기존 구성을 재사용하기를 원합니다.
회의 후, 조이와 저는 필요한 사항들에 대해 논의했습니다.
회의록이 Obsidian Vault에 자동으로 동기화되므로 배경 설명은 생략하겠습니다. 저희는 이 기능을 함께 살펴보면서 기존 구성을 저장하고 편집할 수 있는 템플릿 시스템을 발견했습니다.
조이는 세 가지 일을 합니다.
- 관리자 API를 통해 고객 신용 한도를 충전하세요
- 운영 데이터베이스에서 고객 구성을 읽어옵니다(읽기 전용 권한, Codex Agent는 이 권한을 절대 갖지 않습니다).
- 전체 컨텍스트 프롬프트와 함께 Codex Agent를 실행하십시오.
2단계: 에이전트 시작
각 에이전트는 자체적인 독립적인 작업 트리와 tmux 세션을 갖습니다.


tmux를 사용하는 장점은 프로세스를 종료하지 않고도 중간에 개입할 수 있다는 것입니다.



작업 상태는 JSON 레지스트리에 기록됩니다.
3단계: 자동 모니터링 루프
cron을 통해 10분마다 실행됩니다.

- tmux 세션이 존재하는지 확인하십시오.
- PR 상태를 확인하세요
- CI를 확인하세요
- 최대 3회 자동 재시도 가능
- 사람의 개입이 필요한 경우에만 알려주세요.
4단계: 담당자가 구매 요청(PR)을 생성합니다.
보도자료를 작성하는 것이 끝이 아닙니다.
완료 기준은 다음과 같습니다.
- PR 제작
- 충돌 없음
- CI 통과
- 코덱스 승인됨
- 클로드 승인함
- 제미니 승인됨
- UI 요소가 관련된 경우 스크린샷을 첨부해야 합니다.
5단계: 3가지 모델을 사용한 코드 검토
각 PR은 세 가지 인공지능 모델에 의해 검토됩니다. 이 모델들은 서로 다른 정보를 포착할 수 있습니다.
- 코덱스: 논리 및 경계 처리 능력이 가장 뛰어남
- 제미니: 뛰어난 보안 및 확장성
- 클로드: 신중한 편이며, 비판적이지 않은 조언은 대개 무시한다.
6단계: 자동화 테스트
저희 CI 파이프라인은 대량 자동화 테스트를 실행합니다.
Lint 및 TypeScript 검사, 단위 테스트, E2E 테스트, Playwright 테스트(프로덕션 환경과 동일한 미리 보기 환경용)
지난주에 새로운 규칙을 추가했습니다. PR에서 사용자 인터페이스를 변경하는 경우, PR 설명에 스크린샷을 반드시 포함해야 합니다. 그렇지 않으면 CI가 실패합니다. 이 규칙 덕분에 검토 시간이 크게 단축되었고, 미리보기 버튼을 클릭하지 않고도 변경 사항을 정확하게 확인할 수 있습니다.
7단계: 수동 검토
세 가지 모델이 CI 테스트를 통과하면 텔레그램에서 알림이 옵니다.
제 리뷰는 5~10분 정도밖에 걸리지 않습니다.
많은 풀 리퀘스트의 경우, 저는 코드를 읽지도 않고 스크린샷만 봅니다.
8단계: 병합
Cron은 별도의 작업 트리와 작업 레지스트리를 매일 정리합니다.
랄프 루프 V2
기본적으로 이것은 랄프 루프의 업그레이드 버전입니다.
기존의 랄프 루프는 메모리에서 컨텍스트를 클레임, 출력을 생성하고, 결과를 평가하고, 학습된 결과를 저장합니다. 그러나 대부분의 구현 방식은 각 루프에서 동일한 프롬프트를 사용합니다. 추출된 경험은 향후 검색 성능을 향상시키지만, 프롬프트 자체는 고정적이고 변경할 수 없습니다.
우리 시스템은 다릅니다.
에이전트가 실패하면 Zoe는 단순히 동일한 메시지로 에이전트를 다시 시작하지 않습니다. 실패 업무 분석하여 원인을 파악하고 해결 방법을 찾아냅니다.
에이전트 컨텍스트가 불충분한가요?
"이 세 가지 문서에만 집중하세요."
요원이 잘못된 방향으로 갔나요?
"멈춰. 고객은 Y가 아니라 X를 원해. 회의에서 그렇게 말했잖아."
담당자에게 추가 설명이 필요한가요?
"이것은 고객으로부터 온 이메일이며, 고객 회사의 업무 소개하는 내용도 포함되어 있습니다."
조이는 작업이 완료될 때까지 모든 단계를 함께하며 도와드립니다. 조이는 상담원이 알 수 없는 고객 이력, 회의록, 이전 시도 및 실패 원인 등 관련 정보를 보유하고 있습니다. 이러한 정보를 바탕으로 조이는 재시도할 때마다 더욱 정확한 안내 메시지를 작성합니다.
하지만 그녀는 내가 업무를 배정해 줄 때까지 기다리지 않을 거예요.
그녀는 적극적으로 일자리를 찾습니다.
오전: 센트리 스캔 → 새로운 오류 4개 발견 → 조사 및 수정을 위해 에이전트 4개 실행 시작.
회의 후: 회의록 검토 → 고객이 언급한 새로운 기능 3가지 태그 → Codex 에이전트 3개 실행
저녁: Git 로그 확인 → Claude Code를 실행하여 변경 로그 및 클라이언트 문서 업데이트
고객에게서 전화를 받고 산책을 나갔다. 돌아와서 텔레그램을 열었다.
"검토 준비가 완료된 PR이 7개 있습니다. 새로운 기능 3개와 버그 수정 4개입니다."
에이전트가 성공하면 성공 패턴이 기록됩니다.
"이 프롬프트 구조는 청구 기능에 적합합니다."
"코덱스에서는 타입 정의를 사전에 제공해야 합니다."
"테스트 파일 경로를 반드시 포함해야 합니다."
보상 신호에는 다음이 포함됩니다.
- CI 통과
- 세 가지 AI 검토 모두 통과했습니다.
- 인공적인 병합
오류가 발생하면 무한 루프가 시작됩니다.
시간이 지날수록 조이는 "실제로 게시된 내용"을 기억하기 때문에 점점 더 나은 프롬프트를 작성할 것입니다.
올바른 에이전트를 선택하세요
모든 코드화된 에이전트가 동일한 것은 아닙니다.
간략한 참고자료:
Codex는 제가 주로 사용하는 도구입니다.
이 도구는 백엔드 로직, 복잡한 버그 수정, 여러 파일에 걸친 리팩토링, 그리고 코드베이스 간의 연관성을 고려해야 하는 작업들을 처리합니다. 속도는 느리지만 매우 포괄적인 기능을 제공합니다. 저는 제 작업의 90%에 이 도구를 사용합니다.
Claude Code는 프런트엔드 개발에 있어 더 빠르고 뛰어납니다. 권한 문제도 적어 Git 작업에 이상적입니다. (예전에는 일상적인 개발에 더 많이 사용했지만, Codex 5.3이 훨씬 더 강력하고 빨라졌습니다.)
제미니는 디자인 면에서 뚜렷한 장점을 가지고 있습니다.
아름다운 UI를 만들 때, 먼저 Gemini를 사용하여 HTML/CSS 사양을 생성한 다음, Claude Code에게 전달하여 컴포넌트 시스템에 구현하도록 합니다. Gemini는 디자인을 담당하고, Claude는 구현을 담당합니다.
조이는 각 작업에 적합한 에이전트를 선택하고 에이전트 간에 출력을 라우팅합니다.
- 청구 시스템 버그 → 코덱스
- 버튼 스타일 수정 → 클로드 코드
- 새로운 대시보드 디자인 → 퍼스트 제미니
이 시스템을 구축하는 방법
기사 전체를 OpenClaw에 복사한 다음 다음과 같이 알려주세요.
"제 코드베이스에 에이전트 스웜 아키텍처를 구현해 주세요."
이 프로그램은 아키텍처 설명을 읽고, 스크립트를 생성하고, 디렉터리 구조를 설정하고, cron 모니터링을 구성합니다.
10분 만에 완료되었습니다.
현재 판매 가능한 강좌가 없습니다.
예상치 못한 병목 현상
제가 지금 마주하고 있는 천장은 기억입니다.
각 에이전트는 자체적인 작업 트리가 필요합니다.
각 워크트리에는 자체 노드 모듈이 필요합니다.
각 에이전트는 빌드, 유형 검사 및 테스트를 실행해야 합니다.
5개의 에이전트를 동시에 실행한다는 것은 다음과 같은 의미입니다.
- 5개의 병렬 TypeScript 컴파일러
- 다섯 명의 테스트 러너
- 다섯 개의 종속 파일이 메모리에 로드됩니다.
제 16GB 맥 미니는 최대 4~5개의 에이전트만 실행할 수 있습니다. 그 이상이면 메모리 스왑이 발생하기 시작합니다. 게다가 에이전트 빌드가 동시에 진행되지 않기를 간절히 바랄 수밖에 없습니다.
그래서 저는 이 시스템을 구동하기 위해 128GB RAM이 장착된 Mac Studio M4 Max(3,500달러)를 구입했습니다. 3월 말에 도착했는데, 과연 그만한 가치가 있었는지 공유해 드리겠습니다.
다음 단계: 1인 백만 달러 기업
2026년에는 "1인 백만 달러 기업"대량 등장할 것입니다.
재귀적으로 자기 개선을 하는 에이전트를 구축하는 방법을 이해하는 사람들에게는 엄청난 이점이 있습니다.
이렇게 생겼습니다:
(저의 경우 Zoe처럼) 확장 프로그램으로 사용할 수 있는 AI 오케스트레이터입니다.
전문 담당자에게 업무를 위임하세요:
- 프로젝트
- 고객 지원
- 운영 및 유지보수
- 시장
각 요원은 자신의 전문 분야에 집중합니다.
당신은 높은 집중력과 완벽한 통제력을 유지합니다.
차세대 기업가들은 더 이상 한 사람이 적절한 시스템을 갖추면 할 수 있는 일을 위해 10명으로 구성된 팀을 고용하지 않을 것입니다.
그들은 회사를 이런 식으로 운영할 것입니다: 효율적인 조직 유지, 빠른 반복 작업, 그리고 매일 출시.
지금은 AI가 생성한 쓸모없는 콘텐츠 대량 넘쳐나고 있습니다.
요원과 "임무 콘솔"에 대한 과장된 홍보가 많았지만, 실질적이고 가시적인 결과는 아직 없었습니다.
화려한 시위일 뿐, 실질적인 가치는 없다.
저는 정반대로 하고 싶어요.
과장된 홍보보다는 실제 업무 개발 과정을 문서화하는 데 집중하세요.
실제 고객.
실수.
실제로 적용된 커밋 내용입니다.
여기에는 실제 손실액도 포함됩니다.
내가 지금 뭘 하고 있는 거지?
에이전트 PR——
1인 기업과 대기업 홍보 대행사의 비교.
스타트업이 언론 노출을 확보하도록 에이전트를 활용하되, 월 1만 달러의 서비스 수수료를 지불할 필요가 없습니다.
제가 어디까지 갈 수 있는지 궁금하시다면, 계속 지켜봐 주세요.




