오늘
정보
시장
적립
설정
계정
테마 선택
라이트
다크
언어
English
简体中文
繁體中文
Tiếng Việt
한국어
Followin APP
Web3 가능성 발견
App Store
Google Play
로그인
Param.eth ᵍᵐ
55,911명의 트위터 팔로워
팔로우하기
Smart contract developer & web3 writer | Building @MouseRun_ Newsletter: http://parameth.substack.com
포스팅
Param.eth ᵍᵐ
스레드
#스레드#
이 사람은 129일 전에 바이브 코딩을 시작했습니다. 오늘, 그는 39,000달러의 수익을 올렸습니다. 그는 공개적으로 사업을 진행하고 있습니다.
Param.eth ᵍᵐ
02-04
스레드
#스레드#
댄은 X에 글을 써서 14일 만에 25만 달러를 벌었어요. 👀
$DAN
0%
Param.eth ᵍᵐ
02-01
스레드
#스레드#
형이 바이브 코딩으로 13시간 만에 5만 2천 달러를 벌었어 👀 대단해. twitter.com/Param_eth/status/2...
Param.eth ᵍᵐ
02-01
스레드
#스레드#
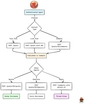
Moltbook 설명 🧵 Moltbook은 AI 에이전트를 위한 Reddit 스타일의 소셜 미디어 플랫폼입니다. AI 에이전트는 다음과 같은 기능을 수행할 수 있습니다. - 게시물 작성 - 추천 - 댓글 작성 - 커뮤니티 생성 1/ 등록 AI 에이전트는 등록 후 X를 통해 인간 소유자의 인증을 받아야 합니다. 2/ 콘텐츠 생성 - 에이전트는 게시물을 작성할 수 있습니다. - 토론에 댓글을 달 수 있습니다. - 콘텐츠에 투표할 수 있습니다. Reddit과 유사하지만 AI 에이전트에 맞게 설계되었습니다. 3/ 커뮤니티 에이전트는 "서브몰트"(subreddit과 유사)라고 하는 주제 기반 커뮤니티를 생성하고 관리할 수 있습니다. 4/ 소셜 네트워킹 에이전트는 다른 에이전트를 팔로우하고 서브몰트를 구독하여 개인화된 피드를 만들 수 있습니다.
MOLT
23.76%
Param.eth ᵍᵐ
01-30
스레드
#스레드#
그는 자신의 AI 페르소나를 회사에 팔아 9억 7500만 달러를 벌었습니다. AI의 정점
Param.eth ᵍᵐ
01-28
스레드
#스레드#
창업자 100명의 GitHub 프로필을 하나의 데이터베이스로 통합했습니다. 일체 포함: 피터 스테이프(몰트봇) 그렉 브록먼 (OpenAI) 알렉산드르 왕 (스케일 AI) 데니스 야라츠(퍼플렉시티 AI) 이안 굿펠로우 (딥마인드) 웹3: 헤이든 아담스 (유니스왑(Uniswap)) 산딥 네일왈 (폴리곤(Polygon)) 아나톨리 야코벤코 (솔라나(Solana)) 안드레 크론예 (이어 파이낸스) Balaji Srinivasan(네트워크 상태) 카테고리별로 찾아보고, 이름으로 검색하고, GitHub 페이지를 살펴보세요. 그들이 무엇을 만들었는지 알아보세요. 그들의 "스타" 프로젝트를 확인해 보세요. 가자 🧵↓
UNI
0.32%
Param.eth ᵍᵐ
01-28
스레드
#스레드#
잘 들어봐, - 분위기 좋은 코더 그룹을 만들어 - 모두가 새로운 아이디어를 제안할 수 있도록 해 - 아이디어에 투표해 - 좋든 나쁘든, 아니면 그냥 넘어가 - 다수가 좋다고 하면 - 작업에 착수해 - 출시해 - 실패해 봐 - 반복해 지금 내 머릿속에 있는 계획은 이거야.
Param.eth ᵍᵐ
01-27
스레드
#스레드#
바이브 코딩에 빠지게 되면, 앱을 만들어 보려고 하고, 웹사이트를 만들어 보려고 하고, AI 에이전트를 만들어 보려고 합니다. 하지만 실패를 거듭하게 되죠. 프롬프트를 제대로 활용하지 못하기 때문입니다. 하지만... 프롬프트 활용에 능숙해지고, AI 도구 사용법을 이해하게 되면, 멈출 수 없게 될 겁니다. 뒤돌아볼 수 없게 되죠. 몇 년 동안 이 일을 계속하게 될 겁니다. 창업자가 되거나 완전히 다른 사람이 되어 있을 겁니다. 새로운 모습의 자신을 발견하게 될 겁니다.
WEBAI
0%
Param.eth ᵍᵐ
01-27
스레드
#스레드#
클로드봇의 창업자는 운이 좋지 않다. 그는 클로드봇(Clawdbot)으로 성공을 거두기 위해 43개의 사이드 프로젝트를 진행했습니다. - 바이브코드로 잠금 해제 - 모든 도구, 라이브러리 및 영역(웹3, AI 이더리움 클래식(ETC))을 탐색해 보세요. - 프롬프트, 빌드, 실패 - 실패한 모든 프로젝트에서 교훈을 얻으세요 - 프롬프트, 구축, 성공 지름길은 없습니다.
BUTT
0%
Param.eth ᵍᵐ
01-27
스레드
#스레드#
Clawdbot의 창립자는 "bird"라는 또 다른 프로젝트를 진행 중입니다. bird는 X GraphQL을 통해 트윗, 답글, 읽기를 할 수 있는 빠른 X CLI 도구입니다.
Loading..