感谢一篇文章哈克农在我的研究工作中,我遇到了 NFT 2.0 领域的许多项目,今天,我邀请您一起探索其中的一个:介绍 DAO Envelop 以及我们对去中心化和碎片化流动性的共同立场。
具体来说,在第一部分中,我们将讨论去中心化,在第二部分中,我们将讨论碎片化。那么,让我们开始吧!
介绍
这不可能三角这表明去中心化、安全性和性能无法同时 100% 共存。许多区块链解决方案都注重性能: Solana、Ton、 Aptos等。 TPSA (每秒交易次数)已成为市场的关键指标。很少有区块链优先考虑安全性,从这个意义上讲,比特币仍然是无与伦比的领导者。
但是,去中心化又如何呢?一切事物的根本原则起初建立在什么基础上?当然,我们有以太坊的百万验证者和数万个比特币节点,但去中心化就此结束吗?似乎并非如此。
权力下放级别
我们认为,如果我们将各种网络、生态系统、协议和去中心化应用程序结合为一个统一的整体,去中心化可以分为几个方面,或者更准确地说,几个层次:
- 技术去中心化:这涉及到在采用 PoW 共识的区块链中,有多少个矿池在挖矿,有多少个验证者和序列器存在于 PoS 网络中,特定生态系统中存在多少个节点,或者 dApp 是如何构建的——它是否使用去中心化的后端(IPFS、区块链ETC)或其他东西。
- 组织去中心化:这通常指的是 DAO:协议、特定应用程序甚至服务是由去中心化自治组织还是其他人或事物管理的?去中心化程度可以从低度去中心化(所有业务都由公司运营)到中度去中心化( 寿司实验室最近采用的)或最高级别,其中 DAO 有足够数量的参与者(数千或更多的对于一个网络来说,这可以反映在钱包的数量和其余额的相当均匀的分布上(其中鲸鱼不会控制 50% 或更多)。
- 法律去中心化:这意味着实体不属于任何一个司法管辖区,而是遵守普遍认可的法律和道德原则和规范。虽然目前大多数实体都属于这一类别,但并非所有实体都采用相同的实施方法。
- 经济去中心化:可以说是最复杂的,因为虽然每个人都专注于技术去中心化,但许多人都在努力实现法律中立和社区层面的去中心化。然而,在 dApp、协议和整个网络的经济学中,一个指标占据主导地位——TVL。
我们知道,根据锁定资金的数量更容易确定系统的重要性,但这包含三种主要的欺骗形式:
- 首先,我们评估的不是加密货币 TVL,而是其以美元计算的法定价值,从而破坏了加密金融的概念之美。
- 其次,TVL 通常是鲸鱼的反映,并且可以被操纵,正如许多例子所见,包括zkSync 的对 meme-coin 和 meme-token 的最新分析显示,操纵是常态(尽管这不是整个市场的常态)。
- 第三,黑客协议变得越来越简单,攻击也越来越频繁。看看过去三年 DeFi 黑客攻击的统计数据,回想一下那些备受关注的案例,包括 Harmony、币安桥等的黑客攻击,损失高达数千万甚至数亿美元。仅在 2023 年,DeFi 黑客攻击总数就超过了57亿美元以及约 30 亿美元的2022 。
为了更清楚地了解情况,我们邀请您查看以下统计数据。
直接关联:TVL 是黑客行为
图 #01 . DeFiLama 的 Hacks 统计数据:
哪些网站最容易被黑客入侵?以下为完整列表:
- 中心交易所(CEX);
- 桥梁;
- AMM(DEX);
- 借贷协议;
- 其他。
让我们看一个桥梁黑客攻击的例子(图#02 ):
13 亿美元的直接损失:这还不是全部,这只是 2022 年的数据。13 亿美元是一个完整的市场,还有跑路骗局、直接诈骗和其他围绕 TVL 的活动。东西越大,窃取它的欲望就越大。
好了,问题已经清楚了。但有解决方案吗?答案是有的,而且不只是想法,还有实施方法。
去中心化流动性
首先,先来介绍一些理论:我们可以尝试描述几种实现去中心化流动性(DL)的方法,然后得出结论,至少有几种实际的 DL 实现方法:
- 创建“多对多”关系中的伪池:在这种情况下,使用提供的批准,我们收集一个池(例如, Dai),但我们不会在交易完成之前披露池的参与者(使用 zk 机制,甚至在交易完成后也是如此)。然后,我们打开另一个池,比如 USDe,当总和达到指定金额(只有交易方知道)时,资金将通过去中心化的预言机扣除并转移。事实证明,这种方法在执行上很复杂,尽管有几种 MVP 可供亲身体验。这里最大的问题是创建一个开始收集的来源——某种条件页面,即使在 IPFS 中也是如此,参与者可以在其中技术上创建各种池。
- 创建 wNFT 和其他保险库(Vaults/Collateral) :这些本质上代表了 wNFT 集合,每个集合都是一个微型池。这种方法比第一种方法更容易实现,并且每个人都可以通过开发无代码工具来访问,这些工具可以在“wNFT 智能合约工厂和模板设计”包中使用。本文将进一步演示这种方法。
- 开发一个支付对等体 (PP) 可以见面的平台:支付对等体可以是任何实体(个人、公司或机器人),可以进行各种支付,无论是法定货币还是加密货币。这里的去中心化方面是每个 PP 都贡献自己的抵押品,并且只承担风险,这与标准的 DeFi 方法不同,后者 100% 的 LP 资本被冻结。另一方面,PP 可以在不冻结所有资本的情况下以 100% 的资本产生收入(例如,90% 在流通,只有 10% 作为抵押品)。这种方法也已经实施和测试,但我们将单独讨论它。
现在,让我们尝试以具体的实现来描述 DL。
执行
“考虑到以上所有内容,我们可以准确地指出 Envelop 协议(旧版本)的至少两个‘瓶颈’:(i) wNFT 的全部抵押品都存储在一个合约中。这也导致了额外的成本,因为 (ii) 合约必须维护已发行 wNFT 的注册表,包括每个 wNFT 的抵押品的组成和数量。
为了实现真正去中心化的流动性 (DL) ,我们需要构想其理想模型。我们认为,给定资产的非零余额地址越多,其去中心化程度就越高。从这个角度(存储位置)来看,已批准使用一定数量特定资产的大量 EOA 形成了一个理想池(参见上文第 2.1 点)。
然而,EOA 本身存在架构限制。例如,EOA 1 无法将其原生网络货币余额的使用权委托给另一个 EOA 2(在 EVM 网络中)。
一年多前,以太坊社区提交了一份有趣的改进提案: ERC-6551 :非同质化代币绑定账户。作者建议使用最小代理合约(ERC-1167)作为智能钱包,并用 NFT 确认该钱包的所有权。
在新版本的 Envelop 协议中,我们试图再向前迈进一步——并且稍微向侧面迈了一步 :)。我们决定不让代理合约本身复杂化,而是将其实现转变为具有单一代币的 NFT 合约: Envelop Singleton NFT 。
因此,在新版本的 Envelope 协议中,wNFT 同时是池和钱包。此外,不再有理由为每个 wNFT 维护一个抵押注册表。
转移到该合约地址的所有资产都将被视为 wNFT 的抵押品。
这种 wNFT 结构允许为 DeFi dApp(包括池)构建新属性和机制。
例如,大多数读者都熟悉管理从各种空投中获得的低流动性代币余额的麻烦。即使你足够幸运地找到一个可以出售这些“灰尘”的池子,批准+交换的 gas 成本也可能使交易成本高昂。
如果您使用 Envelop wNFT 钱包参与此类活动,转移所有这些资产所有权的成本将降低为将您的 wNFT(提醒一下,它也是一个钱包)转移到另一个地址的成本。
现在,想象一下将这种带有“灰尘”的 wNFT 转移到另一个 wNFT 钱包的余额中。从逻辑上讲,这可以称为一个池。但实际上所有资产的余额都是分散的。就像一棵带有装饰品的圣诞树,每个装饰品都代表一个 wNFT 钱包。
所有这些“装饰品”都挂在同一棵树上,wNFT 钱包属于一个 wNFT 池。当圣诞老人出现时,我们可以进一步延伸这个圣诞节隐喻,但我们将把这项令人愉快的任务留给读者。我们只需注意,在“将玩具挂在圣诞树上”期间,ERC20 合约中的余额记录没有改变……
当然,这只是架构的草稿。但我们希望我们已经成功解释了这个想法。这就是为什么我们相信 Envelop Protocol V2 是迈向TRUE DL 的一步”。
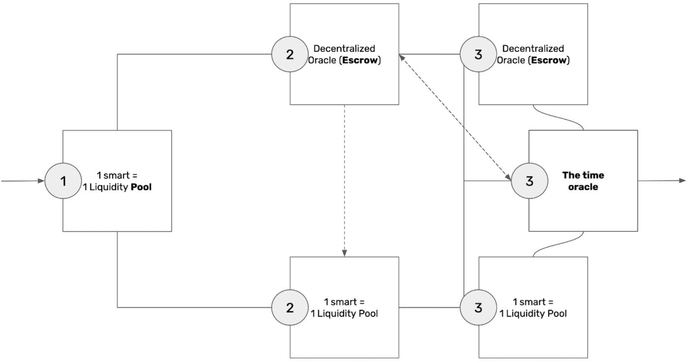
解释性图表
#03:DL 的整体防守方案:
该方案的本质是我们逐步增加 DL(去中心化流动性)的复杂性:
- 首先,我们创建一个等式,其中 1 wNFT (1 个智能合约)= 1 个池。
- 然后,我们添加一个去中心化的预言机,它在负面情况下做出决策(例如,如果发现一个严重漏洞并且需要时间来解决它)。
- 最后,我们添加了一个去中心化的时间预言机,使得池子异步,并且允许在一次迭代中使用其中的一部分来对冲风险。
当然,这种方法无法保护我们免受零日漏洞的侵害,但它也没有必要这样做。它旨在防止大量经典攻击,这些攻击是 DeFi 项目和更广泛的加密生态系统的主要危害来源。
此外,标准安全措施也适用于此,从开源代码和社区审计到领先公司的安全审计,并结合 DeFi 中已经开发的保护机制。
除了外部保护方案外,还有一个内部保护方案。#04 :
该计划的本质是,我们在每一步都添加多层保护:
- 首先,我们引入跨流动性的加密。
- 然后,我们加密抵押品 wNFT(微池)。
- 接下来,我们将 Oracle 去中心化(本质上将其转变为去中心化的仲裁者和托管人)。
- 之后,我们添加了一个条件混合器,这样就不清楚在任何给定的交易中使用了哪些微池。
- 最后,我们引入一次性密钥,这些密钥的交换构成了 DL 交换,并且只有在最终交易中我们才会关闭整个交换链,从而使对交易的审查(尤其是黑客攻击)变得极其困难且不可能。
当然,正如我们重复的那样,外部层和内部层都可能被黑客入侵,就像世界上的任何东西一样,但这比集中流动性要困难得多。我们在图表中演示了这一点。图表 #05 DL 与 CL(信任与时间):
上面两张图的本质是,随着时间的推移,对中心化协议的信任度增长得更快,但结果却是 TVL 值很高,这意味着一次黑客攻击就可能摧毁整个生态系统。“不要把鸡蛋放在一个篮子里”的老规矩在这里不适用,甚至被推翻。同时,我们可以从不同的角度来看待这些相同的图表。
#06 DL 与 CL(流动性和时间):
我们可以看到,在这种情况下流动性的增加更加均匀,即使在多个项目、应用程序、协议、服务重叠的情况下,其去中心化程度仍然比 CL(中心化流动性)的情况高得多。
观点与思考
我们认为,在不久的将来,一方面将看到流动性去中心化,另一方面将看到流动性碎片化,从而导致竞争加剧——这两者都将在塑造生态系统方面发挥关键作用。
鉴于此,我们将进一步探讨第二个方面(流动性碎片化)。目前就这些,敬请期待!
PS有趣的是,在撰写本文时(3 个月内),Squarespace 遭到黑客攻击,影响了数百个不同规模的加密项目。这是流动性去中心化的一个明显例子!




