来源:国枫律师事务所
作者:施忞旻、牟鑫
一、新加坡加密领域监管脉络
(一)政策时间线
2020-2022 年,DPT 牌照出台:《支付服务法》(PS Act)初步建立数字支付代币(DPT)监管框架,建立了 DPT 牌照(数字支付代币服务牌照)许可制度,吸引 Coinbase、Anchorage 等机构落地,形成「本地注册、全球服务」模式。
2022 年,《金融服务与市场法》(FSM Act)生效:2022 年,新加坡通过了《金融服务和市场法案 2022》(FSM Act),为数字代币服务监管提供了框架,规定了数字代币的定义、相关活动的监管范围等,为后续的详细监管措施奠定了基础。
2024 年 10 月,咨询文件聚焦「空壳公司」风险:2024 年 10 月 4 日,MAS 发布了关于数字代币服务提供商(DTSP)的咨询文件,提出了针对向境外客户提供服务的数字代币企业的一系列监管要求,包括需要获得 DTSP 牌照、满足反洗钱和网络安全等义务等,并对牌照申请的资格条件等进行了初步说明。
2025 年 5 月 30 日,指南终稿发布:2025 年 5 月 30 日,MAS 发布了对上述咨询文件的回应,确认将于 2025 年 6 月 30 日正式实施 DTSP 相关条款,进一步明确了监管的细节和要求,如持牌机构的合规义务、牌照申请的具体流程等,同时强调了违反规定将面临的处罚。
2025 年 6 月 6 日,MAS 澄清:2025 年 6 月 6 日,MAS 发文进一步澄清:
(1)从 2025 年 6 月 30 日起,【仅向新加坡境外用户】提供数字支付代币和资本市场产品代币相关服务的 DTSPs 将需要获得许可。
(2)向新加坡境内用户提供数字支付代币或资本市场产品代币服务的提供商已经根据 PS Act、Securities and Futures Act 证券与期货法(SFA)、Financial Advisers Act 财务顾问法(FAA)受到监管,且获许可提供商可开展的业务范围没有任何变化,该等向新加坡境内用户提供服务的提供商也可以向新加坡境外用户提供服务。

图源新加坡金融管理局
(二)DTSP 新政的出台背景
过去,新加坡被广大加密从业者视为理想的公司设立地,新加坡作为国际金融中心的地位和鼓励创新的政策优势也备受在新加坡注册、面向全球运营的加密企业青睐。
但是,时代变了!国际监管(例如反洗钱金融行动特别工作组(FATF))要求新加坡对加密行业执行更严格的监管标准,防止出现「监管套利」的情况;而此前多起加密公司暴雷事件,也让新加坡当局担心,如果公司在新加坡注册并在全球从事高风险业务,一旦倒闭/跑路,新加坡作为公司的注册地,可能承担来自全球的压力。因此,MAS 在新规指南中明确指出,大量在新加坡注册、面向海外用户提供数字代币服务的公司已经严重影响新加坡的国际金融声誉,本次 DTSP 新规瞄准的恰恰就是这些「Base 新加坡,服务全球」的加密行业从业者。FSM Act 明确指出,未获 DTSP 牌照,企业不得通过新加坡的「业务场所」向新加坡境外提供任何「数字代币服务」。

图源新加坡金融管理局
二、DTSP 与 DPT 牌照的区别
2.1
目前,新加坡针对加密领域最主要的两张牌照就是 DPT 牌照(基于《支付服务法》(PS Act))和 DTSP 牌照。很多人以为,DTSP 牌照只是 DPT 牌照的升级版,不过是监管范围更大、监管要求更严,实则完全不同。DTSP 牌照与 DPT 牌照存在极大区别,主要体现在:

总的来说,DTSP 牌照监管的是「对外服务」的企业,监管范围更广,合规要求相较 DPT 牌照而言更高。在严格的 DTSP 新政下,除了少数真正合规、有创新能力的企业能够留在新加坡外,大部分无本地业务的空壳加密公司必须在 2025 年 6 月 30 日前关停业务或将主体迁离新加坡,相当于被强制清退出境。
2.2
DTSP 牌照申请人需向 MAS 证明无意服务新加坡用户:因 DTSP 新政的目的就是打击「新加坡注册,服务全球」的「监管套利」模式,因此 DTSP 新政明确规定:DTSP 牌照申请人需自行向 MAS 证明其「does not intend to carry on a business of providing digital token services in Singapore despite operating in or being formed or incorporated in Singapore」(无意在新加坡境内开展数字代币服务,尽管在新加坡注册或运营)。

图源新加坡金融管理局
如何证明无意服务新加坡用户:申请人需要提交商业计划书,内容包括但不限于:
(i)其获得业务实际开展地运营许可和符合国际组织(如 FATF)标准的证据;
(ii)目标客户、产品和服务的概况;
(iii)不在新加坡开展数字代币服务,且需要在新加坡注册或运营的原因;
(iv)对代币性质的评估(如认定为证券型代币或支付型代币);
(v)资金流动情况;
(vi)受监管数字代币服务如何适用于每项拟议服务/产品的详细和全面的分析(可能包括关于对新加坡用户采取的接入限制措施,例如 IP 地址屏蔽、KYC 证明以及申请人采取的运营隔离安排等)。
三、DTSP 新政的监管重点
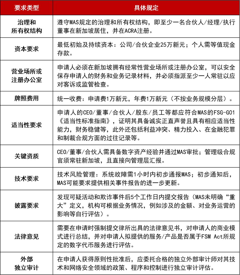
(一)牌照要求
根据 FSM Act 第 137 条,任何在新加坡从事数字代币服务的个人或公司,除非获得豁免,否则必须持有许可牌照。这里的数字代币服务包括多种类型,如数字代币交易服务、促进数字代币交换的服务、数字代币账户之间的转账服务等。
(二)无过渡期
MAS 不会为 DTSPs 提供过渡安排,未持牌运营即视为违法,可能被罚款、吊销注册,甚至追究刑事责任,MAS 只为 DTSPs 提供四周的初始准备期,拒绝提供任何过渡期或者临时豁免,未获牌机构在 2025 年 6 月 30 日之前必须停止所有相关服务。
(三)监管范围广泛
MAS 对于数字代币服务的定义覆盖范围较广,不仅包括常见的交易、转账等服务,还涵盖了与数字代币销售或要约相关的服务,如提供与数字代币相关的建议,以及发布或传播研究分析、研究报告等。根据 MAS 发布的监管范围表格,以下活动均属于 DTSP 许可的监管范围:

(四)合规义务严格
持 DTSP 牌照的机构必须满足一系列严格的监管标准,包括但不限于反洗钱与反恐融资、网络安全要求、技术风险管理、客户资金隔离、审计与报告等。例如,在反洗钱方面,需实施 KYC、客户风险评估、交易监控、可疑交易上报等措施;在网络安全要求上,要加强系统防护、数据加密、灾备系统、安全审计报告等。
(五)对持牌机构的限制
MAS 对持牌数字代币服务提供商的运营活动进行了限制,包括禁止在没有合理理由的情况下向新加坡用户提供实际支付或传递数字支付代币;在提供数字代币服务时,不得明知或有理由怀疑客户或代表客户行事的人正在从事某些特定行为等。
四、DTSP 新政模糊地带
(一)营业场所认定
新规明确,在新加坡设有营业场所(any place used to carry on business)的个人或公司,若开展涉及数字代币的业务则需要取得 DTSP 许可。在此基础上,员工如在共享办公空间或海外实体的关联公司场所开展业务则更易被视为在「营业场所」工作。
(二)商业行为边界
「商业行为」的边界存在模糊地带,例如创始人、持股员工是否可能被认定为「雇员」从而被认定为从事「商业行为」并属于在「营业场所」开展并需要取得 DTSP 许可,则由 MAS 个案认定。同时,FSM Act 附表第 10 类将「通过出版物、研究报告提供代币投资建议」纳入监管,但 MAS 未明确区分学术分析与营销内容,有反馈意见指出,FSM Act、PS Act、SFA 和 FAA 的监管许可范围并不重合,提供与数字支付代币相关建议的实体目前未被后三者涵盖,却属于 FSM Act 的监管对象。
(三)AML/CFT 要求
MAS 要求持牌人取得 DPST 牌照后对原有客户重新执行客户尽职调查(「CDD」),且不得依赖海外第三方支付服务商完成 CDD 流程,但可以依赖银行等受严格监管的金融机构。就价值转移要求,需要保存交易信息(如发起人/受益人身份、代币类型),以符合 FATF 标准。有反馈意见指出,如需要对重新执行 CDD 的行为规定最长时限,则可能需要 MAS 给予较长期间以便某些机构对大量现有客户进行 CDD,为此,本次 MAS 暂时未对 CDD 的时限作出规定,并表示其将在颁发许可时根据个案情况(例如机构的客户风险情况等)确定时间表。
(四)相关人员的能力和资质
暂时没有具体监管口径,MAS 倾向于个案判断,并表示后期可能会就该事项公布常见问题的 FAQ。
(五)技术风险管理
MAS 原本要求持牌人在发生技术风险事件的短时间内(1 小时内)向 MAS 提交事件报告详情,但大量反馈意见认为,这一时限过短且对多数机构而言都过于挑战。最终,MAS 本次回应在该要求上让步,机构在相关事件发生 1 小时内仅需报送初步通知,在后续 MAS 要求的情况下再行补充相关技术事件的细节内容。
(六) 披露要求
尽管部分反馈意见建议采取每月定期上报可疑活动和欺诈事件的形式,MAS 仍坚持持牌人及时提交报告,并且如果相关事件仍在调查中,持牌人需要在报告中说明调查状态,MAS 可能会联系持牌人以了解更多信息。
(七) 最低资本要求
有反馈意见提出,25 万新元可能对于初创企业和中小企业而言过高,成为阻碍其进入新加坡市场的壁垒,因此提出几个解决方案,例如初创企业首年的资本要求减半(12.5 万新元)、按交易量分层收费(如交易量未达门槛则减少年费缴纳等。但 MAS 认为,其制定财务指标的一个关键目的就是让持牌人在新加坡维持实质性存在,因此 25 万新元的最低标准并未被降低。
五、DTSP 牌照申请要求
因 DTSP 相关服务具有互联网化和跨境的特性,导致洗钱和恐怖融资(「ML/TF」)风险,并可能增加此类服务提供者被用于或误用非法目的的风险,损害新加坡的声誉。鉴于这些风险,MAS 主张以审慎和谨慎的态度并且只有在极少数情况下才会考虑根据 FSM Act 向申请人发放 DTSP 牌照。极少数情况包括:
(1)申请者的商业模式具有经济意义,并能向 MAS 证明,尽管其在新加坡经营或成立或注册,但有正当理由不打算在新加坡开展数字代币服务业务,MAS 需对此表示满意;
(2)申请者的经营方式未让 MAS 产生疑虑,并已接受 MAS 的监管和监督,以遵守相关的国际商定标准,例如金融稳定委员会、国际证券委员会组织和 FATF 制定的标准,包括其实际开展数字代币业务的司法管辖区的所有相关监管机构制定的标准。例如,申请者应能证明其拟开展的数字代币业务符合相关的国际商定标准;
(3)申请人的业务结构,例如申请者履行监管义务的能力等未让 MAS 产生疑虑;以及
(4)MAS 确定的可能与申请(或申请人)相关的任何其他标准。

六、DTSP 新政的行业影响
(一)监管环境与行业生态变化
监管环境趋严:新加坡曾以其开放和创新的监管环境吸引了大量 Web3 创业者和企业,新规的实施标志着其监管态度从过去的相对宽松、鼓励创新,到如今的更加审慎和严格,这无疑给 Web3 行业的从业者带来了业务调整压力,也使得整个行业的监管环境更加偏向于合规化的道路。
行业生态重塑:随着不符合监管要求的小型企业或非合规业务被迫退出市场, Web3 行业的生态格局将被重塑。具有较强资金实力和技术能力、能够满足严格监管要求的大型企业将更具优势,行业集中度可能进一步提高,而一些小型创新企业可能面临生存困境。
对 Web3 行业创新的影响:严格的监管规定可能会对 Web3 行业的创新动力产生一定的挑战。一些小型创新企业由于缺乏足够的资源和能力来满足监管要求,可能会面临创新受限的局面,而大型企业在合规压力下也可能在一定程度上更加谨慎地对待创新业务的拓展。在创新方向上企业和开发者可能会更加注重在合规框架内的创新,探索如何在满足监管要求的前提下,开发出更加安全、可靠、高效的数字资产相关产品和服务,例如加强区块链技术在合规领域的应用,开发更好的风险管理和监控工具等,以适应新的监管环境。
(二) 对 Web3 各领域的影响
中心化加密货币交易所(CEX):对于未取得 DTSP 牌照、也未取得 DPT 牌照的 CEX 而言,DTSP 新政无疑提高了行业的准入门槛,也迫使此类 CEX 无法再「Base 新加坡,服务全球」,要么换个活法,要么加强合规建设,投入更多成本。
去中心化金融(DeFi):DeFi 平台通常强调去中心化和无需许可的特性,许多 DeFi 项目可能因无法满足持牌要求而受到限制。一些去中心化的借贷、交易协议等,如果涉及到新加坡用户或在新加坡有相关业务活动,可能需要重新审视其业务模式以确保合规,这或许会对 DeFi 行业的创新与迭代产生一定的抑制。
七、合规指南:
拥抱监管与对策博弈
对于目前已在新加坡展业的项目方:首先,其可能面临立即关停的风险:2025 年 6 月 30 日前终止新加坡境内所有业务或者在较低成功率的情况下申请牌照(满足备齐法律意见书、资本证明、渗透测试报告等要求);其次,项目方可考虑实体重组、实体迁册、业务隔离,以降低合规风险。
对于布局 Web3 赛道的投资者:需考虑在交易文件中增设相关条款,并尽快就重组方案与项目方开展讨论。
八、结语
这场新政的本质是新加坡对「金融声誉风险」的零容忍。当「空壳公司」可能沦为洗钱工具时,MAS 选择用最严标准切割风险。真正的赢家属于两类人:已持牌的巨头,以及用合规预判取代侥幸心理的长期主义者。虽然新规的实施可能会使其在短期内失去一些作为 Web3 中心的优势,部分企业可能会将业务重心转移至其他监管环境相对宽松的地区,但长期来看,新加坡严格的监管也有助于提升其金融市场的稳定性和国际声誉,为 Web3 行业的可持续发展奠定基础。我们近期也和生态合作伙伴探讨,一些原本计划在新加坡开展业务的企业或将重新评估其战略,选择在其他更具监管优势的地区进行投资和布局。合规的核心是解读监管逻辑,短期对策仅能争取时间窗口,而长期生存需构建真实合规能力。毕竟当潮水退去,唯有穿上合规救生衣的人,才可能游到下一个绿洲。
查看文献参考
[1]https://sso.agc.gov.sg//Act/PSA 2019
[2]https://sso.agc.gov.sg/Acts-Supp/18-2022/Published/20220511?DocDate=20220511
[3]https://www.mas.gov.sg/-/media/response-to-feedback-received-from-dtsp-cp.pdf
[4]https://www.mas.gov.sg/news/media-releases/2025/mas-clarifies-regulatory-regime-for-digital-token-service-providers






