作者: Proton Capital Research Team
一、摘要
本报告聚焦三条正在交织演化的主线:AI 投资周期的结构变化、政治化流动性环境的边际转向,以及加密资产在信任反复冲击下的再定价过程。
AI 仍是全球资本支出的核心方向,但回报逻辑正在由“算力扩张”转向“应用与现金流兑现”。在资本开支维持高位的同时,市场对效率、商业化路径与盈利可持续性的要求明显提高,相关资产内部的分化风险上升。宏观层面,流动性环境的变化更可能由财政与政治约束驱动,而非传统经济周期。在高债务与政策掣肘背景下,宽松预期对风险资产的支撑更具阶段性,波动率中枢难以系统性回落。加密市场正在从高贝塔风险资产向结构性资产分化演进。在信任约束强化的环境中,资金更倾向于具备清晰价值共识、制度化路径与风险可控性的标的,而非全面风险偏好抬升。组合层面,我们维持偏防守、强调结构性机会的配置思路。当前阶段更重视风险管理、情景推演与内部轮动机会,而非单一方向性押注。
二、回顾2025年全球主要资产表现概览

表1: 全球主要资产表现
2025年全球金融市场在人工智能(AI)浪潮的席卷下呈现出显著的“科技牛市”特征。盛宴之下,加密货币市场却呈现出显著的“遇冷”与背离态势。其核心原因在于宏观滞胀风险与突发性黑天鹅事件的双重压制,完全覆盖了市场结构深化(机构化、合规化)带来的长期利好。2026年多重基本面、宏观政策与地缘政治变量正在悄然生变,预示着2026年的投资环境可能更为复杂。
当前的基本面呈现“新旧动能转换”与“风险事件叠加”的复杂图景。
1. AI的实物需求与股市推动:AI技术从训练到部署的指数级增长,不仅推高了相关科技股的估值,更通过硬件投资(数据中心、服务器、芯片)产生了切实的有色金属需求,特别是对铜(电力基础设施)、铝(散热与结构)、以及稀土(永磁电机与特种材料)等品种形成了新的长期需求支撑,为传统周期板块注入了成长逻辑。
2. 结构性风险催生避险资产需求
去美元化与主权风险:美国财政赤字的持续恶化,削弱了美元信用根基,叠加地缘政治冲突(如俄乌、中东)的常态化与复杂化,使得黄金等传统贵金属的货币属性和避险功能再度凸显。央行购金与民间储金需求共同构成了价格的坚实底部。
贸易政策的不确定性:全球关税战虽暂告段落,但贸易保护主义的土壤依然肥沃。近期围绕格陵兰岛资源(可能涉及稀土等关键矿产)等地缘经济议题,特朗普再度挥舞关税大棒进行口头施压。这种“口头干预”虽未必立即形成法案,但显著增加了全球贸易与供应链的评估成本和不确定性,对企业资本开支意愿构成压制,并可能阶段性提振避险情绪。
3. 加密货币市场“遇冷”
利好全面失效:ETF扩容、稳定币法案等里程碑式进展,本应为市场带来长期资金。美联储的被动降息凸显了“滞胀”困境,削弱了加密资产作为风险资产的吸引力。而10.11黑天鹅事件(一次大规模的中心化交易所/托管机构信任危机,如涉及主要合规托管方的资产冻结或巨额损失)的爆发,更是直接打击了机构化进程的核心基石——资产安全与托管信任。
资金流向彻底逆转:事件引发连锁反应,导致比特币现货ETF出现大规模、持续的资金净流出。机构资金不仅态度谨慎,更是出于风控要求被动撤离,市场从“增量博弈”迅速恶化为“存量踩踏”。
三、2026年宏观展望:高估值、政策困境与政治周期的三重博弈
2026年,全球宏观格局将围绕 增长验证、政策博弈与政治扰动 三大主线展开,市场将在估值压力、财政货币困境及选举周期的影响下持续震荡。
1. AI估值:从预期狂欢到现实检验
2025年由乐观预期推动的AI板块大幅上涨,将在2026年迎来基本面验证。焦点集中于:
商业化落地:产品应用的广度与深度;
盈利质量:增长可持续性与实际利润率水平。 若业绩无法匹配当前高估值,建立在远期现金流折现上的估值体系将面临严峻挑战,可能引发科技股显著回调,并传导至全球风险偏好。
2. 美国财政-货币困局:赤字政治与美联储的独立性危机
巨额财政赤字本质是政治抉择,出路集中于:
财政紧缩(面临政治阻力);
债务货币化(侵蚀央行独立性);
推动经济增长扩大税基(见效慢、难度高)。 降息虽可缓解国债利息压力,但将使美联储货币政策被动服务于财政需求,在“抗通胀、稳就业、防金融风险、配合财政可持续性”之间艰难平衡,其政策独立性面临严峻考验。
3. 2026年美国中期选举:十月惊奇与对外策略激进化的前奏
为争取选票,特朗普政府可能在外交与经贸领域采取更具挑衅性的“聚光灯”策略:
外交强硬姿态:在委内瑞拉、格陵兰岛等资源与战略议题上展示强硬立场,巩固“强领导人”形象;
经贸极限施压:对主要贸易伙伴重启或威胁加征关税,以吸引蓝领选民、转移国内矛盾。
4. 加密货币:修复与重估之路
“10.11黑天鹅事件”对机构化进程中的加密货币市场进行了压力测试,市场主线从“流动性驱动”转向 “信任修复”与“基础设施重估”。
短期(至2026年上半年):市场进入震荡筑底与信心修复阶段。监管预计将强化托管与储备证明规则,去中心化托管与自托管方案关注度提升。
中长期:只有待宏观流动性预期转向宽松,且市场证明已构建更稳健的基础设施后,机构资金才可能谨慎回归。届时反弹或将更集中于具有真正去中心化属性与清晰实用价值的核心资产(如比特币、以太坊)。
四、资本互锁下的美国AI行情:泡沫形成期的风险与三种演进路径
当前美国AI行情仍处于泡沫形成期,尚未进入破裂阶段,但已步入高风险扩张期。市场呈现出明显的资本互锁结构,该结构的稳定性将成为影响泡沫延续或面临调整的关键。

图1:AI“资本互锁”全景示意图
资本互锁的核心是“投资→采购”的封闭循环,资金最终以营业收入形式流回投资方,支撑股价与下一轮投资。
巨头之间已超越简单的买卖关系,形成通过资本、订单、股权及长期协议紧密交织的风险共担、利益共享的共生网络。
这些互锁关系不仅出现在OpenAI‑英伟达‑甲骨文的三角中,更广泛存在于亚马逊、谷歌、微软、英伟达、AMD、博通等几乎所有AI核心玩家之间,形成了“一荣俱荣、一损俱损”的生态格局。

表2:AI投资2025年投资数据与2026年预测
美国AI投资在2026年因技术竞赛、国家战略和经济增长需求,大概率会继续保持高增长,尤其是巨头的资本开支。然而,这已不再是单纯的“数量”增长,市场将更关注三种潜在情形的核心特征与对应的市场逻辑:
三种潜在市场情形分析

表3:场景分析
1. 情形一:应用爆发,牛市延续
这是技术乐观主义者的剧本。驱动因素不仅限于资本开支,更重要的是AI开始大规模融入工作流并创造现金流。典型的信号是:微软、Adobe等软件巨头AI功能订阅收入超预期;英伟达数据中心收入中,推理业务占比显著提升;资本开支因需求强劲而继续增长(如花旗预测的4900亿美元)。
2. 情形二:叙事证伪,估值回调
这描述了市场信心崩溃的情景。其根源在于高额投入后,下游(企业、消费者)不愿或无法为此买单。当前已有前兆:如Gartner指出AI在2026年进入 “泡沫破灭低谷期” ,企业会更看重已被验证的成果。该情形兑现的标志,将是M7等巨头大幅下调资本开支计划,以及AI公司IPO后股价破发并持续低迷。
3. 情形三:分化加剧,复杂前行 (最有可能)
这是产业发展的混沌期。该情形下,市场没有单一主线,关键在于识别分化中的赢家与输家。例如:
结构性机会:AI支出将更多通过现有软件供应商实现,而非独立项目;“内嵌式”被动AI应用(如AI搜索摘要)的渗透率将远超独立AI应用。
关键矛盾:产业面临 “高成本、高幻觉(如“输出不可靠”)、低留存” 的挑战,以及用户对AI生成信息信任度不足等瓶颈。
市场反应:英伟达等公司的财报数据(如营收增长但增速放缓、毛利率波动)会成为市场情绪的放大器。
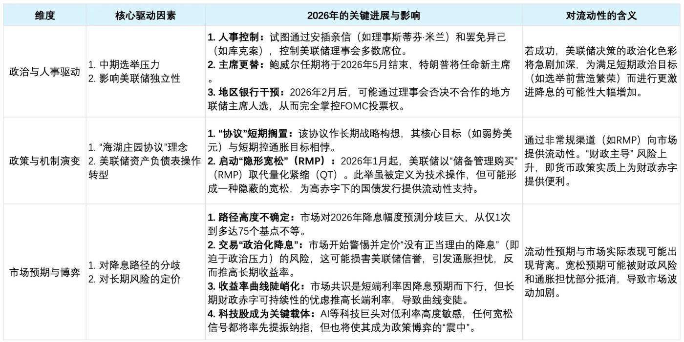
五、政治驱动与结构演变:2026年流动性环境展望
特朗普政府围绕美联储人事布局、中期选举与加密市场预期的核心逻辑,可以用下面这张时间线图来概括:

图2:美联储人事布局、中期选举与市场影响时间线
当前美国流动性环境的驱动逻辑可以概括为:多重力量正推动一个“宽松但复杂”的流动性环境形成,其核心特征是 “政治驱动强化” 与 “市场博弈加剧” 。这一环境尤其受到美国科技与AI产业对充裕流动性依赖的深刻影响,它们需要低利率与宽松金融条件来维持高估值、支撑持续融资与资本开支,从而也成为股市特别是纳指的重要支柱。

表4:2026年美国流动性环境:核心驱动、进展与影响
短期(至2026年中):流动性趋于宽松,但市场将在“政治化降息”的乐观预期与对通胀反弹、美元信用受损的深层担忧之间剧烈摇摆。科技股对利率政策高度敏感,任何降息信号都可能提振AI等成长板块。最高法院对“库克案”的裁决将成为第一个重要风向标,测试美联储独立性能否抵挡直接干预。
中期(2026年下半年至选举):若政治干预成功,美联储可能开启超出经济基本面的降息周期,带来强劲的流动性推力。这将显著有利于科技与AI公司降低融资成本、提升估值,并支撑股市情绪。但这也可能加剧资产泡沫和滞胀风险,为2027年后的政策逆转埋下伏笔。
总体来看,2026年美国流动性环境并非简单的“大水漫灌”,而是在政治目标强力驱动下,通过混合了人事控制、RMP和传统降息等多种工具塑造的、整体趋于宽松的复杂局面。其中,科技与AI行业对流动性的内在需求,与政治周期下的宽松倾向形成呼应,进一步强化了股市尤其是科技股对政策路径的依赖,也增加了市场在短期兴奋与长期风险之间的摇摆特性。
六、加密货币市场:从信任冰点到修复性再平衡
2025年,加密货币市场在宏观压力与内部结构性危机的双重打击下显著“遇冷”,资金偏好发生历史性迁移。展望2026年,市场将进入一个以信任修复和资本再平衡为核心特征的复杂重建期。
1. 资金迁徙、信任危机与流动性枯竭
现象级资金转移
加密货币市场急剧萎缩:以韩国市场为例,其最大交易所Upbit的日均交易量从2024年12月的约90亿美元暴跌至2025年11月的17.8亿美元,跌幅达80%。第二大交易所Bithumb的交易量也从约24.5亿美元萎缩至8.9亿美元,下降约69%。市场波动率与“泡菜溢价”几近消失,显示投机情绪全面退潮。
资金大规模转向传统资产:流出的资金涌向正值“史诗级疯牛”的韩国股市。2025年,韩国KOSPI指数累计飙升超72%,创历史新高。以AI半导体(如SK海力士年内暴涨240%)为代表的产业叙事、国内政策改革及资本逐利共同驱动了这次历史性的资金迁移,使加密资产在资金竞争中处于劣势。
“10.11黑天鹅”引发系统性信任危机
一次重大的中心化机构风险事件,严重打击了市场对托管安全和机构化进程的信任。这不仅是价格波动,更是一次深层次的系统性信任冲击,导致市场情绪和资金结构发生根本性转变。
机构被动撤离与流动性恶性循环
“10.11”事件后,机构资金因内部风控模型触发而被迫撤离,市场从“增量推动”转为“存量踩踏”。同时,新项目上市与VC持续解锁形成“流动性抽水机”,不断稀释存量资金,导致市场估值中枢系统性下移。
2. 2026年路径:宏观喘息、行业重建与潜在转折
宏观环境:提供震荡底部,而非牛市燃料
2026年美国政治周期(中期选举)将强力影响货币政策,倾向于推动一个“宽松但复杂”的流动性环境。这能为加密市场提供底部支撑和阶段性反弹机会,但路径伴随预期摇摆,难以支撑单边趋势性大涨。
行业内核:从投机废墟走向价值重建
市场的深度冷却正倒逼行业进行“建设性修正”。监管将强化对托管、储备证明的规则,去中心化与自托管方案关注度提升。行业焦点将从追逐泡沫转向基础设施稳健性和真实效用验证。
核心转折推演:AI叙事与加密市场的再平衡
当前美国AI股市处于高风险扩张期。若至2026年,AI商业化落地不及预期或似有似无,导致传统科技股高位震荡或回调,部分寻求高波动回报的资金可能重新审视已深度调整、且合规工具(如ETF)日益完善的加密市场。加密货币可能凭借其差异化属性吸引资金回流,开启一轮由信任修复驱动的估值修复行情。
七、结论:结构性修复,静待时机
2026年的加密货币市场并非狂热之年,而是重建之年。市场将在外部宏观拉扯与内部信任修复中艰难前行。
短期(上半年):预计以低位震荡为主,传统市场挤压与内部流动性匮乏构成主要压力,宽松预期仅能带来间歇性技术反弹。
中长期(下半年及以后):走向取决于两大关键:一是全球流动性(尤指美国)的实际宽松程度;二是加密货币自身合规化、机构化进程能否取得实质性突破,从而真正进入传统资本配置视野。
结构性机会:普涨难现,机会高度分化。应重点关注:
核心资产:如BTC、ETH、SOL、BNB的避险与共识价值。
合规叙事:如与实体资产结合的RWA(真实世界资产)。
区域性机会:如韩国等关键市场政策明朗化带来的局部动力。
真正的系统性机会,将属于那些在危机中证明其韧性、具备清晰合规路径和实际价值支撑的资产。市场正在为下一轮周期积蓄力量,但前提是完成必要的信任重建与结构出清。





