
有用的链接
与曲线的关系
短期国库券代币(STBT)是一种获得许可的、产生收益的代币,提供短期美国国库券(T-bills)和反向回购协议(reverse repo)的敞口。作为一种许可代币,这给集成到 Curve 等 DeFi 应用程序中带来了独特的挑战。
STBT 与STBT-3CRV稳定互换池中的 3CRV 配对,截至 2023 年 8 月上旬,包含约 680 万美元的资产。STBT 的曲线指标提案于 2023 年 3 月提交, DAO 投票以 92.9% 的速度通过。
STBT Curve 池利用3CRV 元池实现,支持正变基(因为 STBT 是正变基代币)。随着时间的推移,这反映在 LP 代币价格中:

创建池后不久,人们发现 Curve 合约需要 STBT 服务提供商(Matrixdock)列入白名单才能提取管理费并转换为 3CRV。此后不久,他们的团队就解决了这个问题,尽管这是将许可资产引入 Curve 的一个重要考虑因素。

本报告研究了 STBT 的结构和运营,分析了其与 Curve 的整合以及 LP 和 DAO 的相关风险。风险因素包括操作风险、定价/预言机风险以及不断变化的监管环境等中心化向量。这些挑战需要潜在持有人和流动性提供者进行审慎考虑和主动监控。
STBT概述
介绍
短期国库券代币(STBT)于 2023 年 2 月推出,是以太坊上的一种产生收益的代币,遵循ERC-1400安全代币标准。它允许合格投资者购买期限少于六个月的美国国债以及以美国国债为抵押的逆回购协议。自成立以来,STBT 的市值已超过 1.2 亿美元,平均为持有人赚取了 4-5% 的年化收益。
每个 STBT 代币均以 1:1 的比例由价值 1 美元的基础储备支持。投资者可以期望获得与基础资产一致的稳定币收益率。该代币具有积极的变基机制,允许持有者在 STBT 保持与 1 美元挂钩的同时实现其储备产生的收益。
信托结构和代币发行
负责 STBT 运营管理的服务提供商是Matrixdock ,它是Matrixport的子公司,Matrixport 是一家加密金融服务公司,成立于 2019 年,托管着超过 60 亿美元的资产。这是 Matrixdock 的第一个收益代币化产品。
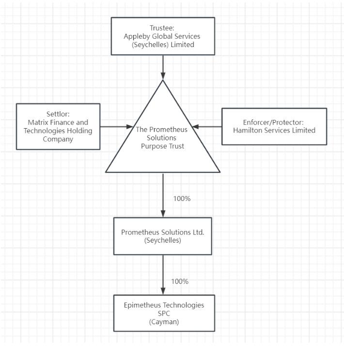
Matrixdock 的母公司 Matrix Finance 和 Technologies Holdings 在专门信托机构内构建了稳健的 STBT。代币发行实体 Prometheus Solutions Ltd. 和资产持有实体 Epimetheus Technologies SPC 已安全地嵌套在该信托中。著名的法律和企业服务提供商Appleby Global Services 是该信托的监护人。此外,汉密尔顿服务公司还监督受托人的活动,确保遵守信托授权。这种“孤儿信托结构”确保 STBT 实体与 Matrixdock 的财务概况保持区别,从而在 Matrixdock 面临财务困难时免受潜在索赔。

STBT的运营蓝图反映了传统金融中常见的孤儿SPV结构,特别是在资产支持和抵押支持证券发行方面。这一完善的机制支持超过 1 万亿美元的全球证券,通过正确的财务结构有可能获得 AAA 评级。对于STBT来说,基础资产已经具备顶级信用度,并有美国政府的信誉作为后盾。
储备管理
STBT 由短期美国国库券(T-bills) 和逆回购协议(reverse repos) 组合作为抵押。符合抵押品资格的国库券期限必须为六个月或更短。这种结构提供了美国短期利率的敞口,同时抑制了久期风险。逆回购是短期(隔夜)工具,被广泛认为风险较低。这些利用国库券作为其基础抵押品。
每个工作日,Matrixdock 都会发布准备金证明声明,描述支持 STBT 供应的国库券和逆回购资产之间的分配。 STBT 抵押品目前分为约 90% 的回购协议和 10% 的国库券。考虑到目前的收益率曲线形状和项目的早期状态,这种配置有利于短期回购。
鉴证还披露了国债的CUSIP编号、回购协议的详细信息以及基础资产的市值,如下所示:

变基
STBT 的总供应量每天都会重新调整,以匹配其基础资产的资产净值(NAV)。 Matrixdock 通过参考纽约时间下午 3 点收盘价并确定基础国库券和回购协议的公平市场价值,使用彭博定价数据执行重新基准调整。价格数据可通过其历史价格 (HP) 功能并参考彭博终端上的彭博通用 (BGN) 价格源来访问。
如果抵押品价值增加,则会铸造新的 STBT 并通过变基分配给持有者:
Daily Interest Distributed = NAV of Current Day - NAV of Last Rebase Day - Expenses
其中费用包括国债托管费、逆回购经纪费和 Matrixdock 服务费(0.1% APY)。 Matrixdock 估计年费总额约为 0.3%。
有时,资产净值会因国库券市场的波动而下降,尽管这种情况很少发生,而且如果持有至到期,国库券将达到票面价值。在极少数情况下,当资产净值下降时,直到反弹回最后一个基准点以上才会发生基准调整。请注意,与算法系统不同,STBT 的变基模型依赖于 Matrixdock 的主动管理。
协议收入模型
发行和赎回 STBT 代币过程中会收取多项费用:
托管费:支付给托管国库券和逆回购抵押品的第三方托管人。
逆回购经纪费:由经纪商在从事国库券支持的逆回购交易时收取。
Matrixdock服务费:Matrixdock作为平台发行方和管理方每年收取0.1%的服务费。
每年总费用率估计约为0.3%。然而,没有提供托管费和回购费的具体细目。
用户流程
由于 STBT 针对合格投资者,因此在代币合约中设置了白名单,仅允许白名单参与者之间进行转账。这涉及 Matrixdock 的KYC 流程,预计需要 1-5 个工作日才能完成。

白名单用户可以在Matrixdock网站上通过Minter 合约铸造或兑换 OTC 稳定币(USDC/USDT/DAI),或者在 Curve STBT/3CRV池中兑换。赎回需支付 0.1% 的赎回费。
发行
希望铸造 STBT 的合格投资者必须存入稳定币 (USDC/USDT/DAI) 并在 Matrixdock 上注册,并接受强制性 KYC 和 AML 流程。一旦获得批准,用户可以通过 STBT 门户发起铸币请求,表明他们的稳定币偏好、所需的存款金额和转账地址。 Matrixdock提供了对应的充值地址。
存款验证完成后,发行人将稳定币存款转为由第三方托管人持有的美元。然后将其分配用于购买短期美国国债并建立以这些国债为基础的逆回购协议。因此,等值的 STBT 是新鲜铸造给存款人的。用户通常可以在 3-4 个工作日内在指定地址收到 STBT,并在一周内完成整个过程。

赎回
为了将 STBT 兑换为稳定币,投资者可以采用反映代币原始发行情况的简化流程。赎回可以通过多种方式启动:
通过Matrixport APP。
通过与 Minter 合约交互并使用“兑换”功能。
对于那些选择场外 (OTC) 交易的人,请将 STBT 发送到指定的官方地址。
一旦发行人收到赎回请求,涉及国库券和回购协议的结算流程就开始。交易者将启动标的(国库券和/或回购协议)的结算,同时 STBT 代币将被销毁。一旦结算的美元通过 Circle 账户转换为 USDC,USDC 将被结算回持有者的白名单地址,即发送 STBT 的地址,从而确保赎回周期的闭合。
铸币合约
如果与Minter智能合约交互,则通过redeem()函数触发赎回。这会燃烧 STBT 并获取代币数量和数据参数。

在操作上,一旦 STBT 通过 Minter 合约发送到专用地址,赎回就会自动发生。一旦基础国库券和回购协议结算为美元,STBT 就会被销毁,然后转换为 USDC 并返回到持有人的白名单地址。
Minter 合约允许通过getCoinsInfo和setCoinInfo函数查询和设置不同币种的自定义铸币费率。同样,可以通过redeemFeeRateMap映射检查和更新兑换费率。这使得能够对费用表进行编程控制。
Chainlink 储备证明
Chainlink 储备证明(PoR)提供STBT 储备的链上估值,旨在确保 STBT 供应总量永远不会超过其储备的美元价值。数据由 Matrixdock 的第三方审计公司The Network Firm LLP提供给 Chainlink,该公司直接从托管合作伙伴的 API 收集数据并计算资产净值 (NAV)。
通过PoR 集成,由 16 个 Chainlink 预言机节点组成的网络每天从网络公司接收证明数据,并将数字签名的证明传输到以太坊。触发参数可以是 1% 的价格偏差,也可以是 24 小时心跳。
市场和采用
截至 2023 年 8 月中旬,STBT 的市值约为 7400 万美元,低于 1.23 亿美元的 ATH。

Matrixdock 的发行和赎回时间表为 T+4。为了补充这一点,Curve 池为 STBT 持有者提供即时流动性。流动性可通过 Curve Finance 上的STBT/3CRV池获得,该池提供互换和收益机会。
在报告Vyper 错误导致多个 Curve 池中用户资金损失后,池的 TVL 在 7 月 31 日大幅下降(请参阅 Llama Risk 的事后分析)。尽管作为预防措施,流动性似乎已被移除,但 STBT 池并未受到该漏洞的影响。

池利用率通常相当低。 Curve 池过去 7 天的平均交易量约为 11.2 万美元/天,平均利用率约为 1.7%。 6 月 21 日,该日成交量最高达到 150 万美元。

在其短暂的历史中(自 2023 年 2 月以来),STBT 并未经历过重大的脱钩事件。 3 月 14 日,即流动性注入 Curve 资金池一周后,价格短暂下跌至 0.9931 美元。

Matrixdock 通过向 Votium 上的 vlCVX 持有者行贿来提供更大的资金池流动性激励。除了原生收益率之外,这还通过 CRV 奖励使 STBT 和 3CRV 持有者受益。他们最近在第 49 轮存入了激励措施,可能在 Curve 黑客事件后在第 50 轮停止了激励。
持有人分布
有 111 个 STBT 持有者,但只有 62 个地址持有的价值大于 1 STBT,44 个地址持有的价值大于 10,000 STBT。在此沙丘查询中查看所有持有者。
前 10 个地址拥有 STBT 总供应量的 80.76%。

根据此STBT Dune 查询,截至 2023 年 8 月 17 日,代币生命周期内已发生 190 个铸币事件。在铸造事件中,有 59 个独特地址铸造了 STBT。
风险向量
智能合约风险
该代币合约遵循ERC-1400安全代币概述的标准,并经过了信誉良好的公司的审核。代理结构允许以受控方式管理升级。建议持续监控新漏洞。
代币标准
STBT 利用ERC-1400安全令牌标准来实现受监管金融产品的有用功能。具体来说,它利用模块化 ERC-1410、ERC-1594、ERC-1643 和 ERC-1644 子标准:
ERC-1410允许代币余额具有关联的元数据。这使得 STBT 能够标记代币持有者信息以确保合规性。
ERC-1594启用传输限制功能。 STBT 使用此功能将已通过 KYC 验证的批准地址列入白名单。未经批准的地址无法发送或接收 STBT。
ERC-1643允许与合同相关的文档管理。
ERC-1644提供控制器操作功能。这使得 STBT 在需要时具有强制代币转移的管理角色,例如法律行动。
通过组合这些 ERC 标准,STBT 获得了面向合规性的功能,例如白名单、传输限制和控制器操作。这符合 STBT 作为从底层现实资产中获取价值的代币化证券的监管性质。
审计
BlockSec 在 2023 年 1 月至 8 月期间发布的三项审计和 Zellic 发布的一项审计审查了 STBT 代币合约、Minter、WSTBT 和 TimelockController,发现了精度损失、随机数处理缺陷、验证不足、测试失败和非标准代理模式等问题。提出了提高代码质量、修复测试套件并遵循代理最佳实践的建议,其中许多建议在后来的审计中得到了解决。
BlockSec 审核#1 (2023 年 1 月)
范围:STBT代币合约
结果:1 个与潜在精度损失相关的中等风险问题
建议:在设置参数之前添加健全性检查
Zellic 审计(2023 年 2 月)
范围:STBT、可升级STBT、TimelockController
结果:2 个低风险,1 个信息性
问题:自定义代理设计、测试失败
建议:修复测试,考虑标准代理模式
BlockSec 审计 #2 (2023 年 6 月)
范围:Minter 和 WSTBT 合约
结果:3 个高风险、2 个中风险、2 个低风险
问题:随机数错误、验证有缺陷、转换不当
建议:修复测试,删除冗余代码
BlockSec 审计#3 (2023 年 8 月)
范围:Minter 和 WSTBT 合约
调查结果:没有新问题,先前的审计问题已解决
操作风险
访问控制
访问控制通过StbtTimelockController进行保护,Matrixdock 操作的特权地址可以进行系统操作,包括升级实施合约、设置特权地址、铸造和燃烧 STBT、重新确定 STBT 供应量、将 STBT 用户列入白名单以及从任何持有者转移/赎回 STBT地址。与 Matrixdock 操作相关的私钥由 Matrixport 的另一家子公司Cactus Custody保管。
系统中访问控制的总体架构如下图所示:

时间锁包括提议者/执行者/取消者角色,这是 STBT 系统的 3 个重要的 EOA。他们负责执行所有看守操作。操作由提议者发起,并且可以在时间锁延迟到期后由执行者执行。 Matrixdock 将 Canceler 描述为一个硬件钱包地址,可以在执行之前取消建议的操作。
时间锁不使用minDelay检查来防止不同操作的时间锁持续时间出现差异。相反,Matrixdock 选择为不同的函数调用硬编码强制延迟值。可以通过delayMap和函数签名来查询值。要设置新的延迟值,必须部署新的 TimelockController 并将其设置为 STBT 所有者。
在此执行过程中,时间锁合约与 STBT 代理合约交互,后者将调用委托给 STBT 逻辑合约。如果这些地址的密钥被泄露,则可能会执行破坏协议操作的恶意功能,尽管 Cactus Custody 的安全措施和强制性时间锁延迟可以减轻这种风险。
Matrixdock 保留在地址之间执行强制转账以及逆转欺诈交易或在用户私钥丢失后恢复资金的能力。这符合ERC-1400安全令牌标准:
由于证券型代币受到监管和法律监督(其细节将根据司法管辖区、监管框架和基础资产而有所不同),因此在许多情况下,发行人(或发行人委托的一方充当控制人,例如监管机构或转账代理)需要保留在地址之间强制转账代币的能力。
可能需要这样做的示例是逆转欺诈交易、解决丢失的私钥以及响应法院命令。
资料来源: ERC1400:安全令牌标准
关于控制器权限的主题,白皮书确实表明了过渡到涉及信誉良好的第三方的多重签名控制器的意图:
Matrixdock内部会严格管理该权限,未来会找多家信誉良好的合作机构与Matrixdock一起管理该功能的私钥,以进一步降低这种风险。
来源: STBT 白皮书
截至我们 8 月中旬与 Matrixdock 的最新通信,他们尚未实施此计划,且此安全升级的时间表未知。
系统契约和受保护功能/特权角色在附录 B:访问控制中有详细说明。
有限的服务提供商
STBT 依赖一组有限的服务提供商来监督托管、运营和审计:
托管人:根据与 Matrixdock 签订的合同,将国库券和逆回购抵押品保存在托管账户中。这些托管人的姓名并未公开披露。
经纪交易商:签订合同从事国库券支持的逆回购交易。服务提供商未公开披露。
定价提供商:彭博社用于提供定价数据,以确定资产净值并触发 STBT 重新设定。
第三方审计师:Network Firm LLP 每天为 STBT 的储备证明 (PoR) 提供证明。
由于监管的不确定性可能会影响与代理银行的关系,存款机构有时不愿与加密货币公司建立公共联系。 Matrixdock 已私下与我们共享此信息,我们可以确认他们的托管合作伙伴信誉良好。他们告诉我们,他们正在为国库券认购和回购交易开辟替代场所,以确保不存在单点故障,并向我们保证合同条款符合标准市场惯例。
变基处理
Matrixdock 通过调用distributeInterests每天分配利息。尽管这一基本系统机制确实需要 Matrixdock 团队积极、负责任的操作,但存在一些限制,防止利息分配大于储备金投资组合的价值(通过与 Chainlink 的储备金集成证明)。
如果国库券和回购抵押品的公平市场价值低于前一天的价值,则可能需要负利率调整以维持全额抵押。然而,STBT 的内部变基协议不支持负变基。相反,在价值下降的日子里,重新设定基准会被推迟,直到公平市场价值超过最后记录的重新设定基准水平。
这种方法旨在维护稳定性并使 STBT 与 DeFi 应用程序更易于组合。许多 DeFi 应用程序只能容纳积极的变基代币。 Matrixdock认为这是一个合理的设计选择,因为基础资产有美国政府的充分信任和信用支持,并且波动性非常低。尽管如此,这也意味着代币持有者可能不会立即获悉抵押品价值下降的情况,直到重新定基重新启动。
流动风险
由于该项目处于早期阶段,Matrixdock 非常偏爱低期限的投资组合。目前约为 5.5 天,其中约 90% 分配给隔夜逆回购协议。这确保了具有低波动风险的高流动性投资组合。
国库券不断展期,以将投资组合久期保持在目标长度(目前为 5.5 天)。从理论上讲,由于大量的赎回需求,可能加上投资组合久期的增加,国库券必须在到期前出售以兑现赎回请求。鉴于目前的投资组合构成,需要在一个月内赎回 90% 的 STBT(约 1 亿美元)。
如果 STBT 代币需要在基础国库券到期之前赎回,则可能会导致执行价格较低。考虑到这一点,赎回金额计算如下:
Redemption Amount = STBT Redeemed * Execution Price * (1 - 0.1% fee)
在哪里
Execution Price = T-bill Market Price / Prior Day T-bill Price
这意味着,由于按市价和票面价值之间的潜在差异,在到期前赎回可能会导致收回的稳定币减少。该信托仅配置期限为 6 个月或更短的国债,以尽量减少潜在的波动性。
预言机风险
彭博定价
STBT 利用彭博社的价格信息来确定每日利息计算所必需的公平市场价值。资产净值计算使用彭博每日收盘价,通过参考彭博终端上的彭博通用 (BGN) 价格源的历史价格 (HP) 功能进行访问。
由于交易者可以直接访问彭博终端,因此 Matrixdock 每天都会直接捕获定价数据。彭博社有替代数据源,以防出现潜在的中断,但交易团队指出,几十年来事实证明,这些数据源具有高度的弹性。
Matrixdock 采用基于收购价格的摊余成本估值法而非按市价法对国库券进行估值。尽管这种方法可以稳定价格,但如果国库券在到期前出售,它可能会忽略潜在的赤字。按市值计价的方法可以更准确地反映实际清算价值。
该数据的任何中断都可能影响代币的变基动态。尽管变基提供了实时抵押品价值监控,但由于依赖单一定价来源,它也引入了中心化问题。
储备金证明
通过与 Chainlink 储备证明集成,该协议以编程方式限制 STBT 的发行和利益分配。在这两种情况下,都会对 Chainlink PoR reserveFeed进行检查,以确保新铸造的 STBT 不会超过报告的值。如果抵押品价值大幅下降,系统将暂停发行操作,直到系统进行资本重组。
如下图所示, issue函数要求STBT的totalSupply+新发行的STBT<=最新的PoR值:

如下所示, distributeInterests函数要求STBT的totalSupply+利息分配新发行的STBT<=最新的PoR值:

该 PoR 策略存在一个固有的信任假设,因为它依赖于网络公司和托管合作伙伴之间的可靠整合、审计师对价值的准确报告以及对储备资产价值的合理计算。尽管 Chainlink 使用节点网络来保持数据完整性,但 PoR 最终依赖于单个数据源。多方(各自代表一个单点故障)之间的准确性和协调确实带来了挑战,但 Chainlink PoR 提供了比许多链下解决方案更透明的报告储备方法。
脱钩风险
任何对 STBT 的信心丧失(可能是由于 Matrixdock 的不可预见问题或赎回问题)都可能导致其价值偏离其预期挂钩。限制 STBT 仅传输至白名单地址会增加脱钩风险,因为套利可能会受到抑制。套利竞争减少可能会导致在正常市场条件下脱钩的持续时间比其他情况下更长。
流动性考虑因素增加了这些风险。一级市场的流动性受到发行人交易标的国债和回购协议的能力的影响。相比之下,二级市场流动性与 STBT/3CRV 曲线池挂钩。由于 Curve 是 STBT 交易的唯一流动性场所,相关资产(USDT、USDC、DAI)的大幅价格波动可能会间接增加 STBT 的波动性。在市场动荡时期,监控滑点并密切确保强有力的做市至关重要。
然而,自 2 月份推出以来,STBT 并未经历显着的脱钩。它的历史确实很短,二级市场敞口也有限,因此需要更多的时间来市场上建立对其挂钩强度的信心。
监管风险
随着当局努力对这些新型资产进行分类和管理,对 STBT 等代币化证券的监管仍然是一个不断发展的领域。 Matrixdock 将分配重点放在合格投资者身上,作为监管不确定性下的审慎措施。随着法律的发展,监控目标市场的合规性至关重要。请参阅附录 A:按司法管辖区划分的证券法了解更多信息。
监管合规性和投资者入职
STBT 可能被视为一种证券,但很容易受到监管环境变化的影响。考虑到这一点,Matrixdock 已将其分发范围限制为合格投资者。对于利益相关者来说,持续监控不断变化的法规至关重要。
Matrixdock 对潜在客户进行严格的尽职调查流程,确保只有经过认可或合格的投资者才能加入。该公司细致的市场行为监控旨在先发制人地解决有关在 Matrixdock 目标市场提供金融产品的任何问题,表明严格遵守反向招揽原则。
此外,与公开发行不同,私募为特定投资者提供了投资机会。通常,不符合公开发行标准的发行被视为私募。发行人在通知相关金融监管机构后,可以为专业或合格投资者进行私募提供便利。
塞舌尔监管框架
在塞舌尔(STBT 专业信托公司的注册地),《2007 年证券法》是监管证券和投资产品的主要立法。金融服务管理局 (FSA) 是证券交易商、投资顾问和交易所的指定监管实体。虽然《证券法》明确列举了哪些金融产品符合证券的资格,但它并未将虚拟资产或加密货币归类。将资产或产品归类为《证券法》范围内的证券取决于资产的固有特征。
Matrixdock 已从塞舌尔一家信誉良好的律师事务所获得法律意见,确认 STBT 发行不符合投资业务的资格,因此不属于《证券法》的规定。本意见是根据塞舌尔现行法律制定的,不适用于其他司法管辖区。 Matrixdock 认识到各个司法管辖区可能存在不同的解释,因此坚持高合规标准,尤其是在安全产品方面。
地理限制
遵守监管准则,Matrixdock 不在特定地区提供服务:
亚洲:中国大陆、香港(中国特别行政区)、新加坡、朝鲜、日本、伊朗、叙利亚和缅甸的零售客户。
美洲:美国、加拿大、美属萨摩亚、古巴、关岛、波多黎各和北马里亚纳群岛。
欧洲:克里米亚、塞瓦斯托波尔和俄罗斯。
Matrixdock 法律代表分享了有关地理和司法管辖区限制的入职流程:
对于我们加入的每个客户,我们都会查看他们的注册/居住地,然后确定当地规则,在豁免的基础上向他们出售安全令牌。我们不向美国人出售产品,但类似的豁免将是 Reg D 认可的投资者豁免。
我们咨询了各个司法管辖区(英国/欧盟/新加坡/香港等)的主要律师事务所,以了解发行和出售未注册证券(即STBT)的相关豁免,并在每笔交易中应用这些标准。如果客户来自未知的司法管辖区(例如不丹),我们会采用美国测试,这通常是最严格的,足以证明该投资者非常适合该产品。
与 Llama Risk 法律顾问协商后,我们发现 Мatrixdock 已制定适当的运营流程,以确保代币发行符合招股说明书规定的例外情况。虽然要约仅向合格投资者提出或针对合格投资者,但该团队还监控受邀个人的数量,他们对如果要约针对英国和每个成员国的非合格投资者少于 150 名则适用招股说明书豁免的规则持谨慎态度。欧盟。
STBT 向新加坡投资者进行的营销是由受监管的合法机构——公认的市场运营商进行的,该机构经营资本市场产品并在新加坡监管金融科技沙盒制度下运营。 Matrixdock 通过这种客户招揽方式为客户提供了更好的保护。我们应该注意到,最近的合作伙伴关系是在新加坡监管机构日益关注并提议加强金融产品营销保障措施的环境下进行的。
风险和免责声明
网站免责声明详细说明了与 STBT 代币相关的固有风险。它强调了潜在的不利结果,例如:
代币持有者有可能遭受重大损失。
拥有 STBT 代币意味着无担保债务义务,而不授予对基础资产的直接或间接所有权。
该代币的价值容易受到市场动态的影响,尤其是美国国债的波动。
固定收益工具是基础资产,由于对利率变化敏感,因此风险较高。
赎回 STBT 代币可能会导致交易损失,STBT 发行人可能会从赎回金额中扣除相关的交易损失或交易成本,从而导致代币持有者的最终赎回金额减少。
总之,这套全面的免责声明透明地概述了 STBT 代币的固有风险。通过清楚地传达这些风险,发行人可以最大限度地减少其责任,使潜在用户充分意识到可能的结果。
未来的监管考虑
STBT 的普遍合规立场取决于以下论点:根据塞舌尔立法,STBT 不符合证券的资格。在向第三国国民提供服务时,所采用的策略围绕反向招揽原则。然而,必须强调的是,这种方法仍然容易受到监管更新不断变化的性质或目标司法管辖区主管当局解释的潜在变化的影响。
与此同时,Matrixdock 团队通过与当地认可机构的合作,积极主动地向新加坡投资者分发代币,这证明了发行人致力于适应复杂且动态的法律环境。这不仅表明了对现行监管标准的遵守,而且还强调了对未来法律细微差别的前瞻性思考。
骆驼风险衡量标准
集中化因素
单个实体是否有可能欺骗其用户?
是的,尽管法律结构减轻了这种风险。 STBT本质上是一种中心化产品,依赖于受信任第三方的适当托管和运营管理。发行人和基础资产托管人已向孤儿信托出资,从而使 STBT 摆脱对 Matrixdock 的依赖。 Matrixdock 的角色仅限于“服务提供商”,这意味着它没有合法权利取得应属于 STBT 代币持有者的基础资产的所有权。它提供日常运营支持,并为此服务付费。如果团队消失了,项目还能继续吗?
可能吧。关键操作流程,包括代币铸造/销毁、利息分配和转让许可,都依赖于 Matrixdock 作为 STBT 唯一服务提供商的积极参与。如果没有团队,这些流程将停止,用户可能会面临兑换代币或访问基础抵押品的挑战。如果 Matrixdock 停止运营,替代服务提供商可以接管这些责任。
经济因素
项目的可行性是否取决于额外的激励措施?
不会。代币的价值和收益率来自基础美国国债和回购市场。然而,Curve 生态系统确实为流动性提供者提供了额外的激励,增加了推动 STBT 增长的机会。如果明天需求降到0,所有用户都能得到整顿吗?
实际上是的,但在极端情况下可能不是。储备组合较为保守且流动性较高(90%为隔夜逆回购,10%为短期国债),但到期前出售国债可能会造成损失。鉴于目前的收益率曲线结构和项目处于早期阶段,管理层强烈倾向于极低的久期(目前约为 5.5 天)。流动性紧缩、市场波动或赎回瓶颈仍然是低风险考虑因素。
安全因素
审计是否发现任何相关迹象?
有些。 STBT合同经过了多次审计,尽管在审计中发现了不同严重程度的问题,但这些问题都在后续提交中得到了解决或解决。其中包括精度损失、随机数错误、有缺陷的验证、不正确的转换、失败的测试和非标准代理模式。
风险团队建议
随着利率持续上升以及投资者寻求稳定、可靠的收益率,RWA 协议成为人们日益关注的话题。 Curve 有巨大的机会与 Matrixdock 等 RWA 发行人建立合作伙伴关系,以便整合到其稳定互换池中并作为 crvUSD 的抵押品。尽管 ERC-1400 安全代币标准在集成方面造成了一些尴尬(要求将 Curve 合约列入白名单以进行池操作)并且可能会阻碍采用,但 Matrixdock 在监管不确定性的情况下努力创建合规产品的努力值得赞扬。
Curve DAO 应倡导提高 Matrixdock 运营和控制的透明度,以减轻与其托管合作伙伴和运营管理中心化相关的担忧。 Curve 应寻求 Matrixdock 计划转向涉及信誉良好的第三方的多重签名模型的详细信息和时间表。还建议 Curve 持续监控代币化证券不断变化的法规,并与 Matrixdock 协调以确保合规发行。
根据我们对 STBT 相关属性和风险的评估,我们相信 STBT 满足 Curve 测量仪的必要标准,并且我们期待 Matrixdock 产品与 Curve 继续集成。
附录 A:各司法管辖区的证券法
美国
Howey 测试是确定某种工具是否符合美国证券资格的基准。该测试源自 1946 年最高法院在 SEC 诉 WJ Howey Co. 案中的判决,将投资合同定义为个人:
投资金钱
在一个共同的企业
合理预期利润或回报
源自他人的创业或管理努力。
要被归类为投资合约,代币必须满足所有四个 Howey 标准。如果满足这些条件,则代币应在 SEC 注册。然而,根据其发行结构,它可能仍然有资格获得强制注册豁免。
欧洲联盟
MiFID II 加强了对股票的监管,同时将其范围扩大到债券和衍生品等非股票。核心关注点是投资者保护和产品治理,优先考虑投资者利益。
作为证券,如果满足某些条件,代币可能会受到欧盟金融法规的管辖。代币化应符合 MiFID II 等标准,以维护透明度、保护和完整性原则。
欧盟 DLT 试点制度暂时允许市场结构绕过一些立法以鼓励加密资产增长。然而,其狭窄的资格标准和不确定的长期状态对 STBT 的相关性构成了挑战。
英国
英国《金融服务和市场法》根据 2001 年《监管活动令》概述了受监管的活动,例如涉及证券的活动。
提供类似于特定投资权利的代币需要在 FCA 注册,该机构规定了有关披露、冲突和消费者待遇的标准。
FCA 负责监督特定投资的实体,防止欺诈行为,并确保与投资者概况和明确的风险披露保持一致。
其他司法管辖区
阿联酋和新加坡将证券代币视为传统证券的数字表示,因此使其受到现有证券法的约束。这些国家的金融当局并没有进行全面分类,而是根据具体情况评估每种代币,决定其是否适合作为证券或商品。这种灵活的方法确保根据每种代币的特征进行适当的监管,平衡投资者保护与金融创新。
附录 B:访问控制
时间锁控制器:
地址: 0x22276A1BD16bc3052b362C2e0f65aacE04ed6F99 )
角色:
提议者/执行者/取消者角色是 STBT 系统的 3 个重要 EOA。他们负责执行所有看守操作。操作由提议者发起,并且可以在时间锁延迟到期后由执行者执行。 Matrixdock 将 Canceler 描述为一个硬件钱包地址,可以在执行之前取消建议的操作。 Matrixdock 表示,这些地址的私钥受到Cactus Custody (另一家 Matrixport 子公司)的保护。
TIMELOCK_ADMIN_ROLE : StbtTimelockController
PROPOSER_ROLE : 0x65FF5a67D8d7292Bd4Ea7B6CD863D9F3ca14f046 (EOA)
EXECUTOR_ROLE : 0xd32a1441872774f30EC9C453983cf5C95a720123 (EOA)
CANCELLER_ROLE : 0x520839E886A285E196C8fA3d161797B4BaFABE94 (EOA)
延误:
时间锁不使用minDelay检查来防止不同操作的时间锁持续时间出现差异。相反,Matrixdock 选择为不同的函数调用硬编码强制延迟值。可以通过delayMap和函数签名来查询值。要设置新的延迟值,必须部署新的 TimelockController 并将其设置为 STBT 所有者。
以下功能需要 24 小时延迟:
resetImplementation- 升级STBT实施合约setIssuer- 设置具有发行者角色的地址setController- 设置具有控制器角色的地址setModerator- 设置具有主持人角色的地址
以下功能需要 4 小时延迟:
setMinDistributeInterval- 设置分配兴趣的最小允许间隔(以秒为单位)setMaxDistributeRatio- 设置最大允许分配利息占 STBT 供应总量的百分比issue- 向有权接收 STBT 的地址发行新代币,并根据 ReserveFeed 报告的值强制执行铸币限制redeem- 兑换属于管理员的代币redeemFrom- 为了处理赎回,用户首先调用approve一些值以由时间锁合约(所有者)赎回。然后发行者可以从代币持有者的地址redeemFromdistributeInterests- 分配应计利息,检查该值不超过maxDistributeRatio或reserveFeed报告的总储备值,并且自上次调用以来的时间大于minDistributeRatiocontrollerTransfer- 允许控制器强制将 STBT 从任何地址传输到任何地址controllerRedeem- 允许控制器从任何地址强制赎回 STBT
以下功能需要 1 秒延迟:
setPermission- 设置地址发送/接收 STBT 的权限setDocument- 将新文档附加到合同,或更新现有附加文档的 URI 或哈希值removeDocument- 从合同中删除现有文档
STBT 代币:
代理: 0x530824DA86689C9C17CdC2871Ff29B058345b44a
实现: 0xba8275286e10489c4aee24a39b0d919c79c634e3
角色:
STBT 使用基于角色的访问控制 (RBAC) 来隔离操作类别,尽管目前所有角色均由时间锁拥有。
owner:升级实现、设置系统参数、设置特权角色moderator:执行ERC-1594定义的地址权限配置controller:有权执行ERC-1644定义的强制转让和赎回issuer: 执行正常的代币发行和赎回
StbtTimelockController被分配了所有特权角色。
编写函数,仅限Owner :
resetImplementation- 升级STBT实施合约setIssuer- 设置具有发行者角色的地址setController- 设置具有控制器角色的地址setModerator- 设置具有主持人角色的地址setMinDistributeInterval- 设置分配兴趣的最小允许间隔(以秒为单位)setMaxDistributeRatio- 设置最大允许分配利息占 STBT 供应总量的百分比setDocument- 将新文档附加到合同,或更新现有附加文档的 URI 或哈希值removeDocument- 从合同中删除现有文档
编写函数,仅限Moderator :
setPermission- 设置地址发送/接收 STBT 的权限
编写函数,仅Controller :
controllerTransfer- 允许控制器强制将 STBT 从任何地址传输到任何地址controllerRedeem- 允许控制器从任何地址强制赎回 STBT
编写函数,仅限Issuer :
issue- 向有权接收 STBT 的地址发行新代币,并根据 ReserveFeed 报告的值强制执行铸币限制redeem- 兑换属于管理员的代币redeemFrom- 为了处理赎回,用户首先调用approve一些值以由时间锁合约(所有者)赎回。然后发行者可以从代币持有者的地址redeemFromdistributeInterests- 分配应计利息,检查该值不超过maxDistributeRatio或reserveFeed报告的总储备值,并且自上次调用以来的时间大于minDistributeRatio
请注意,控制者有权从任何地址强制转账或赎回。关于控制器权限的主题,Matrixdock 在其白皮书中表示:
Matrixdock内部会严格管理该权限,未来会找多家信誉良好的合作机构与Matrixdock一起管理该功能的私钥,以进一步降低这种风险。
来源: STBT 白皮书
截至我们 8 月中旬与 Matrixdock 的最新通信,他们尚未实施此计划,且此安全升级的时间表未知。
STBT 网站概述了白名单用户铸造/兑换 STBT 的 OTC 流程。或者,最近部署的 Minter 合约旨在允许白名单地址直接铸造/兑换 STBT,从而绕过与 Matrixdock 团队交互的需要。 Matrixdock 预计普通 STBT 用户会更喜欢使用铸币厂合约而不是场外交易/手动转账。
角色:
owner: 0xd32a1441872774f30EC9C453983cf5C95a720123 (EOA)
编写函数,仅限Owner :
setCoinInfo- 设置购买的硬币信息setDepositConfig- 设置代币的存款参数setRedeemConfig- 设置令牌的兑换参数setRedeemFeeRate- 设置代币的赎回费率setDepositPeriod- 设置存款期限setRedeemPeriod- 设置兑换期限setTimeLockContract- 设置时间锁合约地址setTargetContract- 设置目标合约地址setPoolAccount- 设置池帐户地址redeemSettle- 结算赎回rescue- 救援意外发送到合约的代币

