撰文:Jademont、Evan Lu,Waterdrip Capital
覆盤震盪的 2025,展望未來的 AI 長週期
新一輪工業革命:算力成為經濟運轉的引擎
「在這個世界上,只有極少數人能像埃德溫·德雷克那樣,在不經意間開啟一個改變人類歷史的時代……他那根深入地底的鑽桿,不僅觸碰到了黑色的液體,也觸碰到了現代工業文明的動脈。」
1859 年,賓夕法尼亞州的泥濘裡,人們圍著德雷克上校(Edwin Drake)發出陣陣嘲笑。那時候,全世界的照明還依賴著日益稀缺的鯨油,德雷克卻堅信地下的「石腦油」可以規模化開採。這在當時被公認為一個瘋子的妄想。直到第一股黑色液體噴湧而出,誰也不會想到,石油的出現不僅僅是替代鯨油作為照明能源,甚至將會成為下一個兩百年的人類社會搶奪話語權背後的基石,更重構了此後一百年全球的權力與地緣政治。人類歷史也走向了一個轉折點:舊的財富依賴於貿易和航運,而新的財富正隨著鐵路和能源(石油)的出現而崛起。
2025 年的我們,正置身於一場極其相似的博弈。只不過,這一次,瘋狂噴湧的是流淌在硅片裡的算力,而這一次的「黃金」,則是鐫刻在鏈上的代碼;新時代的「黃金」和「石油」正在重塑我們關於生產力與儲值資產的全部共識。回望 2025 年,市場經歷了超預期的劇烈震盪。特朗普激進的關稅政策迫使全球供應鏈不得不重新遷移,引發了巨大的通脹反彈;黃金在地緣政治中的不確定性中歷史性地漲破 4500 美元;加密市場年初迎來了GENIUS(天才)法案的史詩級利好,卻在10月初經歷了槓桿出清帶來的爆倉陣痛。
宏觀波動的喧囂之外,有關AI算力領域的產業共識正在迅速發酵:」AI賣水人「英偉達的總市值在10月份達到了里程碑式的5萬億美元。 此外,谷歌、微軟、亞馬遜三巨頭年內AI基礎設施上的投入已經直逼3,000 億美元,例如xAI在年底即將建成百萬級 GPU 集群的落成預示著算力。馬斯克的 xAI 僅用時不到半年便在孟菲斯建成全球最大的 AI 數據中心,並計劃於年底前擴充至 100 萬顆 GPU 的驚人規模。
數智時代:下一代工業革命的主旋律
橋水基金創始人瑞·達利歐(Ray Dalio)曾說過:「市場像一臺機器,你可以理解它的運作方式,但永遠無法精準預測它的行為。」即便宏觀環境隨機而不可預測,但不可否認的是,AI仍然是美股市場最主要的長期增長通道。AI 技術在下一個十年,已經成為了市場機器中最為關鍵的核心齒輪;並持續影響對於政府、企業以及個人的方方面面。
儘管市場關於「AI 泡沫」的爭論從未停歇,有不少機構警示AI投資熱潮已經具備了泡沫化傾向:摩根士丹利研究就指出,2025年,AI領域的投資增長導致了科技股估值飆升而生產率提升尚不明顯,而這種背離也被比作上世紀90年代互聯網熱潮時期的泡沫跡象。
但一個無法迴避的事實是:AI 驅動的生產力革命已經逐漸進入了實質性的變現期。從投資邏輯來看,AI 不再只是科技巨頭的敘事,它帶來的效率紅利和成本極限優化,是推動非科技企業盈利和生產率提升的主要動力。但其背後的代價頁對應了極殘酷的就業率置換。AI 對勞動力,特別是對白領階層的替代是毫無疑問的,最直接的表現就是入門級崗位的成倍縮減;基礎的代碼編寫、會計審計,還是初級的管理諮詢與法律實務崗位,都可能成為AI首批替代的對象。
隨著 AI 應用的深化,醫療、教育乃至零售行業的失業率風險正在堆積,近期美國投資圈就流行一種殘酷調侃:軟件工程師在未來就如同現在的「土木工程師」;未來恐怕會像Elon Musk在採訪中所強調的那樣,AI將取代所有人的工作。但也預示著一個屬於AI的新工業時代的到來,這個時代稱之為「數智時代」。
展望 2026,對 AI 的需求將繼續膨脹
AI 行業投資的 4 個階段
當 AI 熱潮從概念走向全行業擴散,在市場已經對其MAG7(美股7巨頭)進行了充分定價的前提下,AI主題的下一波增長在哪裡?高盛股票策略師 Ryan Hammond提出的「AI 投資四階段模型」指明瞭後續路徑:AI 投資將依次經歷芯片、基礎設施、收入賦能、生產力提升四個階段。

AI 投資四階段模型,參考來源:https://www.goldmansachs.com/insights/articles/ai-infrastructure-stocks-poised-to-be-next-phase
目前,AI行業剛剛走到「基建擴張」向「應用落地」過渡的交匯點,即第2階段向第3階段過渡的時期。AI基建需求正處於爆發的階段:
預測到2030年,全球數據中心對電力的需求將增加165%
從 2023 年到 2030 年,美國數據中心電力需求的 年複合增長率為 15%,這將使數據中心佔美國總電力需求的比例從目前的 3% 提升至 2030 年的 8%。」
預計到2028年,全球在數據中心和硬件上的累計支出將達 3萬億美元。

高盛對美國數據中心對電力的需求預測,圖片來源:https://www.goldmansachs.com/pdfs/insights/pages/generational-growth-ai-data-centers-and-the-coming-us-power-surge/report.pdf
與此同時,生成式AI的應用市場也正在爆發式增長,到2032年將增長至1.3萬億美元。短期內,訓練基礎設施的建設將推動市場以42%的複合年增長率增長;而中長期來看,增長動力將逐漸轉向大型語言模型(LLM)的推理設備、數字廣告、專業軟件和服務。

彭博社:未來10年的生成式AI增長預測,數據來源:https://www.bloomberg.com/company/press/generative-ai-to-become-a-1-3-trillion-market-by-2032-research-finds
這一判斷將在 2026 年得到驗證。高盛在2026年最新的宏觀展望中指出:2026 年將是 AI 投資回報率(ROI)的「兌現之年」,AI 將對標普 500 指數中 80% 的非技術類公司產生實質性的降本作用。即驗證 AI 在企業資產負債表上,能否真正實現從「潛力」向「業績」的定性轉變。
因此,未來 2-3 年市場的關注重心將不再侷限於單一的科技巨頭,而是會進一步擴散:向下深挖 AI 基礎設施(如電力、算力硬件、數據中心),向上尋找那些成功將 AI 轉化為利潤增長的泛化行業公司。
AI 算力是「新石油」,BTC 是「新黃金」
如果說 AI 算力是數智時代的「新石油」,驅動著生產力的指數級躍遷,那麼BTC(比特幣)將會是這個時代的「新黃金」,充當著價值錨定與信用結算的終極底層。
AI 作為一個獨立的經濟主體,不需要人類的銀行系統,它唯一需要的是能量。而BTC是純粹的「數字能量儲存器」。未來,AI將會是經濟的「燃料」,而BTC則是經濟價值背後的「錨定」。BTC的發行完全取決於基於電力消耗的工作量證明(PoW),這與 AI 的本質(電力轉化為智能)完全契合。
其次,AI 算力作為一種消耗性的生產力資產,其核心成本源於電力,其價值產出則取決於算法效率;而 BTC 作為去中心化的儲值資產,其本質是能源的貨幣化體現,天然具備平衡全球算力時空不均的「蓄水池」功能。AI 需要持續穩定的電力,而 BTC 挖礦可以消化掉電網中因為時空不均而產生的廢電。即BTC挖礦通過「需求響應(Demand Response)」來穩定電網:當電力過剩(如風能、光能高峰)時,算力可以作為負荷吸收多餘電力;當電力緊缺(AI 運算高峰)時,挖礦算力可以瞬間關機,將電力釋放給更高價值的 AI 集群。

GENIUS(天才)法案:穩定幣 + RWA + 算力上鍊的三者交匯起點
隨著2025年美國通過GENIUS法案的通過,美元也準備逐漸完成數字化轉型,穩定幣被納入聯邦監管框架併成為美元體系的「鏈上延伸」。這一法案不僅為美債注入了萬億美元級的新型鏈上流動性池,更為全球重要的司法轄區(如歐盟、英國、新加坡與香港)設計穩定幣監管制度提供了可借鑑的範式。
這一合規框架的確立首先為RWA(Real World Assets,現實世界資產)市場注入了強勁的制度推動力:在受監管穩定幣提升全球流動性、支持高效跨境結算與交易的助力下,RWA的發行和流轉將更加便捷,穩定幣已成為鏈上投資房地產、債券、藝術品等RWA的主要支付手段,支持快捷的全球跨境清算。
其中,AI算力資產由於投入成本高、收益穩健且具備重資產屬性,又天然滿足鏈上數字化管理的要求,正逐步被視作一種標準化RWA:無論是GPU雲計算、AI推理資源,還是邊緣計算節點的稼動能力,其定價方式、租賃週期、負載率、能效比等參數皆可通過鏈上的智能合約進行量化映射。這意味著未來的算力租用、收益拆分、轉讓與抵押等業務,將全面遷移到鏈上金融基礎設施中進行交易、結算與再融資;此外,算力還可通過鏈上數據實現對設備運營和收益的實時洞察,確保回報透明且可驗證;同時算力供給可按需靈活調度,降低了傳統重資產模式下資金佔用和資源閒置的風險,保障收益的穩定性和透明。
更令人值得暢想的是,就好比兩百前華爾街自石油發現之後的出現的石油交易所一般,AI算力藉助RWA成為了可以被標準化交易、抵押和槓桿化的金融資產後,有望實現鏈上的融資、交易、租賃和動態定價等創新金融操作;新一代基於RWA的「算力資本市場」 將擁有更高效的價值流轉渠道與潛力無限的應用空間。
「雙共識」下的新機會
在AI全面融入我們生活的新時代,算力的將會作為高效生產力的共識,而伴隨高效生產力的極致流動性——BTC將稱為儲值共識的新定義。
那麼,如何未來能夠掌握「生產力」與「資產」其中一端的公司,將會成為未來週期中最具價值的實體,而云服務提供商就正處於「BTC 儲值共識」與「AI 生產共識」的交匯點。如果說算力是驅動數字經濟高速運轉的高能燃料,那麼雲服務就是承載並分配這些動力的智慧管道。

全球AI雲服務市場規模預測,數據來源:Frost & Sullivan
這其中包括幾大巨頭:微軟,亞馬遜,谷歌,XAI,Meta。他們也被稱為「Hyperscalers」(超大規模雲服務商,他們的主要業務主要是IAAS(Infrastructure as an Service 基礎設施即服務)面向通用需求,雖然算力資源池大,但遇到需要計算資源調度可能低效。Hyperscalers也是AI算力服務的最上游,把持著市面上絕大部份算力資源,並且仍在持續地進行算力基建的佈局:
微軟 (Microsoft):啟動千億美元「星際門」(Stargate)計劃,旨在構建百萬級 GPU 集群,為 OpenAI 的模型演進提供極限算力支持。
亞馬遜 (AWS):承諾未來 15 年投入 1500 億美元,加速自研芯片 Trainium 3 部署,通過硬件自主化實現算力成本與外部供應的脫鉤。
谷歌 (Google):年化資本支出維持在 800-900 億美元高位,依託自研 TPU v6 的高能效優勢,在全球範圍快速擴張 AI 專有云(AI Regions)。
Meta:扎克伯格在財報電話會議中明確表示,Meta 的資本支出(Capex)將持續增長,2025 年指引已上調至 370-400 億美元,,通過液冷技術升級和 60 萬顆 H100 等效算力儲備,構建全球最龐大的開源 AI 算力池。
xAI:憑藉「孟菲斯速度」落成全球最大單體超算集群 Colossus,目標衝刺 100 萬顆 GPU 規模,展現了極其激進且高效的基建交付能力。
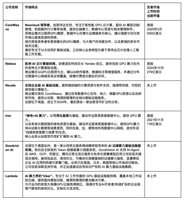
其他新興的雲服務提供商如CoreWeave,Nebius等則稱為NeoCloud,主要業務則拓展為IAAS + PAAS(Platform as an Service 平臺即服務)相對於巨頭所提供的通用雲平臺服務,Neo Cloud專注於做面向 AI 訓練與推理的高性能計算平臺,不僅提供更靈活的算力租賃方案,且提供專門針對AI訓練與推理需求的算力調度解決方案,擁有更快的響應和更低的延遲。
同時囤最頂級的 GPU(H100、B100、H200、Blackwell 等)並自建高性能的AIDC,把整機組、液冷、RDMA 網絡、調度軟件預裝好,按整機或整園區+按天收費的靈活租約快速交付給客戶。

Neo Cloud中的頭部玩家無疑是Coreweave;作為2025年最引人注目的科技股之一,Coreweave目前的核心業務是偏向AI訓練與推理場景的雲計算及GPU加速的基礎設施服務。當然,看準算力出租的新型企業不僅只有CoreWeave;Nebius、Nscale、Crusoe都是其強有力的競爭者。
不同於 CoreWeave 等Neo Cloud在歐美市場的重資產算力集群規模的博弈,GoodVision AI 代表了算力全球化的另一種可能——通過智能調度和多算力用戶的管理,在電力與基礎設施相對薄弱的新興市場,構建快速部署、低延遲、高性價比的 AI 基礎設施,實現算力的平權化。此外,一方面是巨頭們在孟菲斯等地建設百萬級 GPU 集群進行更大參數的模型訓練;另一方面,GoodVision AI通過分佈在亞洲等新興市場的模塊化推理算力節點,解決 AI 應用落地的「最後一百公里」延遲響應問題 。
值得一提的是,大部分頂尖的 AI 算力服務商都有一個清晰的特徵,其創始團隊或核心架構均深植於加密礦業。從礦業轉向AI算力並非跨行,而是核心能力的戰略複用。BTC 挖礦與 AI 高性能計算在底層邏輯上高度同構,均極度依賴大規模電力獲取、高功耗中心部署以及 7x24 小時的極致運維。這些公司在早年間積累的廉價電力渠道與硬件管理經驗,在 AI 浪潮下成了最稀缺的溢價資產。
隨著 AI 算力需求呈指數級增長,他們順理成章地將這些既有的基礎設施,從「挖掘儲值資產(BTC)」切換至「輸出生產力算力(AI)」。而隨著「雙向切換」的技術變得成熟,BTC能很好地平衡掉能源時空與空間分佈不均的問題。因此,進入數智時代,推動生產力躍遷的「燃料」將由石油變為算力,而承載其價值錨定的「底層資產」也將從黃金演變為BTC。
結合區塊鏈技術將算力上鍊,作為 RWA 資產不僅可以實現對算力來源、使用效率與運營收益的可驗證記錄,還可構建跨地域、跨時段的智能合約結算機制,從而降低信用風險與中介成本,拓展其在 DeFi 和跨境算力租賃中的應用場景。例如邊緣算力節點,其負載率、能效比等參數可以通過智能調度提供實現PoW證明,並且智能合約量化,就可以使邊緣推理算力成為可流轉、可抵押的標準化金融產品,實現「鏈上的算力市場」。算力與 RWA 的結合將進一步豐富鏈上資產的類型,為全球資本市場打開全新的流動性空間。
連接生產力與儲值:走向算力貨幣化的未來
這正是我們此前所提出的「雙共識」邏輯的現實印證:BTC 是能源的頂層價值錨定,而 AI 是能源的生產力化應用。從這個視角出發,「算力即貨幣」的時代遠比想象中來得更快、更具顛覆性。隨著人類邁入數智時代,驅動生產力躍遷的「燃料」正從石油轉向算力,而支撐其價值共識的「底層資產」也正由黃金演進為 BTC。
此刻的我們,就如同 1859 年站在賓夕法尼亞泥濘土地上的圍觀者,難以想象那根深入地底的鑽桿將如何開啟工業文明的新時代。而今天,一根根延伸至全球各地數據中心的光纜,正悄然構築起新時代的動脈。而那些率先押注於算力與 BTC 的先行者,也將在這場變革中扮演新的「石油大亨」,重新定義新週期的財富與權力分佈。
參考資料:
約翰·S. 戈登 [美] :《偉大的博弈: 華尓街金融帝國的崛起》
丹尼爾·耶金 [美]:《石油大博弈》
Goldmansachs: AI infrastructure stocks are poised to be the next phase of investment
Goldmansachs: AI, data centers and the coming US power demand surge
Bloomberg: Generative AI to Become a $1.3 Trillion Market by 2032, Research Finds
KPMG: Bitcoin’s role in the ESG imperative
Square: Bitcoin is Key to an Abundant, Clean Energy Future
Arthur Hayes: Bitcoin will be the currency of artificial intelligence






