免責聲明:本文基於公開市場渠道和信息研究。IOSG 不對文中提及的第三方服務提供商、個人或媒體提供背書,本文僅供讀者參考,不做投資建議。感謝元傑 @forgivenever Jocy @jocyiosg 提供的結構建議。感謝 Heechang @xparadigms, Jeff Kim @jeefeekim, Bingo @Bingo_z9, Tae Hee @taeheecrypto, 0xDaniel @0xDaniel_kr, Uno @chillguyuno, Harry @harrychjin 提供的修改建議。
作者 | Shirley @0x_Shirleyyy,來源:@IOSGVC
近期,a16z crypto 在首爾開設辦公室,為其投資組合公司提供市場(Go-to-Market)幫助,覆蓋整個亞太地區,並招聘區域背景負責人為項目方提供全方位支持。
繼之前關於《聚焦中文加密市場:速覽 Web3 KOL 與 Agency 市場營銷生態》的研究之後,本文將聚焦韓國市場。鑑於韓國獨特的經濟環境、數字資產的快速採用以及新興的監管框架,這份關於本地交易所、媒體、機構、研究公司和區塊鏈活動的報告旨在為投資者、初創公司、社區建設者和相關方提供有價值的參考資源。
為什麼韓國市場在加密領域變得越來越重要?
韓國被廣泛認為是全球加密貨幣熱點,加密交易已深深植根於其金融文化之中。它已成為世界上最具活力的加密貨幣市場之一。2025 年成為該行業的決定性一年。擁有超過 1600 萬加密用戶、強大的移動採用率和精通技術的民眾,韓國的加密格局正以前所未有的速度蓬勃發展。
採用端分析(Adoption side)
韓國股票與加密貨幣交易者分析(2018-2025)
從 2018 年到 2025 年,韓國經歷了投資模式的巨大轉變。股票交易者從 560 萬(占人口的 10.8%)增加到 1410 萬(27.3%),增長了 152%。更值得注意的是,加密貨幣交易者從 200 萬(3.9%)飆升至 1630 萬(31.6%),標誌著 715% 的增長。到 2025 年,加密貨幣交易者首次超過股票交易者,反映了散戶投資偏好的重大轉變。

▲ 交易者增長趨勢 (Millions)

▲ 人口滲透率 (%)
主要發現:
股票交易者
從 2018 年的 560 萬(占人口 10.8%)增長到 2025 年的 1410 萬(27.3%)
在 2020 年新冠疫情期間經歷了爆炸式增長(136.7%)
自 2021 年以來相對穩定在約 1420 萬
加密貨幣交易者
從 2018 年的 200 萬(占人口 3.9%)飆升至 2025 年的 1630 萬(31.6%)
整個期間增長了驚人的 715%
在 2024-2025 年經歷重大加速,新增近 700 萬交易者
2025 年首次超過股票交易者
從 2024 年到 2025 年,比特幣的強勁表現、美國 ETF 的批准以及特朗普親加密貨幣的立場推動了爆炸性增長。加密貨幣交易者從 970 萬激增到 1630 萬,首次在韓國曆史上超過股票交易者,反映出散戶投資偏好的根本性轉變。
以上數據來源:韓國金融投資協會(KFIA)、韓國證券託管所、金融情報單位(FIU)、韓國銀行、Thornburg Investment Management、主要加密交易所(Upbit、Bithumb、Coinone、Korbit、Gopax)以及官方政府統計數據。股票交易者數字代表擁有活躍賬戶的獨特個人投資者。加密交易者數字代表已註冊交易所的驗證用戶。人口數據來自聯合國《2024 年世界人口展望修訂版》和韓國統計局。
超越股票:韓國加密貨幣採用激增及市場影響
根據《FinTech Weekly》報道,韓國 2025 年 3 月就已經有超過 1600 萬人持有加密貨幣賬戶,超過了股票投資者,數字資產的採用在選舉後的勢頭下達到了新高。總人數占人口的 30% 以上。其中,Upbit 的用戶分佈比例約為 540 萬用戶(佔國內市場的 53%),Bithumb 約為 380 萬用戶(佔國內市場的 37%),Coinone 約為 30 萬至 50 萬用戶(<5%),Korbit 約為 10 萬至 20 萬用戶(<2%)。就用戶數量而言,韓國中心化交易所服務的 1600 萬+加密用戶(佔該國人口的 30% 以上)約佔 2025 年全球估計 5.6 億加密貨幣所有者/用戶的 3%。值得注意的是,全球數據包括所有加密貨幣持有者,其中大多數使用中心化交易所,而韓國用戶主要使用受監管的本地平臺。儘管比特幣佔據主導持有量,韓國正在成為全球法幣到加密貨幣領域的主要參與者。根據區塊鏈分析公司 Chainalysis 關於《2025 年全球加密採用指數》的報告,雖然美國仍然是世界上最大的法幣入金通道,總交易量超過 2.4 萬億美元——幾乎是第二高國家的四倍,但韓國緊隨其後,交易量達到令人印象深刻的 7220 億美元。這一強勁表現凸顯了該國在全球加密生態系統中日益增長的重要性。相比之下,歐盟的法幣到加密交易量略低於 2500 億美元,凸顯了韓國市場的規模。在指數前 20 個國家中,韓國排名第 15 位。憑藉其快速採用和作為最大加密中心之一的戰略地位,韓國繼續鞏固其作為全球加密經濟關鍵參與者的地位。

▲ 來源: Chainalysis
交易所端分析
韓國加密貨幣交易所的影響力不僅在區域內,而且在全球範圍內都在不斷增長。Upbit、Bithumb 和 Coinone 等交易所主導著交易量,並在韓國完善的監管框架下不斷發展。截至 2025 年 10 月,本地中心化交易所約佔全球每日交易量的 1.9%,約佔全球中心化交易所用戶總數的 3%。然而,如果專門衡量現貨交易,韓國的份額達到全球中心化交易所現貨交易量的約 16%,這突顯了該國在以散戶為主的法幣到加密貨幣交易中,儘管在總用戶中所佔比例較小,但其影響力卻異常巨大。

▲ 交易量分析全球對比(2025 年第四季度)(asksurf.ai)
與全球主要市場相比,韓國保持其作為全球法幣到加密貨幣網關的領先地位,並在亞太地區的交易價值中領先,這得益於異常高的人均採用率(30% vs 全球 6.8%)和高度活躍的散戶交易文化。

▲ 韓國 vs. 主要市場對比(2025 年第四季度)(asksurf.ai)
監管影響
韓國是首批為交易和合規建立明確框架的國家之一。政府的立場在其監管歷程中經歷了不同的階段,每個階段都對市場發展做出了回應:
- 2017-2018:壓制與穩定:將加密視為投機威脅,當局實施 ICO 禁令、保證金交易和匿名賬戶禁令,以保障金融穩定。
- 2019-2021:務實監管:出現向受控接受的轉變。執行嚴格的 AML/KYC 框架,最終頒佈 2020 年《特定金融交易信息報告和使用法案》,為虛擬資產服務提供商(VASP,Virtual Asset Service Provider)建立了關鍵的報告標準。
- 2022-2023:投資者保護重點:由 Terra-Luna 崩盤等重大事件觸發,這一時期優先考慮消費者保障。政府引入代幣安全指南和場外經紀規則,為未來的機構產品奠定基礎。
- 2024-現在:機構整合:加密貨幣已成為主流政治和金融議題。2025 年 6 月通過的里程碑式《數字資產基本法》(DABA,Digital Asset Basic Act)建立了涵蓋資產分類、發行規則、穩定幣和稅收的全面監管框架。這一時期的特點是追求平衡增長,例如《虛擬資產用戶保護法》(Virtual Asset Users Protection Act)等法律對不當行為施加嚴厲處罰。
這種演變反映了政府在危機應對、技術成熟以及認識到加密貨幣已成為金融格局中永久組成部分的過程中不斷學習。至今,公眾人物、公司和交易所也受到披露和嚴格監控。韓國不太可能快速放鬆監管,但將繼續逐步完善政策標準,在投資者保護和市場增長之間取得平衡。隨著時間推移,這可能導致機構參與擴大,包括銀行提供數字資產服務和證券公司參與代幣化金融產品。
1600 萬用戶持有約 703 億美元(102.6 萬億韓元)的加密資產,韓國的市場深度不容置疑。對於任何加密項目而言,進入韓國市場正從一個選項轉變為戰略必需,特別是在代幣生成事件 (TGE) 之前。在市場推廣方面,語言和文化障礙是不容忽視的挑戰。因此,與當地加密參與者合作是必要的,特別是媒體、GTM 機構(Agency)、研究公司,甚至是一些關鍵意見領袖(KOL,Key Opinion Leader)。
韓國市場長期成功的營銷關鍵
現實的成功預期
韓國的長期成功取決於具有明確里程碑的協調營銷。機構強調,在上市前需要至少 2-3 個月來建立品牌知名度和社區參與度,期望在前兩個月內快速增加交易量是不現實的。
活動持續時間和用戶關注
持續超過三個月的活動可能會因市場擁擠和快速移動的散戶交易者而失去用戶關注。機構旨在保持勢頭,而不會讓活動拖得太長。
品牌知名度和社區建設的重點
建立品牌知名度、吸引關鍵意見領袖 (KOL)、發佈新聞稿和社區建設,而不是僅關注增加交易量,可以帶來更長期的追隨者和項目代幣持有者。
KOL 參與
與 KOL 建立強大、有意義的關係需要活動、翻譯和激勵措施,如白名單名額,從而促進更好的項目理解和倡導。
針對不同客戶類型的定製營銷
營銷服務針對 TGE 前(代幣生成事件前)、TGE 後和 B2B 機構客戶進行定製:
TGE 前客戶需要 2-3 個月的緊急、集中營銷支持,以在韓國建立市場準備。
TGE 後項目繼續營銷以保持勢頭並評估團隊實力。
B2B 客戶專注於機構外展,在散戶渠道之外獲得曝光和專業活動。
根據機構的說法,0G 和 Sahara AI 等項目從機構支持中受益,機構對其節點銷售量貢獻高達 40%。SUI 在兩年內從 $0.4 增長到 $4,突出了內部營銷、機構協調和做市商策略之間緊密協調的重要性。韓國加密市場具有分散的機構和研究格局,少數主導參與者和聲譽參差不齊。在接下來的部分,我將簡要介紹主要的本地媒體、機構和研究公司。
主要媒體機構介紹
韓國的加密媒體在幫助項目駕馭本地市場方面發揮著至關重要的作用,由於對韓國趨勢、監管環境和文化細微差別的深入瞭解,它們提供了獨特的優勢。憑藉高度參與和精通技術的受眾,韓國加密媒體提供量身定製的內容,與散戶投資者和機構參與者產生共鳴。廣泛的覆蓋範圍和本地化專業知識的結合,以及積極的社區參與,使它們成為希望成功進入和在韓國蓬勃發展的項目的必要合作伙伴。本節重點介紹幾個領先的媒體機構,以幫助項目更好地瞭解這一關鍵市場的媒體格局。(順序不分先後)
🔥 Followin (@followin_io)
概述
Followin 是一個 AI 驅動的加密新聞平臺,聚合整個加密互聯網——新聞、Twitter/X、KOL 觀點、鏈上信號——並將它們轉化為散戶投資者的實時交易情報源。Followin 成立於 2022 年,已發展成為亞洲領先的加密信息基礎設施,在亞太市場擁有超過 300 萬用戶,並在韓國獲得發展勢頭。該平臺通過更智能的 AI 新聞引擎與眾不同,並且提供熱門話題和最快的市場變動信號。
主要功能
- 實時新聞:亞秒級市場變動新聞和價格敏感事件警報
- Alpha 信號:AI 策劃的早期敘事、鯨魚活動和突破機會
- 社交情緒分析:跟蹤 X/TG 數據和頂級 KOL 交易通知以檢測情緒變化
- 賺取和獎勵:參與空投活動、賺取代幣獎勵和參與任務
Followin 的服務
利用其大規模散戶流量和廣泛的區域資源網絡,Followin 成功支持眾多加密項目在亞太市場實現零到一的營銷增長。Followin 為整個亞太地區的加密項目提供集成的 Go-To-Market 服務層,將實時媒體分發、本地化用戶增長解決方案和深度 KOL網絡結合到統一的啟動和增長引擎中。
- PR 服務:突發新聞、PR 分發、線上活動
- 亞太用戶增長:具有本地化營銷策略的一站式解決方案
- KOL 服務:KOL、社區和交易所關係Followin 強調區域合作伙伴關係、共同主辦活動和支持 Web3 生態系統。其合作有助於擴大媒體影響力、加強加密品牌並促進整個亞洲的社區建設。該平臺的 PR 服務、專業 KOL 連接和多語言渠道支持加密項目觸達新受眾並提升品牌知名度。
核心競爭優勢
- 高質量散戶交易用戶:應用和網頁端 300 萬+用戶,社交渠道 170 萬+用戶
- 區域和多語言重點:支持英語、中文、韓語和越南語的實時翻譯,覆蓋韓國、越南、臺灣和中國的關鍵市場
- 亞太網絡:與 KOL、媒體和社區的深度聯繫
Followin 是亞洲領先的移動 AI 聚合器,利用該地區的高移動滲透率和散戶交易者之間的多語言需求。通過整合大量信息源,Followin 完美迎合了優先考慮速度而非分析的交易者。憑藉強大的區域合作伙伴關係,該平臺展示了有效的社區建設和生態系統支持。(📲 應用程序:https://followin.io/download)
🔥 Coinness (@CoinNess_)
概述
Coinness 成立於 2018 年,是韓國按用戶基數計算最大的加密媒體和社區平臺,作為行業的主要實時新聞線運營。該平臺服務超過 100 萬月活躍用戶、15 萬+ 日活躍用戶和 30 萬註冊社區成員,使其成為突發加密新聞和項目曝光的首選。Coinness 運營網絡服務,同時保持以移動應用為核心,成功構建了一個大規模的基於應用的加密新聞和社區平臺——這是韓國傳統的以網絡為中心的媒體無法匹敵的成就。在移動應用流量方面,Coinness 僅次於該國兩大交易所 Upbit 和 Bithumb,並在非交易所加密平臺中處於領先地位。
主要功能和服務
- 突發新聞:主頁上 24/7 實時新聞更新,確保簡潔有力的新聞傳播
- 新聞區 PR:具有深入見解的傳統 PR 文章,固定在新聞區頂部以增強可見性
- 研究:探索加密項目技術方面的詳細文章
- 訪談:以文本形式進行的採訪,以回答設定問題的形式進行
- 彈窗橫幅:合作伙伴可以在平臺上顯示宣傳橫幅以提高可見性
- CoinNess Night Live (CNL):在 Coinness Telegram 社區舉行的互動 AMA 活動,平均有超過 1000 名 KYC 驗證的參與者參與
- 價格聚合:實時數字資產價格,包括清算率、多空比率、資金費率和未平倉合約的詳細市場數據
核心競爭優勢
- 實時亞洲市場情報:Coinness 專注於韓國交易所活動(如 Bithumb、Upbit)的亞分鐘級報道,跟蹤整個亞洲的監管發展。這為交易者提供了競爭優勢,特別是對於套利和市場監管洞察。
- 集成新聞到交易流程:通過將突發新聞警報與實時交易(現貨和期貨)相結合,Coinness 提供了從新聞發現到倉位交易執行的無縫銜接用戶體驗。
- 深厚的韓國市場專業知識:憑藉 7 年以上專注於韓國市場的經驗,Coinness 在本地加密文化、監管細微差別和社區偏好方面保持著無與倫比的深度,這是全球競爭對手難以複製的。
- 移動優先架構:該平臺針對移動設備進行了優化,提供推送通知、可定製警報和離線閱讀,滿足亞洲的高移動滲透率,並在該地區的表現優於基於網頁端的競爭對手。
主要差異化因素
與傳統的基於網絡的媒體不同,Coinness 應用嚴格的月活躍用戶(MAU)標準,只計算實際參與的用戶,而不是一次性頁面訪問者。這種方法在流量、瀏覽量和用戶參與度方面提供了更強大和更可靠的性能,在國內加密媒體格局中建立了明確的數據驅動優勢。這種數據可信度得到了領先機構的認可,使 Coinness 能夠與 Kakao Bank、Hanwha Investment & Securities 和 Bithumb 等主要企業合作開展廣告活動——這是 Web3 原生媒體平臺很少實現的區別。
Coinness 提供 24/7 的加密貨幣和區塊鏈發展報道,提供實時突發新聞、市場分析、價格指數和專業見解。其突發新聞通過 30 多個 API 合作伙伴分發,包括交易所和媒體平臺,並被傳統媒體和加密 KOL 廣泛且自然地引用,使信息能夠在整個行業快速傳播。
作為亞洲領先的移動優先加密媒體聚合器,Coinness 結合了速度、文化相關性,並集成交易功能以佔領區域市場。該平臺的成功在於其為活躍的亞洲交易者提供實時、可操作信息的能力。Coinness 在本地市場的深厚根基以及新聞與交易工具的無縫集成,使其成為亞洲領先的實時加密媒體平臺。
🔥 Blockmedia (@with_blockmedia)
概述
Blockmedia 於 2017 年推出,其將自己定義為韓國首個區塊鏈媒體,在加密領域領先市場並在加密類別排名中名列前茅。它是一家專門致力於教育和吸引區塊鏈和加密貨幣受眾的媒體機構。Blockmedia 最初是一個在線媒體平臺,現在通過各種渠道與投資者互動,包括 YouTube、Telegram 和 X。該平臺通過其年度“BlockFesta”會議獲得了廣大認可,該會議吸引了全球區塊鏈項目。憑藉 36K+ 社交關注者和 58.7K YouTube 訂閱者,Blockmedia 保持著 400 萬月活用戶,並以其全面的實時報道、全球項目採訪和原創研究而脫穎而出,鞏固了其在該地區的市場領導地位。
主要服務和功能
- 新聞稿:在 Blockmedia 上發佈新聞稿,分發到 Telegram(35K 關注者),包括翻譯和編輯。通過 Google SEO、Naver 和 Telegram 增強曝光度。
- 特色文章:由 Blockmedia 製作團隊提供的內部研究文章,提供對合作夥伴項目的深入見解,發佈在 Blockmedia 官方渠道和 CoinMarketCap 上。
- 訪談(視頻/文本):製作團隊的視頻及文字採訪。在 YouTube(58.7K 訂閱者)上發佈,並在 Telegram 和 Twitter 上分享。
- 外部傳播:通過其他 Web3 媒體機構分發,以最大化散戶交易者和用戶的覆蓋範圍和可見性。
- KOL 橋接:Blockmedia 篩選頂級 KOL 合作,以增強內容推廣和營銷活動,為每個 KOL 量身定製內容和預算。
平臺亮點
- 新聞和市場報道:實時加密和股票市場更新,深入報道技術、行業趨勢和重大公告。
- 監管專業知識:詳細的韓國監管報道,包括穩定幣和本地市場政策的更新。
- 訪談/人物:CEO 訪談、現場活動和來自行業領導者的市場分析。
- 研究:關於代幣分析、投資見解、DeFi 協議安全、市場動態和預測的專有報告,與其他研究公司合作開發。
- 視頻內容卓越:YouTube 頻道保持 58.7K 訂閱者,3744 個視頻總瀏覽量 965 萬,包括美聯儲利率分析和協議深度剖析等日常內容。
- 實時信息流:通過 Telegram 每小時新聞更新,實時傳遞市場數據和突發新聞警報。
競爭優勢
- 卓越的監管報道:Blockmedia 在韓國監管、實時事件更新和機構情報方面提供卓越的深度報道。其監管分析超越了簡單的新聞內容聚合,提供了競爭對手無法比擬的洞察。
- 原創研究:Blockmedia 通過專業分析師團隊產出定向研究,提供獨家市場報告和見解。
- 視頻內容領導力:憑藉其"블미 TV"頻道,Blockmedia 在視頻內容方面處於領先地位,提供關於全球項目、美聯儲利率等的每日更新和技術深度剖析,使其在本地競爭對手中脫穎而出。
- 全面的多媒體報道:與其他領先的移動優先的媒體平臺不同,Blockmedia 在基於網頁端的多媒體內容方面表現出色,將流量表現與內容深度相結合。
Blockmedia 的平衡策略,結合了高流量表現、自有研究和多媒體互動,使其成為韓國機構投資者和散戶加密貨幣受眾的領先平臺。該平臺卓越的監管覆蓋和原創研究使其成為尋求廣泛曝光和深入洞察的成熟投資者和 Web3 項目的首選來源。Blockmedia 繼續在基於網絡的報道中領先,通過全面的新聞、訪談、視頻和研究內容,服務於多樣化的受眾。
🔥 Bloomingbit 블루밍비트 (@bloomingbit_io)
概述
Bloomingbit(블루밍비트)是韓國著名的加密貨幣和區塊鏈媒體平臺。作為韓國最大金融媒體集團-韓國經濟傳媒集團(Hankyung Media Group,其核心刊物為韓國經濟日報The Korea Economic Daily)的一部分而建立,Bloomingbit 專注於為加密投資者提供可信的實時新聞和洞察,強調內容的清晰性和易用性,幫助用戶在無需篩選零散信息的情況下做出明智決策。該平臺將自己定位為加密貨幣投資的起點,提供由專職區塊鏈記者精心挑選的報道,面向韓國和國際觀眾,提供雙語內容。其團隊由作家和編輯組成,目標群體為全球講英語的市場。他們將複雜的故事轉化為簡明易懂的英語,與讀者分享。
主要特點
實時新聞更新、專家策劃的市場動向分析,以及易於使用的界面,讓用戶能夠“一目瞭然”地匯聚加密貨幣信息。
通過其應用程序支持移動端訪問,將複雜的故事轉化為可操作的洞察,並整合社交媒體分享功能,擴大傳播範圍。
深入分析,例如 2026 年比特幣預測、大型交易報道以及經濟交匯點的分析。
提供多種類型的加密貨幣內容:初創公司發行代幣、交易所掛牌幣種、開發者發佈產品、公關公司與加密客戶合作、項目進行 IDO 或 ICO、DAO 治理等。
Bloomingbit 的主要服務
- 有機新聞發佈:由編輯挑選的內容(非廣告宣傳驅動)。(如代幣發佈、技術更新、行業合作、公共活動和報告等)
- 付費內容投放:宣傳性或時效性內容(如交易所上市、代幣銷售、產品發佈、AMA 公告等)
- 新聞稿發佈:增強新聞稿 SEO 並正確標記以實現長期搜索引擎排名。(如公司更新、財務報告、投資者新聞、安全審計、協議變更等)Bloomingbit 的服務涵蓋關於區塊鏈、比特幣、以太坊、NFT、DeFi、Web3、山寨幣、監管發展、交易所活動(如 Upbit、Bithumb)和全球趨勢的全面新聞報道,通常專注於韓國市場。
核心競爭優勢
- 傳統媒體的信譽和支持:作為 Hankyung 的一部分,Bloomingbit 受益於已建立的新聞標準和廣泛的金融網絡,使其在其他獨立媒體中脫穎而出。這為 Bloomingbit 吸引嚴肅投資者提供了優勢。
- 策劃的洞察和以用戶為中心的內容:Bloomingbit 強調由記者精選的可操作故事,與其他媒體的快速更新形成對比,後者可能讓用戶感到信息過載。分發渠道包括 Upbit、Bithumb、Tradingview、hankyung.com、Naver News 等。
- 活動和領導力:Bloomingbit 積極參與諸如韓國投資周等會議,凸顯其影響力,並通過市場整合預測和經濟分析,吸引投資者,尤其是在韓國加密貨幣流量較高(領先亞洲)的背景下。
Bloomingbit 結合了傳統媒體的支持、策劃內容和雙語可達性,使其成為韓國可靠的加密信息來源。雖然在主要平臺中流量不一定最高,但憑藉與韓國最大經濟期刊 Hankyung 的合作關係,以及本地投資公司 Hashed 的支持,它在信譽和深度上具備顯著優勢,並獲得了機構的曝光。作為 Hankyung 的子公司,Bloomingbit 正在市場上逐漸獲得更多的動力。
🔥 TokenPost (@tokenpost)
概述
TokenPost 是韓國開創性的區塊鏈和數字資產媒體平臺。成立於 2017 年,是該國首家專業區塊鏈媒體機構,TokenPost 已經發展成為一個綜合性平臺,連接國內外區塊鏈產業,強調信任、全球化的覆蓋和報道中的專業性。憑藉超過 520 萬月訪問量、1640 萬頁面瀏覽量和超過 110 萬新聞通訊訂閱量,成為領先的國內區塊鏈媒體,提供基於事實的關於加密貨幣、DeFi、AI、Web3、政策和行業趨勢的洞察,而非單純的炒作。
主要特點
- 龐大的規模和覆蓋範圍:每月吸引超過 520 萬訪問量和 1640 萬頁面瀏覽量,通過高且直接的訪問量表現出強大的用戶忠誠度。
- 雙語和全球聚焦:提供韓文和英文內容,並擴展到泰國等市場,促進國際用戶訪問與瞭解韓國本土的加密貨幣新聞和趨勢。
- 創新工具與整合:提供實時價格跟蹤(如比特幣、以太坊、HBAR、BNB、XRP),區塊鏈公證文章以確保透明度,KOL指數用於衡量意見領袖的影響力,並通過 TokenPost 播客提供音頻分析。
- 數據驅動的分析:提供 TPI(TokenPost 指數)用於市場趨勢評估,並與 Kaiko 和 Messari 等數據提供商合作進行深入研究。
主要服務
新聞傳播:提供關於區塊鏈、加密市場、DeFi、AI、Web3、監管更新和安全問題的客觀、基於事實的報道,包括突發新聞和獨家訪談。
研究與洞察:通過知識百科提供深入的市場分析、隱藏的市場洞察和教育內容,降低用戶的入門門檻。
投資組合管理工具:韓國首個集成加密投資組合服務,允許用戶跨交易所跟蹤資產、模擬策略、查看業績排名並接收定製化新聞。
社區和活動: 舉辦互動論壇、獎勵型休息室以及線下活動,如路演等,提供行業教育與網絡交流機會。
核心競爭優勢
TokenPost 通過其頂級流量排名、創新工具和連接本地和全球市場的橋樑作用,在領先媒體機構中脫穎而出。
- 規模和覆蓋範圍:擁有大量的月度訪客和強大的國內流量,並且具備更廣泛的國際訪問,超越了競爭對手。
- 創新和實用性: TokenPost 的投資組合管理工具、區塊鏈公證和 KOL 指數使其不僅僅是新聞平臺,提供了競爭對手所缺乏的實際用戶價值。TokenPost 結合數據分析和模擬工具,實現更深層次的用戶互動,類似於其“智能媒體”的定位。
- 內容深度和專業知識:專注於洞察、獨家訪談和研究(例如與Kaiko、Messari 的合作),TokenPost 提供客觀分析,遠離炒作。TokenPost 的活動主辦(如 Onchain Symposium)和政策聚焦,使其在市場中擁有更強的思想領導力。
- 全球和合作夥伴關係重點:擴展至泰國市場並與 Crypto.com 和 Chiliz 等公司建立合作,使 TokenPost 在本地媒體中處於領先地位。
總體而言,TokenPost 憑藉其龐大的規模、以用戶為中心的工具和深刻的內容,成為在韓國動態加密市場中推動可持續生態系統發展的先鋒,領先於流量和創新,並在全球受眾中架起了橋樑。
主要的 Go-To-Market 機構介紹
在韓國的加密貨幣市場中,營銷機構的角色不言而喻,許多表現優越的機構——包括那些傾向於保持匿名的機構——在其中發揮著關鍵作用。在此,我們基於現有數據和信息,重點介紹三家機構:INF CryptoLab、071Labs和DeSpread,特別強調它們在加密貨幣營銷方面的能力。如需瞭解更多有關機構的信息,歡迎隨時與我們聯繫。(順序不分先後)
🔥 INF CryptoLab (@INF_CryptoLab)
概述
INF CryptoLab 是韓國領先的 Web3 加速器和營銷公司,自 2020 年成立以來以其快速成功而聞名。作為最大的韓國營銷機構之一,INF 在幫助加密項目駕馭和在韓國市場蓬勃發展方面獲得了強大的聲譽。
主要服務
- KOL 營銷與管理
品牌故事構建和戰略規劃,確保持續的品牌存在感。識別表現最佳的 KOL,以最小支出實現最大結果。量身定製的內容和持續曝光,而不僅限於單次的內容發佈。通過可操作的數據進行效果追蹤。
- 研究與教育
提供跨 Web2/Web3 平臺、媒體和學術領域的全面研究。提供線上線下的教育內容,以提升市場認知度。
- SEO/SEM與博客
與領先的博客 KOL 合作,提升在搜索引擎上的可見度,重點關注 NAVER 等平臺。
- 傳統與加密 PR
在選擇合適的媒體合作伙伴方面具有專業經驗,確保廣泛的曝光。在 Web2 和 Web3 平臺上全面覆蓋 20 多家媒體。
活動組織(在線和離線)
擁有豐富的組織加密活動的經驗,包括線上互動活動、AMA,線下會議和黑客松等。
YouTube/電視採訪:為項目提供在頂級韓國創業 YouTube 頻道上展示的機會。
社區管理
管理和建設韓國 Telegram 社區,通過 KOL 支持和本地化活動帶來參與度。
主要合作伙伴
INF CryptoLab 與全球頂尖 Web3 項目合作過,包括 Sui、Avalanche、Injective、NEO、Openledger、Sahara、Magic Labs、Walrus 等。他們還與 Uniswap、Mantle、0g Labs、Orbiter Finance、Oasys、Hashkey Global、Plume、Kite AI、RedStone、ZKPass、Jito、Pyth 等知名企業建立了合作關係。
值得一提的成功案例
- SUI:在韓國的獨家營銷合作伙伴,合作超過 2.5 年,與 SUI 平臺上的多個項目合作。
- 0G Labs:通過 KOL 影響力貢獻了其節點銷售量的 30%。
- Aethir:主導了代幣和產品的市場入駐策略,為韓國機構創造了收入。
- Hyundai Card 會議:成功與 Hyundai Card 合作舉辦活動。
- Kite AI:通過 KOL+INF 聚焦模式提升了韓國市場的品牌知名度,並確保了在韓國的上市機會。
INF CryptoLab 提供靈活的高質量服務,擁有一支基於合同的自由職業 KOL 團隊。他們的定製服務包涵蓋 Web2 和 Web3 渠道,確保海外項目成功進入韓國市場。
🔥 071Labs (@071_labs)
概述
071 Labs 是韓國領先的 GTM 孵化器和風險投資公司,以其龐大的客戶基礎和市場影響力而聞名。通過利用創新的區塊鏈技術、投資和多樣化的商業模式,071 Labs 支持區塊鏈初創企業和有前景項目的成長。071 Labs 與項目方、KOL 和媒體緊密合作,幫助將創意轉化為現實,使其合作伙伴在數字經濟中佔據領先地位。
主要服務
KOL 大使計劃和企業聯盟
策劃和管理KOL大使計劃及聯盟,提升項目的曝光度和可信度
PR 和媒體推廣
在加密領域及傳統主流媒體上發佈公關內容和文章,增強品牌存在感並確保戰略性媒體曝光
社區建設和病毒式營銷
建立和管理在線社區,開展病毒營銷活動,促進韓國市場的參與度和認知度
YouTube 內容創作
制定並製作 YouTube 內容,推廣項目並觸達更廣泛的受眾
博客、編輯服務和 SEO
內容創作、博客發佈和 SEO 策略,提高項目線上可見性並推動流量增長
主要案例研究/業績記錄
- Perp DEX 增長:為永續 DEX 合作伙伴帶動數十億的交易量增長
- 韓國節點分銷:為 Aethir、Carv、Delysium、Moonveil 等項目創造了 200 萬美元的節點銷售額
- Web2 → 鏈上用戶獲取:幫助將 Web2 用戶帶到鏈上——使韓國成為 Catizen 的第二大市場,在 8 個月內提供 100 萬美元的遊戲收入
- 創始人曝光(Web2 散戶覆蓋):為創始人爭取傳統媒體的採訪,增強其數字存在感,並觸及Web2散戶市場
- 為 Web2 公司提供 PMF 支持:構建和推廣 Tada 迷你應用,支持 Tada 的服務產品並完善 PMF(產品市場契合度)
營銷和投資組合
071 Labs 在營銷方面與頂級區塊鏈項目合作,包括:Catizen、UXLink、Blum、Pendle、Vana、Aethir、Carv、TON、Metis、VeChain、Ultiverse、Hooked Protocol、MVL、Navi Protocol、Scallop、Delysium、Sleepless、Tellor、Particle Network、Farcana、Prom、Metacean、Hippocrat、Sahara AI、io.net、GoPlus、Sonic、Aster、OpenEden在投資方面,包括:Particle Network、Catizen、UXLink、Zerobase、Solv、Nubit、Aria、Vanila Finance、Multiple Network、Aimeme、OpenEden、Aster、Momentum、Moss、Tria、Billions
作為韓國最大的 GTM 孵化器和風險投資公司,071 Labs 為區塊鏈項目提供全面的生態系統,涵蓋從融資和營銷到社區建設和病毒式增長的各個方面。他們擁有 Dokdo DAO(韓國最大的 KOL DAO,擁有 50,000+ 成員)和 Blockstreet,(韓國加密 PR/媒體機構,擁有 4,000 日活躍用戶),在市場上提供競爭優勢。
通過開創區塊鏈技術和重塑加密貨幣生態系統,071 Labs 創造創新商業模式並釋放了新的機會。他們專注於與創新者、創意人員和夢想家合作,通過戰略投資、技術專長和合作夥伴關係加速初創公司增長。071 Labs 致力於確保長期創新和市場領導力,為數字經濟的未來建立可持續的基礎。作為區塊鏈領域的架構師,他們是尋求徹底改變行業的項目的理想合作伙伴。
🔥 DeSpread (@DeSpreadTeam)
概述
DeSpread 成立於 2019 年,是目前客戶規模和市場影響力最大的 Web3 增長工作室之一,提供針對亞太地區(APAC)區塊鏈項目的 Go-To-Market(GTM)戰略諮詢。DeSpread 擁有超過 30 名專家,率先並持續創新韓國 Web3 GTM 領域的增長。至今,DeSpread 已支持超過 100 個全球區塊鏈項目,且未依賴外部投資。該機構因通過數據驅動的策略推動 Web3 在韓國的增長而被認可,幫助海外項目成功進入韓國市場。
主要服務
品牌諮詢
根據市場洞察和敘事發展定製 GTM 戰略。
提供 Web3 產品市場契合度(PMF)和品牌建設的諮詢。
構建本地合作伙伴關係併為市場進入提供生態系統支持。
增長策略和媒體傳播
基於數據的產品增長和營銷戰略諮詢。
媒體關係管理、危機公關和社交媒體戰略。
全面的線上/線下活動運營和媒體分發。
研究和市場洞察
提供深入的市場研究報告和數據驅動的洞察。
幫助客戶跟蹤行業趨勢並建立有價值的聯繫。
驗證者服務
驗證者和基礎設施:運營多個網絡的主網驗證者,包括 Hyperliquid、Berachain、Story、Monad、Stacks 和 Avail,同時也在 Berachain、Hyperliquid 和 Monad 上擔任 LST 驗證者,為該地區提供可信賴的技術支持。
DAT (數字資產庫)戰略家
在韓國開創數字資產金庫(DAT,Digital Asset Treasury)各種機會。連接全球 DAT 投資者與韓國頂級金融機構。
為不同風險偏好的投資者制定定製化資產獲取策略,並提供量身定製的解決方案。
主要合作伙伴和案例
作為韓國最早且歷史最久的 GTM 公司,DeSpread 在初期就與 Solana、Stacks、The Sandbox、Filecoin 等項目合作。隨著時間的推移,他們的合作伙伴名單也不斷擴展,包括 Aptos、Sui、Arbitrum、Berachain、Soneium、Story、Babylon、Gensyn 等多個成功的案例。
作為深度生態系統參與者,DeSpread 致力於通過雙軌框架促進全面的 GTM 策略:將鏈上產品提供商與現有和潛在的鏈上用戶需求匹配
通過教育和關係將項目與投資決策者連接起來。這些目標基於其核心服務——品牌諮詢、增長策略、研究和驗證者服務,戰略性地將 DAT 覆蓋作為特殊工具納入生態系統,以促進機構合作和企業實用性。DeSpread 還通過 DATCON2025 大會,擴展了其覆蓋散戶和批量的用戶採用能力,實現了用戶和投資者的整體 GTM 覆蓋。
主要研究公司介紹
韓國交易所在項目上市盡職調查時嚴重依賴研究公司產出的報告,這凸顯了中立、可信的研究對市場參與的重要性。以 Four Pillars、Tiger Research 和 Xangle 為代表,韓國的研究公司生態系統正在整合成為塑造其加密貨幣市場的強大力量。(順序不分先後)
🔥 FourPillars (@FourPillarsFP)
概述
FourPillars 是亞洲增長最快的加密研究公司之一,總部位於首爾,專注於為機構和加密原生人士提供專業的、數據驅動的分析。公司成立初衷專注提供高質量的行業見解,旨在通過研究、基礎設施和影響力塑造亞洲的區塊鏈敘事。FourPillars 擁有一支專業的研究團隊,正在將其影響力擴展到韓國以外的地區,涵蓋英語國家和更廣泛的亞洲市場。
核心業務和亮點
Four Pillars 的核心業務圍繞著產出深入的研究以彌合機構投資者和加密生態系統之間的差距。該公司與區塊鏈項目合作以促進生態系統增長,包括韓國的業務擴展和開發者機會。他們還推出了驗證者品牌 - FP Validated 以促進生態系統發展。
- 研究報告和文章:提供全面的指南和前景分析報告,內容中立,面向建設者、散戶和投資者。
- 驗證者服務:為 L1/L2 區塊鏈推出理論驅動的區塊鏈驗證者,針對投資者和交易員。
- 數據驅動工具:為加密項目提供公開儀表板,分析和展示關鍵指標。
- 生態系統貢獻:通過活動回顧和項目合作舉措,推動全球項目進入韓國市場。
優勢和結論
FourPillars 專注於機構級、前瞻性的研究,提供深入的技術分析(例如,ZK 證明、實物資產(RWAs)、生態系統前景)。其研究旨在幫助加密原生者進行戰略規劃,而其敘事驅動的方法將技術深度與可操作的見解相結合,以推動生態系統發展。這一重點使 FourPillars 在競爭中脫穎而出。
- 選擇性驗證者:僅在經過篩選的鏈上運營頂級驗證者。
- 驗證的產品市場契合度:研究已經展示了明確的市場適用性。
- 可擴展增長: 驗證者用於戰略性擴展,而非分散核心業務精力。
- 行業領袖信賴:受到創始人、基金和社區的廣泛信任。
- 先發優勢:在塑造韓國機構級加密敘事方面是先驅。
- 擴大區域影響力:在更廣泛的亞洲地區擴大其影響力。
🔥 TigerResearch (@tiger_research)
概述
Tiger Research 是一家專注於 Web3 和區塊鏈領域的韓國研究和諮詢公司,重點關注亞洲市場。該公司成立於 2021 年,總部位於首爾,並在東京、河內和雅加達等關鍵城市設有分支,擴大其在越南、印度尼西亞、日本和中國等地區的業務。Tiger Research 為全球 Web3 項目提供進入和擴展亞洲市場的全方位解決方案,依託對本地市場的深刻理解,幫助項目在亞洲成功落地。
核心業務和亮點
Tiger Research 將自己定位為全球 Web3 項目在亞洲的“嚮導”,提供一個綜合性的、執行導向的市場進入方法。公司結合自下而上的市場研究與結果導向的商業戰略,最大限度地降低風險,幫助客戶加速增長。Tiger Research 強調長期合作關係、解決問題的能力,並利用本地網絡為複雜市場創造可持續的成功。
市場研究和報告:提供定製的、深入的報告,涵蓋法規、市場趨勢和生態系統動態。這些報告每週發佈兩次,跟蹤韓國、日本、越南和印度尼西亞等國家的最新發展。
業務發展和諮詢:提供量身定製的Go-To-Market(GTM)戰略、合規性指導和市場進入解決方案。每天跟蹤目標地區的政府政策和趨勢。
合作伙伴關係和生態系統建設:利用 30 多家本地合作伙伴促進合作並創造協同效應。例如,與其他研究公司共同發佈東南亞市場的報告。還作為馬來西亞區塊鏈周等活動的研究合作伙伴。
優勢和結論
Tiger Research 通過其實踐性導向、執行為重點的方法和區域專業知識脫穎而出,使其在韓國加密研究領域中,與以數據為中心的全球性公司有所區別。公司提供定製的研究報告,涵蓋法規、市場趨勢和商業動態,注重實際執行而非單純的構思。這種強調交付結果的做法,使客戶能夠快速適應並在快速發展的市場中擴展。
Tiger Research 提供端到端解決方案,從市場分析到完整的 Go-To-Market(GTM)策略,幫助客戶最大限度地降低風險並加速增長。憑藉多地區的業務覆蓋、深厚的本地網絡和信任建設的理念,Tiger Research 成為亞洲 Web3 增長的實用且可靠的合作伙伴。通過優先提供可操作的見解和長期的合作伙伴關係,Tiger Research 能夠幫助客戶在複雜的區域市場中導航,並實現可持續的成功。
🔥Xangle (@Xangle_official)
概述
Xangle 是一家韓國 Web3 研究與基礎設施公司,專注於為 Web3 生態系統提供機構級市場研究、鏈上生態系統基礎設施和透明度工具。公司成立於 2018 年,總部位於首爾,Xangle 被廣泛認為是韓國加密市場的關鍵分析參考點,而韓國是全球最大的加密交易中心之一。Xangle 的使命是通過數據驅動的決策支持企業和投資者,同時確保合規性。
核心業務和亮點
- Xangle 的工作以研究為基礎,這為其在生態系統透明度和基礎設施建設中的更廣泛角色提供了支持。其核心活動包括協議層分析、研究發佈和運營鏈上基礎設施,如區塊鏈瀏覽器和驗證者節點
- 研究與市場情報: 提供機構級研究,涵蓋監管更新和未來前景,這些研究可通過 Bloomberg Terminal 等平臺提供給機構用戶。
- 協議披露與信息標準: 維護標準化披露框架,專注於區塊鏈項目協議機制、治理結構和代幣設計的準確傳達。
- 區塊鏈瀏覽器與生態系統基礎設施: 設計和運營官方區塊鏈瀏覽器和生態系統中心,為 L1 和 L2 網絡提供一體化的鏈上數據訪問、治理信息和生態系統概況。
- 驗證者與鏈上操作: 為選定的區塊鏈網絡運營驗證者基礎設施,為網絡安全和治理參與提供支持。
優勢和結論
Xangle 通過其量化的鏈上數據和機構級整合脫穎而出,定位為亞洲加密市場中實時分析和合規性的領先平臺。與其他質化的或諮詢導向的公司不同,Xangle 提供了以實證數據為基礎的研究,特別注重與監管對齊和市場透明度,尤其適合韓國嚴格的加密環境。其數據可靠性、監管聚焦和全球整合使得 Xangle 成為亞洲競爭激烈的加密市場中機構、交易所和加密項目的寶貴工具。
韓國主要區塊鏈會議介紹及戰略價值評估
韓國的區塊鏈會議生態系統成熟且多元化,主要活動可分為全球性盛會、交易所主導的開發者大會、技術導向的建設者聚會以及政府支持的區域性活動。以下是對六個主要會議的詳細介紹,涵蓋會議概況、組織者、目標受眾、影響力評估等關鍵信息。同時也將重點評估贊助這些活動對於項目代幣在韓國主要交易所(如Upbit 或 Bithumb)上市以及提升項目在韓國本土品牌知名度的戰略價值。
韓國主要區塊鏈會議概覽
Korea Blockchain Week (KBW,韓國區塊鏈周)
KBW 是韓國規模最大、最具國際影響力的年度區塊鏈盛會,自 2018 年以來每年舉辦。它不僅是一個行業會議,更是一個為期一週的 Web3 節日,其核心是旗艦會議“IMPACT”。
- 組織者:FACTBLOCK(創始人兼主辦方),以及 Hashed(主要加密風投公司)等機構協辦。
- 目標受眾:全球 Web3 領袖、頂級開發者、國際投資者、企業高管和普通加密愛好者。
- 影響力評估:KBW 是連接全球項目與韓國市場的首要橋樑。它擁有最高的媒體曝光率和最廣泛的國際參與度,是建立全球和韓國市場網絡的首選平臺。
Upbit D Conference (UDC,Upbit D 大會)
UDC 是由韓國最大的加密貨幣交易所 Upbit 的運營商 Dunamu 主辦的全球區塊鏈會議。該會議最初名為“Upbit開發者大會”,現已擴展到技術、政策和行業趨勢等多個領域。
- 組織者:Dunamu(Upbit的運營商)。
- 目標受眾:區塊鏈開發者、行業專家、監管機構代表以及關注Upbit生態系統的各方人士。
- 影響力評估:UDC 對於尋求在 Upbit 上市的項目具有最高的直接戰略價值。它是一個非營利性活動,旨在促進生態系統發展,項目在 UDC 上的亮相被視為 Upbit 對其技術和生態價值認可的強烈信號。
ETH Seoul (以太坊首爾)
ETH Seoul 是專注於以太坊生態系統的年度開發者盛會,通常包含黑客松和技術峰會。它是以太坊全球社區在韓國的核心活動。
- 組織者:KryptoPlanet、Dunamu 等機構支持。
- 目標受眾:以太坊開發者、研究人員、DeFi/NFT 協議團隊以及以太坊愛好者。
- 影響力評估:它是韓國最純粹的技術開發者聚會之一。對於基於以太坊構建的項目,ETH Seoul 是展示技術創新、吸引韓國核心開發者社區以及獲得以太坊基金會等全球機構關注的關鍵平臺。
BUIDL Asia
BUIDL Asia 是一個專注於“建設者”(Builders)和協議開發的技術導向型會議。其核心價值在於高質量的技術交流和社區建設。
- 組織者:KryptoPlanet 等。
- 目標受眾:核心開發者、區塊鏈研究人員、協議團隊和專注於技術創新的項目。
- 影響力評估:在韓國開發者社區中享有盛譽,是項目展示其技術實力和代碼質量的絕佳場所。對於技術驅動的項目來說,在 BUIDL Asia 獲得認可,有助於在交易所的技術評估環節中脫穎而出。
Blockchain Week in Busan (BWB, 釜山區塊鏈周)
BWB 是一個由釜山市政府支持的區域性活動,旨在推動釜山成為“區塊鏈城市”的願景。
- 組織者:釜山數字資產中心(Busan Digital Asset Nexus, BDAN),並得到釜山市政府和主要媒體集團的支持。
- 目標受眾:機構領導者、監管官員、地方政府代表以及專注於 RWA(真實世界資產)和 STO(證券型代幣發行)的項目。
- 影響力評估:具有強大的監管和機構背景。對於尋求與韓國傳統金融機構合作或關注 RWA、STO 等合規賽道的項目來說,BWB 提供了獨特的接觸點。

▲ 韓國主要區塊鏈會議對比
贊助活動對代幣上市和品牌建設的戰略評估
在韓國,代幣上市和品牌建設是一個高度專業化和受監管的過程。贊助頂級區塊鏈會議並非直接的上市“通行證”,但卻是不可或缺的戰略步驟,能夠顯著提升項目在交易所評估中的競爭力。
提升品牌知名度與本土合法性
韓國市場對本土化和“本土合法性”(Local Legitimacy)有著極高的要求。
建立信任:贊助主要會議,尤其是在韓國本土具有強大影響力的 UDC 和 KBW,向韓國投資者和監管機構發出了項目資金穩健、對韓國市場承諾認真的信號。
媒體曝光:韓國本土媒體對這些會議的報道非常密集。通過贊助和在會議上發言,項目可以獲得高質量的媒體曝光,直接觸達韓國的加密貨幣社區。
技術背書:參與 ETH Seoul 或 BUIDL Asia 能夠為項目提供強大的技術背書。韓國交易所(尤其是 Upbit)非常看重項目的技術底蘊,在這些硬核技術會議上的活躍表現是技術實力的有力證明。
促進代幣在 Upbit 和 Bithumb 等交易所上市
韓國的五大交易所(Upbit、Bithumb、Coinone、Korbit、Gopax)共同組成了數字資產交易所聯合體(DAXA),並遵循一套統一的自律性上市和退市指南。例如:
A. Upbit 上市的戰略重點:UDC 與 ETH SeoulUpbit 由 Dunamu 運營,其上市評估強調“服務證明”和“開發者證明”。
UDC:提供了與 Upbit 生態系統最直接的連接。
ETH Seoul:對於以太坊生態項目,在 ETH Seoul 上的深度參與(如贊助黑客松)能吸引 Upbit 技術團隊的注意,因為 Upbit 高度關注以太坊生態的技術進展。
B. Bithumb 上市的戰略重點:KBWBithumb 更側重於流動性、社區參與度和市場需求。
KBW:展示項目全球影響力和吸引韓國本土散戶/做市商關注的最佳舞臺
Xangle Adoption:通過展示與韓國大企業的合作,證明項目的商業可持續性,滿足 Bithumb 對項目質量的嚴格要求。
戰略總結
贊助韓國頂級區塊鏈會議是項目進入韓國市場戰略中的關鍵一環,贊助費用應視為營銷和公關的投資。這筆投資有助於在競爭激烈、監管嚴格的韓國市場中,使項目在眾多申請者中脫穎而出,贏得交易所的青睞。韓國的區塊鏈會議是項目進入該市場的戰略高地。韓國區塊鏈周(KBW)提供最廣泛的網絡,Upbit D 大會(UDC)對 Upbit 上市具有最高價值,ETH Seoul 和 BUIDL Asia 提供了不可或缺的技術背書,以及 BWB 則分別在企業合作和監管合規方面提供助力。通過戰略性地贊助和參與這些活動,項目不僅可以顯著提升其在韓國的品牌知名度,還能為滿足像 Upbit 和 Bithumb 等交易所日益嚴格的上幣評估標準奠定堅實的本地合法性、技術實力和機構信任基礎。
寫在最後
韓國加密生態系統的日益增加的影響力已經使其成為任何關注 Web3 未來者需要注意的關鍵市場。
2025 年,韓國的加密生態系統經歷了快速發展,得益於技術發展和謹慎而進步的監管政策。該國擁有全球最大的散戶投資者基數之一,數百萬活躍用戶和交易量與傳統股票市場相媲美。韓國獨特的加密文化熱情和務實的監管措施正在培育一個更安全、更合規的市場。
作為全球重要的加密中心,韓國為國際投資者提供了巨大的機會。然而,要在這個市場中成功立足,海外項目必須與本地加密玩家緊密合作——包括媒體、GTM 機構、研究公司,活動組織者,甚至個人 KOL。這些合作伙伴關係對於理解韓國市場獨特的文化差異、監管環境和市場動態至關重要。本地機構可以幫助量身定製營銷策略,而研究公司則提供有價值的見解和數據,確保合規性和市場相關性。而像韓國區塊鏈周等活動也提供了寶貴的機會,幫助國際項目與本地利益相關者建立聯繫,並彌合國內外參與者之間的差距。同時,本地公司也渴望與國際項目建立合作,使得韓國市場對外國項目具有較高的接納度。儘管複雜的監管、交易所主導、以及市場份額競爭等挑戰依然存在,韓國仍在不斷鞏固自己在加密領域的重要地位,展示如何通過智能監管與快速採用並行發展。其日益增長的影響力凸顯了韓國是成功進入亞洲乃至全球市場的 Web3 項目的關鍵市場。與本地玩家建立關係不僅是一個優勢——它是成功進入韓國加密市場的必要條件。
註釋:應一些合作伙伴的要求,我們已排除特定的非公開信息和名稱。此外,我們將持續更新我們的營銷合作伙伴關係和資源數據庫,為項目提供有價值的參考和潛在的合作機會。如果您有興趣詳細探索相關服務,請隨時與我們聯繫尋求介紹。
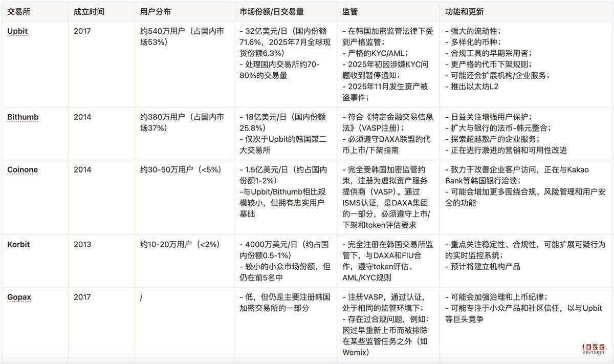
附錄 #1:韓國頂級加密交易所對比表
關鍵要點:
韓國主要交易所的加密用戶總數已超過 1600 萬(約佔人口的 30%)
政府通過《特定金融交易信息法,Specific Financial Transactions Information Act》(VASP 註冊、KYC/AML)等法案以及金融情報單位(FIU)、DAXA 等機構加強了監管
新的代幣上市/下架規則。韓國加密交易所必須選擇評估機構每六個月審查上市幣的信任度、安全性和發行人可靠性,未達標準的幣可能被下架。
市場兩極分化:Upbit 和 Bithumb 主導,其他交易所份額越來越小
註釋:DAXA(數字資產交易所聯盟)是由 Upbit、Bithumb、Coinone、Korbit 和 Gopax 組成的行業組織,旨在建立行業標準、增強投資者保護和市場誠信。

韓國頂級加密交易所對比表(2025Q4),基於公開信息來源整理
附錄 #2:全球主要15大交易所全面許可證矩陣
截至今天,全球主要司法管轄區有 300 多家獲得許可的加密貨幣交易所。以下是一份按司法管轄區劃分的獲得許可的離岸加密貨幣交易所綜合列表(2024-2025 年更新),信息由 Claude.ai 收集,供參考。
圖例:
✅ = 完全許可和運營
🔄 = 已申請/進行中/有限運營
❌ = 未許可/受限/禁止
Binance.US 單獨運營,有限制





