作者: CryptoSlate
編譯: 深潮 TechFlow
原文鏈接:
深潮導讀:
在經歷了 24 小時內從 60,000 美元到 70,000 美元的暴力反彈後,比特幣看似收復了失地,但底層邏輯顯示,這並非源於堅定的現貨買盤,而是宏觀市場回暖引發的被迫調倉與空頭擠壓。本文深入分析了 2026 年 2 月初這場“驚魂動盪”的成因:從特朗普任命 Kevin Warsh 後的流動性收縮預期,到礦工盈利觸及歷史冰點的壓力。儘管價格重回 70,000 美元上方,但期權交易員正重金押注 2 月底可能出現的 50,000-60,000 美元二次下探,揭示了市場在“暴力反彈”外表下依然脆弱的情緒與複雜的金融博弈。
比特幣在不到 24 小時內從 60,000 美元狂飆至 70,000 美元上方,抹去了此前那場測試市場所有“抄底論”的 14% 慘烈跌幅。
這種反轉速度——單日反彈 12%,較日內低點回升 17%——其劇烈程度足以讓人感覺是一場清算後的塵埃落定。然而,反彈背後的機制卻講述了另一個故事:這更多是跨資產穩定與被迫倉位再平衡的結合,而非由信念驅動的大規模現貨需求。
與此同時,衍生品市場依然擠滿了看跌保護頭寸,其定價顯示 70,000 美元可能只是一箇中繼站,而非真正的底部。
強平潮遭遇宏觀壓力
2 月 5 日,市場開盤於 73,100 美元附近,短暫上攻後便一路潰敗,收盤跌至 62,600 美元。根據 CoinGlass 的數據,單日跌幅導致約 10 億美元的槓桿比特幣頭寸被強平。
這一數字本身就足以說明被迫拋售的連鎖反應,但大環境其實更糟。
CoinGlass 數據顯示,比特幣期貨持倉量(Open Interest)在上週已從約 610 億美元降至 490 億美元,這意味著在最後一波衝擊來臨前,市場已經開始去槓桿。
觸發因素並非加密貨幣本身。媒體報道將此次拋售定性為風險情緒惡化,主要受科技股拋售和貴金屬波動衝擊驅動——白銀一度大跌 18% 至 72.21 美元左右,拖累了所有相關的風險資產。
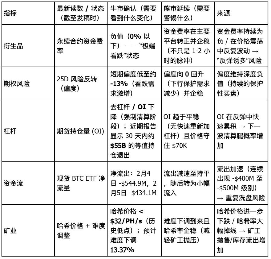
Deribit 的研究證實了這種溢出效應,指出衍生品情緒轉向極端悲觀:資金費率為負、隱含波動率期限結構倒掛,且 25-delta 風險反轉偏度(Risk-reversal skew)被壓低至 約 -13%。
這是典型的“極端恐懼”狀態,在這種狀態下,倉位佈局會放大雙向的價格波動。
政策敘事火上澆油。據路透社報道,市場對當選總統 Donald Trump 選擇 Kevin Warsh 擔任美聯儲主席的反應劇烈,交易員將其解讀為未來資產負債表收縮和流動性收緊的信號。
與此同時,礦工面臨巨大的利潤壓力。據 TheMinerMag 報道,哈希價格(Hash price)跌至每 PH/s 32 美元以下,網絡難度預計將在兩天內 下調約 13.37%。但在價格跌破支撐位之前,這一緩解機制還未及生效。

比特幣 48 小時內的價格走勢,顯示了從 73,000 美元的崩盤、跌破 63,000 美元的掃損、60,000 美元附近的局部築底,以及隨後回升至 70,000 美元上方的反彈。
宏觀反轉與擠壓機制
2 月 6 日開盤於前一日收盤價,隨後跌至 接近 60,000 美元的日內低點,接著一路狂拉至 71,422 美元的高點。在三次嘗試突破該位無果後,價格回落至 70,000 美元下方。
催化劑並非源於加密行業內部,而是跨資產走勢的急轉彎。華爾街表現強勁:標普 500 指數上漲 1.97%,納斯達克上漲 2.18%,道瓊斯指數上漲 2.47%,費城半導體指數(SOX)大漲 5.7%。
金屬價格猛烈回升,黃金上漲 3.9%,白銀上漲 8.6%,而美元指數下跌 0.2%,釋放出金融環境趨於寬鬆的信號。
比特幣隨這一轉變呈機械式波動。這種相關性非常明顯:當科技股企穩、金屬反彈,比特幣會通過共同的風險敞口被拉昇。
然而,這種反彈的暴力程度也反映了衍生品的倉位情況。近 -13% 的偏度、負資金費率和倒掛的波動率結構創造了一種條件——任何宏觀利好都能觸發空頭回補(Short-covering)和強制調倉。
這次反彈本質上是由流動性事件驅動,並因擁擠的空頭頭寸平倉而放大。
儘管如此,前瞻性信號依然偏向看跌。Derive 的數據顯示,在 2 月 27 日到期的期權中,看跌期權的未平倉合約大量集中在 60,000 美元至 50,000 美元的行權價。
Derive 的 Sean Dawson 告訴路透社,下行保護的需求是“極端的”。這並非事後諸葛亮式的分析,而是交易員即便在反彈後,仍在明確對沖下一次下跌風險。

比特幣去槓桿圖表,顯示了清算激增、持倉量從 620 億美元重置至 490 億美元、負資金費率以及偏度觸及 -13%。
7 萬美元能站穩嗎?分析框架
守住 70,000 美元的邏輯基於三個條件。
首先,宏觀反彈需要持續,科技股繼續企穩,美債收益率和美元不再重新收緊。這次反彈是明確的跨資產聯動,如果美股再次轉跌,比特幣將無法獨善其身。
其次,槓桿需要繼續降溫且 不再出現新的強制拋售。持倉量已經大幅下降,降低了出現“真空式跌落”的風險。
第三,當難度調整生效時,礦工壓力需要得到實質性緩解。如果在調整窗口內價格能持穩,預計 13.37% 的難度下調將減少邊際拋售壓力,讓哈希率趨於穩定。
而支撐再次洗盤的觀點也有三個理由:
首先,期權定位依然偏向看跌。2 月底最大的看跌期權集中在 60,000-50,000 美元,這是嵌入在市場隱含概率中的前瞻性信號,而非滯後情緒。
其次,衍生品信號依然脆弱。極端的偏度、近期頻繁出現的負資金費率和倒掛的波動率結構,更符合恐懼體系下的“反彈(Relief rally)”特徵,而非趨勢反轉。
第三,ETF 流量數據顯示持續流出。截至 2 月 5 日,比特幣 ETF 的月度淨流出已達 6.9 億美元。雖然 2 月 6 日的數據尚未公佈,但現有模式表明機構分配者尚未從“避險(De-risking)”轉向“重新入場(Re-engagement)”。
信號看板

7 萬美元的真實意義
這個價格水平本身並無魔法。其重要性在於它位於 Glassnode 確定的 66,900 美元至 70,600 美元的鏈上吸收集群 之上。
守住 70,000 美元意味著該集群吸收了足夠的供應以暫時穩定價格。然而,站穩不僅需要技術支撐,還需要現貨需求迴歸、衍生品對沖頭寸平倉以及機構流量企穩。
從 60,000 美元開始的反彈是真實的,但其構成至關重要。如果宏觀條件改變,跨資產的穩定也會逆轉。
被迫頭寸的平倉創造了機械式的反彈,這並不一定能轉化為持續的趨勢。期權交易員們依然在定價中體現了未來三週內跌向 50,000-60,000 美元的重大可能性。
比特幣奪回了 70,000 美元,但目前已在該位下方整合。這預示著在下一次測試之前會出現一段停頓,而下一次測試的成敗取決於三個條件的先後發生:宏觀風險偏好維持、ETF 流出減速或反轉、衍生品情緒迴歸正常。
市場給出了一個暴力的回抽,但遠期曲線和流量數據表明,交易員們尚未開始押注其持久性。70,000 美元不是終局,它只是決定下一階段論戰勝負的基準線。





