
Source: Talk Li Talk Outside
Today in the group, I saw a partner share a message: the China-based cloud computing company SOS announced on Wednesday morning that it plans to purchase $50 million worth of BTC, and the company's stock price soared by more than 97% within minutes after the news was released, with the price almost doubling. As shown in the figure below.
This is likely another company that is emulating Microstrategy, and it can be foreseen that in the future, more and more companies may follow Microstrategy's example and purchase BTC. So in this issue, let's simply talk about Microstrategy.
When it comes to Microstrategy, we can't help but mention the company's founder, Michael Saylor. He is a staunch believer in Bitcoin, and has publicly stated many times that Bitcoin is digital gold and the scarcest asset in the world.
Since four years ago, under Michael Saylor's leadership, MicroStrategy has been buying Bitcoin. The figure below shows their recent purchase records:
For example, on November 25, they spent $5.4 billion to purchase 55,500 BTC, with an average cost of $97,862 per BTC. As of the time of writing, MicroStrategy holds a total of 386,700 BTC, with an average purchase cost of $56,849.75, making it the company with the largest BTC holdings among all publicly traded companies. The total value of the BTC held by the company is currently around $37 billion, with a P/L of $15 billion and an overall return rate of 68.45%.
A few days ago, Michael Saylor also posted on X saying: "Hoping to add more green dots." Actually, he was hinting that they will continue to buy more Bitcoin. The "green dots" refer to the green dots in the figure below, each of which represents a purchase of Bitcoin by MicroStrategy. As shown in the figure below.
And the $5.4 billion purchase on November 25 was the largest single Bitcoin purchase transaction recorded by MicroStrategy since it first started acquiring Bitcoin in 2020. Coincidentally, on November 22, the company announced the completion of a $3 billion fundraising (i.e., the sale of $3 billion in convertible bonds) and the issuance of nearly $2.5 billion in stocks. As shown in the figure below.
MicroStrategy didn't blink an eye and splashed out tens of billions of dollars again to buy BTC at $97,862 per coin, while most retail investors either think BTC is too expensive or have gradually lost themselves in the process of chasing the trend, and some have even been watching BTC rise from around $20,000 to $90,000 without daring to make a move, always maintaining a sideways mentality of watching the excitement, not daring to buy when it goes up, and waiting for a bigger pullback when it goes down.
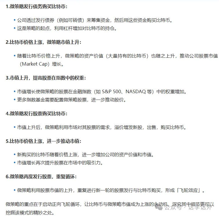
As for how MicroStrategy's approach works, I've seen a WOO X Research article that has already outlined it quite clearly, so you can just take a look at it. As shown in the figure below.
Next, let's continue to discuss a potentially more interesting question: Will MicroStrategy blow up if they keep playing this way?
After understanding MicroStrategy's mode of operation, we may see that MicroStrategy's biggest liquidation risk is the convertible bonds they have issued.
Specifically, it means that:
- If the convertible bond buyers do not convert to stocks before maturity, they may force MicroStrategy to sell BTC to repay the debt holders.
- And if MicroStrategy cannot maintain the "pump needed" (which can be understood as the conversion premium) at around 40% within 5-7 years (of course, this may vary for each bond, see the figure below for details), then the above situation may occur.
So, will the above situation really happen?
We believe it is unlikely to happen at least in the short term.
First, MicroStrategy's (MSTR) current market cap is about $94 billion, and the bonds are $4.25 billion (reportedly mainly held by Vanguard and BlackRock), so their overall debt does not occupy a high proportion in the company's financial structure (i.e., the leverage ratio is not as exaggerated as imagined), and the maturity dates of these bonds are mostly between 2027 and 2032.
Secondly, the market is currently in a bull market, and MicroStrategy and BTC are in a positive flywheel cycle, unless BTC crashes on its own (which is basically impossible) or the correlation between MicroStrategy and BTC is broken.
Furthermore, it's about MicroStrategy's vision, or rather Michael Saylor's vision. Although they have already generated considerable returns from BTC, according to Michael Saylor, they will not sell any Bitcoin. Of course, you can believe him or not, after all, we can only believe half of what the big guys say. In addition, not selling BTC is just one aspect, they may not exclude lending their BTC holdings to hedge funds.
Therefore, overall, even if Bitcoin experiences a short-term crash, theoretically, even if MicroStrategy is forced to sell some Bitcoin, it is unlikely to trigger a serious stock price and BTC price crash. And in this process, those who will be left behind are likely to be mostly those with weak hands or retail investors.
But that doesn't mean MicroStrategy's approach is completely problem-free. The potential problems or black swan events facing MicroStrategy currently include:
- Being shorted by some well-known short-selling institutions (such as Hindenburg).
- More and more companies emulating MicroStrategy's approach to enter the crypto market, which may pose potential competitive risks to MicroStrategy and further reduce the premium of MSTR over its net asset value.
- If the SEC intervenes from a regulatory perspective, it may also reduce the premium of MSTR over its net asset value.
- Unexpected events or a sudden change in Michael Saylor's unwavering belief in BTC.
- Management risks within the MicroStrategy company.
- Custody risks from Fidelity and Coinbase, i.e., if Michael Saylor does not use a powerful and secure multi-signature setup and relies solely on centralized custodians, it is not excluded that there may be a single point of failure.
- As mentioned above, MicroStrategy may lend its BTC holdings to hedge funds, and if the hedge funds' arbitrage operations fail and they are unable to return the BTC, it would be equivalent to MicroStrategy's lent BTC being lost.
- And so on...
But regardless of how the market changes in the future, we still say that if you hold Bitcoin, you will ultimately be a winner. Perhaps only the true old-timers will understand Bitcoin, as the group partner said: BTC is never expensive at any time. As shown in the figure below.
Note: The above content is just a personal perspective and analysis, and is only for learning and exchange purposes, and does not constitute any investment advice. Any projects or websites mentioned in the article are not directly related to Talk Li Talk Outside (Talk Li Talk Outside does not accept any advertising from project parties), please evaluate the security of the corresponding projects or websites yourself. Investment always has risks, don't get into what you don't understand, and don't play what you can't afford to lose.





