Author: Biteye Core Contributor Louis
Editor: Biteye Core Contributor Denise
With the rapid development of AI technology, the traditional blockchain architecture can no longer meet the high-performance computing and complex data processing requirements of AI applications, which has led to the emergence of Layer 1 blockchain platforms optimized for AI. These platforms exhibit diversified characteristics in terms of technical architecture, application scenarios, and business models.
This study provides an in-depth analysis of five leading AI Layer1 projects: Bittensor, Vana, Kite AI, Nillion, and Sahara.
01、Bittensor: Decentralized AI Network Infrastructure
As an early explorer in the field of blockchain AI, Bittensor is committed to building an open, decentralized artificial intelligence collaboration network.
Its goal is to break down the centralized barriers in traditional AI R&D, allowing more participants to contribute and benefit together.
Unlike traditional centralized AI systems (such as companies like OpenAI), Bittensor has created an open peer-to-peer ecosystem where participants can earn rewards based on their contributions to the network.

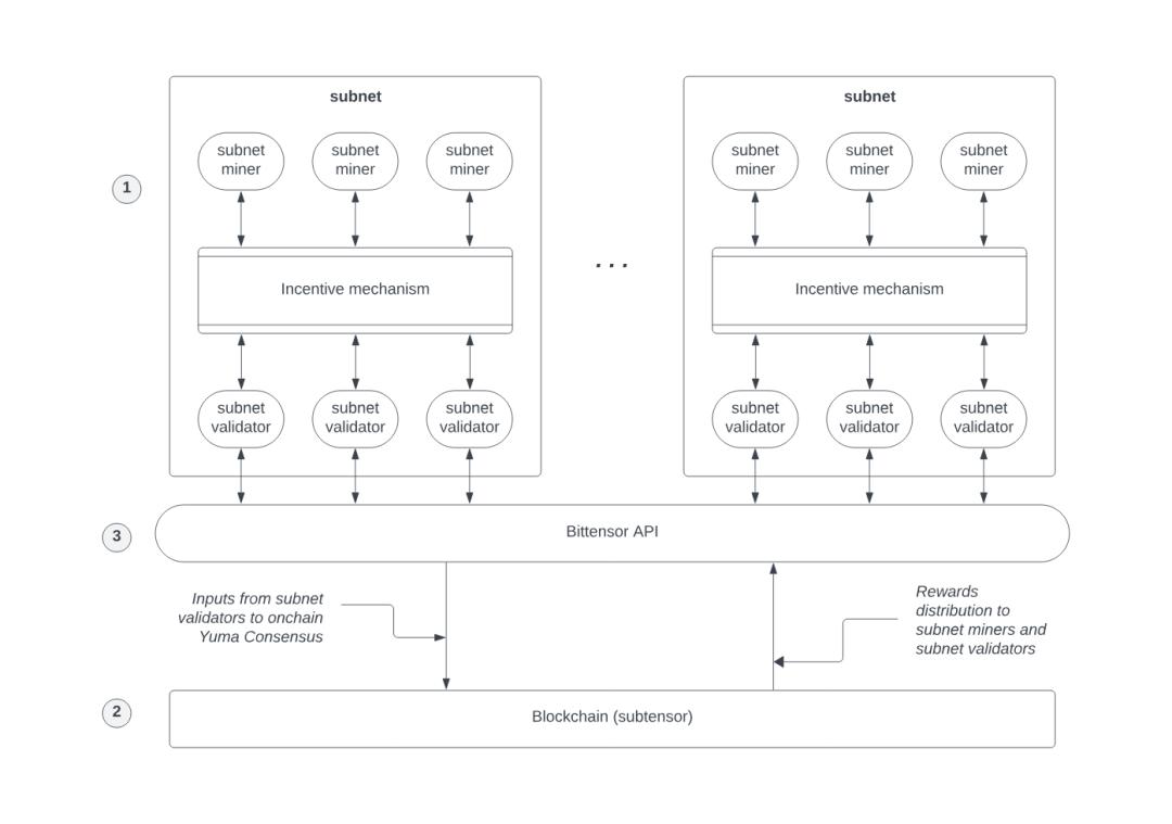
Bittensor's technical architecture adopts a two-layer structure:
- Mainnet: Responsible for the coordination, verification, and TAO token issuance management of the entire system, serving as the central hub for resource allocation across the network.
- Subnetwork Ecosystem: Each subnetwork is like an independent AI laboratory, developing specialized solutions for specific AI application scenarios and proving their value through market competition.
This design allows Bittensor to simultaneously address the overall network stability and the professionalism of individual domains, providing a flexible infrastructure for the development of decentralized AI.
Ecosystem Development Progress
- The number of subnetworks has expanded from the initial 32 to over 64, covering a variety of AI application scenarios such as text generation, trading signals, and data annotation.
- The active user base has reached 140,000, more than doubling compared to the previous year.
- The total market value of the subnetworks exceeds $100 million, with a daily trading volume of around $45 million.
- Institutional participation has significantly increased, with the well-known fund Grayscale including TAO in its decentralized AI fund, adjusting its weighting to 29.55%.
These data indicate that Bittensor is gaining increasing recognition from market participants, and its ecosystem is entering a positive development trajectory.
Bittensor's recent dTAO (Dynamic TAO) system upgrade is an important innovation in its economic model. The core of this upgrade is to optimize the token distribution mechanism, transitioning from a resource allocation method based on subjective judgments of validators to a more market-oriented mechanism, allowing resources to flow more precisely to the truly competitive subnetworks.
Bittensor's original economic model had several key issues in actual operation:
1. Lack of objectivity in the evaluation mechanism: As the number of subnetworks increased, validators found it increasingly difficult to comprehensively and objectively evaluate the actual value of each subnetwork, leading to a decline in allocation efficiency.
2. Imbalance in the power structure: Many validators were also subnetwork operators, which could lead to conflicts of interest, and validators might favor their own subnetworks or even engage in private transactions.
3. Participation barriers: Regular TAO holders found it difficult to directly influence the network's resource allocation decisions, with power being overly concentrated in the hands of a few validators.

To address these issues, the dTAO upgrade introduced a dynamic resource allocation system based on market mechanisms.
This system transforms each subnetwork into an independent economic unit, with user demand driving resource allocation. The core innovation is the subnetwork token (Alpha token) mechanism:
- Operational principle: Users can stake TAO to acquire Alpha tokens issued by each subnetwork, representing their support for the specific subnetwork.
- Resource allocation logic: The market price of Alpha tokens becomes a signal for measuring the intensity of subnetwork demand. Initially, Alpha token prices are the same, with each pool containing 1 TAO and 1 Alpha token. As liquidity is added to the two tokens in the subnetwork, the Alpha token price will change, and TAO issuance will be proportionally allocated based on the subnetwork token prices. Subnetworks with higher token prices will receive more TAO allocation, thereby achieving automatic optimization of resource distribution.
This mechanism significantly improves the efficiency and fairness of resource allocation, strengthens the value of the TAO token, and provides more avenues for regular users to participate in network governance.
The most active subnetworks currently include:
- Subnetwork 4 Targon: Focused on text generation AI inference services, characterized by fast response times and low costs.
- Subnetwork 64 Chutes: Provides API interfaces for various LLMs, allowing developers to build and deploy AI applications on the Bittensor network.
- Subnetwork 8 PTN: Focused on the financial domain, using reward mechanisms to incentivize miners to generate accurate trading signals, covering markets such as foreign exchange and cryptocurrencies.
- Subnetwork 52 Dojo: Specializes in data annotation, encouraging users to earn tokens through data annotation. It has announced an investment from Yzi Labs, the parent company of Tensorplex.
02、Vana: Data Sovereignty and Value Reconstruction Platform
The Vana project focuses on solving a core problem in today's digital economy: the ownership and value distribution of personal data. In the current internet ecosystem, user data is largely monopolized and controlled by large tech companies, while the users who create this data rarely benefit from it. Vana's innovation lies in establishing an ecosystem where users truly own and control their own data, while also being able to derive economic rewards from it.
As an EVM-compatible Layer 1 blockchain network, Vana's technical architecture consists of five core components:

- Data Liquidity Layer: This is the core of the Vana network, using data liquidity pools (DLPs) to incentivize, aggregate, and verify data assets. Each DLP is a smart contract specifically designed to aggregate a certain type of data asset, such as social media data or browsing history.
- Data Portability Layer: Ensures that user data can be conveniently transferred between different applications and AI models, enhancing the flexibility of data usage.
- Universal Connectome: Tracks the real-time data flow within the entire ecosystem, forming a data ecosystem graph to ensure system transparency.
- Non-custodial Data Storage: A key innovation of Vana is its unique data management approach. Users' raw data is not stored on the blockchain, but rather stored at locations chosen by the users, such as cloud servers or personal devices, ensuring complete user control over their data.
- Application Ecosystem: On top of the data foundation, Vana has built an open application ecosystem, where developers can use the data aggregated in the DLPs to build various innovative applications, including AI applications, while data contributors can receive dividend rewards from these applications.
This design allows Vana to create a fairer data value distribution mechanism while protecting user data privacy, providing an important data foundation for the development of decentralized AI.
Latest Development Dynamics
Vana's fundraising and partnership expansion continue to progress:
- In February 2025, Yzi Labs announced a strategic investment in Vana, with Binance founder CZ joining as an advisor.
- In terms of ecosystem building, Vana has constructed multiple data projects covering areas from social media data to financial prediction data, including Finquarium (financial prediction data), GPT Data DAO (ChatGPT chat data), Reddit Data DAO (Reddit user data), Volara (Twitter data), Flirtual (dating data), and more.
- Recently, Vana organized a hackathon event during Eth Denver, offering a prize pool of up to $50,000 to incentivize developers to build DataDAOs and AI applications based on Vana's data, further expanding its ecosystem.
These developments indicate that Vana is actively building a complete ecosystem around data ownership and value realization, and its growth momentum is worth watching.
03、Kite AI: Technical Breakthrough of AI-Native Mainnet
Kite AI is a native Layer 1 blockchain project focused on the AI field, built on the Avalanche framework. It is committed to solving the various challenges faced by traditional blockchains in processing AI assets, especially how to achieve transparent rights confirmation and incentives for AI data, models, and intelligent agent contributions. Kite AI has proposed four core technical innovations:
1. PoAI Consensus Mechanism: Proof of Attributed Intelligence is the consensus mechanism pioneered by Kite AI, which precisely tracks the value contribution of data, models, and AI agents through a verifiable on-chain contribution record system. The project has designed a dynamic reward pool mechanism to distribute earnings proportionally to contributions, effectively solving the "data black box" and "model plagiarism" issues in the traditional AI economy.
2. Composable AI Subnets: Kite AI adopts a modular architecture, supporting developers to build industry-specific AI collaborative ecosystems as needed. For example, in the medical subnet, patient data can be encrypted and selectively authorized to pharmaceutical companies for AI model R&D, with earnings distributed proportionally to data subjects, model developers, and subnet maintainers, creating a win-win ecosystem.
3. AI-Native Execution Layer: Kite AI is building an on-chain AI-native execution layer to specifically handle AI computing tasks such as inference, embedding, and fine-tuning/training. Users can authorize smart contract wallets to execute inference calls and interact with models through this layer. This execution layer not only supports blockchain transactions and state changes, but also integrates a confidential computing environment (such as the trusted execution environment TEE) to ensure data security and privacy protection during the computation process.
4. Decentralized Data Engine: Kite AI ensures fair earnings for data creators in the AI workflow. The platform has built-in compliance modules that meet the requirements of regulations such as GDPR/CCPA, satisfying data privacy requirements globally and reducing developers' compliance costs.

These technical innovations enable Kite AI to create a fairer and more transparent value distribution environment for AI developers and data providers, driving the decentralized development of AI technology.
Development Status
Kite AI launched its incentivized testnet on February 6, 2025, which is the first AI-native Layer 1 sovereign blockchain testnet. The testnet has performed impressively since its launch:
- In less than 70 hours after the testnet launch, the number of connected wallets exceeded 100,000, and as of now, there are a cumulative 1.95 million wallets joined the Incentivized Testnet V1, with over 1 million wallets already interacting with AI agents, totaling more than 115 million calls.

- The project has a strong background, created by an experienced Silicon Valley team. The co-founders have deep technical leadership experience in the field of artificial intelligence, having previously worked at top tech companies like Uber, Salesforce, and Databricks. The core team members come from industry-leading companies such as Google, BlackRock, Uber, and the NEAR Foundation, with academic backgrounds from institutions like MIT and Harvard.
- In terms of capital support, the project has received investments from top-tier institutions such as General Catalyst, Hashed, Hashkey, and Samsung Next, and has established technical partnerships with Eigenlayer, Sui, Avalanche, and AWS.
- As a member of the selection committee for Avalanche's InfraBUILD(AI) program, Kite AI plays an active role in promoting the development of the Avalanche artificial intelligence ecosystem, with the aim of making Avalanche the leading blockchain for AI applications.
- With the global data economy expected to exceed $70 billion by 2025, Kite AI is poised to become an important infrastructure for data rights confirmation and monetization, with promising development potential.
04、Nillion: Frontier Exploration of Privacy Computing
Nillion, through its unique "blind computing" technology, is redefining the way sensitive data is processed, opening new paths for future digital privacy protection.
Nillion is a decentralized public network that operates in a non-traditional blockchain manner, based on an innovative cryptographic primitive called Nil Message Compute (NMC). The project was founded in November 2021, led by visionary innovators such as Alex Page and Andrew Masanto, with the goal of creating a system that can securely process high-value data without exposing sensitive details.
Nillion's core advantage lies in its "blind computing" capability - a process that maintains data in an encrypted state throughout its lifecycle, including storage, transmission, and processing. Its technical architecture integrates various cutting-edge privacy protection technologies:
- Multi-Party Computation (MPC): Allows multiple nodes to collaborate on computing a function without revealing their private inputs, enabling computation without data sharing.
- Fully Homomorphic Encryption (FHE): Allows direct operations on encrypted data, ensuring data remains encrypted from start to finish, providing end-to-end privacy protection.
- Zero-Knowledge Proofs (ZKP): Provides a method to verify computations without disclosing any underlying data, enhancing the system's trustworthiness.
- Nada Language: A domain-specific language designed for creating secure MPC programs, simplifying the development of privacy-preserving applications and reducing the learning curve for developers.

Nillion's network architecture consists of three main layers: the Processing Layer (responsible for secure computation), the Coordination Layer (NilChain, managing node-to-node communication), and the Connectivity Layer (serving as a gateway to connect external systems). This multi-layered architecture allows Nillion to provide powerful computing capabilities while protecting data privacy, meeting the needs of various privacy-sensitive scenarios.
Latest Development Progress
According to the latest information, the development of the Nillion network is progressing steadily:
- The Nillion mainnet is planned to launch in March 2025 (this month). Nillion's total token supply is 1 billion, and distribution is expected to occur at the time of mainnet launch.
- In terms of financing, Nillion completed a $25 million funding round led by Hack VC on October 30, 2024, with investors including HashKey Capital, Animoca Brands, and angel investors from projects like Arbitrum, Worldcoin, and Sei. This round brings Nillion's total funding to $45 million, providing ample financial support for the project's long-term development.
- In ecosystem expansion, Nillion has established integration relationships with NEAR Protocol, Aptos, Arbitrum, Mantle, and Sei, among other mainstream public chains. Through the collaboration with NEAR Protocol, Nillion aims to enhance privacy tools, enabling developers to innovate more effectively in the DeFi space.
- In the AI ecosystem, Nillion has partnered with several AI-related projects, including Ritual, Crush AI, Skillful AI, and Virtuals Protocol. For example, Virtuals Protocol is the largest multi-modal AI agent protocol, and by collaborating with Nillion, it can leverage Nillion's secure computing infrastructure to support the private training and inference of AI models, achieving a perfect integration of AI and privacy.

05、Sahara AI: A Platform for Building a New AI Asset Economy
Project Development
Sahara AI's core vision is to build a "Human-AI Collaborative Network" that enables ordinary users, developers, and enterprises to participate in the creation, deployment, and monetization of AI assets. Through this collaborative model, Sahara AI aims to lower the entry barrier for AI, allowing each participant to share in the industry's growth dividends. The project has successfully raised a total of $43 million in funding, led by Binance Labs, Polychain Capital, and Pantera Capital.

The platform's technical architecture consists of three key components:
1. Sahara Blockchain: Provides a secure, transparent transaction and efficient AI lifecycle management foundation for the ecosystem.
2. AI Infrastructure: Supports distributed collaborative training and service capabilities for advanced algorithms and computing frameworks.
3. Sahara AI Marketplace: A decentralized trading center for AI assets.
These components collectively form a complete ecosystem, supporting the entire process from data collection and labeling to model training, deployment, and monetization.

Latest Development Progress
The Sahara AI project is in a rapid development stage, and its testnet has experienced several important stages:
- In December 2024, Sahara AI launched the beta version of the first-stage data service platform testnet, attracting more than 780,000 user applications, of which more than 10,000 waitlisted participants were granted the first batch of participation qualifications. In this stage, participants can contribute to the AI ecosystem and earn rewards by completing data collection, optimization, and labeling tasks.
- In February 2025, Sahara AI launched the second stage of the testnet, expanding the contributor base of the platform and introducing additional reward opportunities. This stage further strengthened the participation of users in shaping the future of decentralized AI.
- The latest progress is that Sahara AI announced the launch of a public testnet called "SIWA" on March 10, 2025. This is considered the last major test before the Sahara AI mainnet launch and TGE, and may also be the last opportunity for participants to earn airdrop rewards (called "credits").
Sahara AI has announced its roadmap for 2024-2025, which includes several key milestones:
- Q4 2024: The data service platform and testnet have been launched, and users can earn rewards through data collection and labeling.
- Q1 2025: The AI Marketplace will be launched, providing development tools and data service extension functions to support model development, training, and deployment, and introducing an early access program.
- Q2 2025: The Sahara Studio tool suite will be launched, covering model training, deployment, and workflow management, further optimizing the developer experience.
- Q3 2025: The Sahara Chain mainnet will be released, providing a secure and transparent on-chain infrastructure for large-scale decentralized AI, while supporting the tokenization and trading of data and models.
On March 1, 2025, Sahara AI launched an incubator program to discover and support the most promising AI x Web3 innovation projects globally. The program focuses on two tracks: AI infrastructure and AI applications, and welcomes teams with MVP or higher maturity to participate. Selected projects will have the opportunity to fully integrate into the Sahara AI ecosystem, receive exclusive technical support, market expansion resources, and investment opportunities.
06、Summary
The AI Layer 1 is at a critical stage of rapid evolution. This emerging track is reshaping the underlying architecture of AI technology through decentralized infrastructure. From data rights confirmation to computing resource allocation, from model training to application deployment, these platforms are breaking through the limitations of traditional centralized AI systems and building a more open, transparent, and efficient technology ecosystem. In the future, this track will continue to drive technological innovation and promote the evolution of artificial intelligence towards a more decentralized and collaborative direction.





