작성자: shushu, BlockBeats
Solayer 개발자 Chaofan Shou가 자신과 Solayer 엔지니어가 LIBRA에서 200만 달러 이상 손실을 입었다고 말했던 것을 기억하시나요? 그리고 "두 명의 해커와 한 주말이 우리에게 무엇을 가져다줄지 보자"라는 말도 있었습니다.
주말이 막 끝났는데, LIBRA 프로젝트에 대해 많은 논란이 있었습니다. BlockBeats는 공개 정보를 바탕으로 LIBRA 발행과 관련된 이해당사자들과 그들의 발언을 정리하여 LIBRA 사건의 전체 과정을 재구성해 보았습니다.
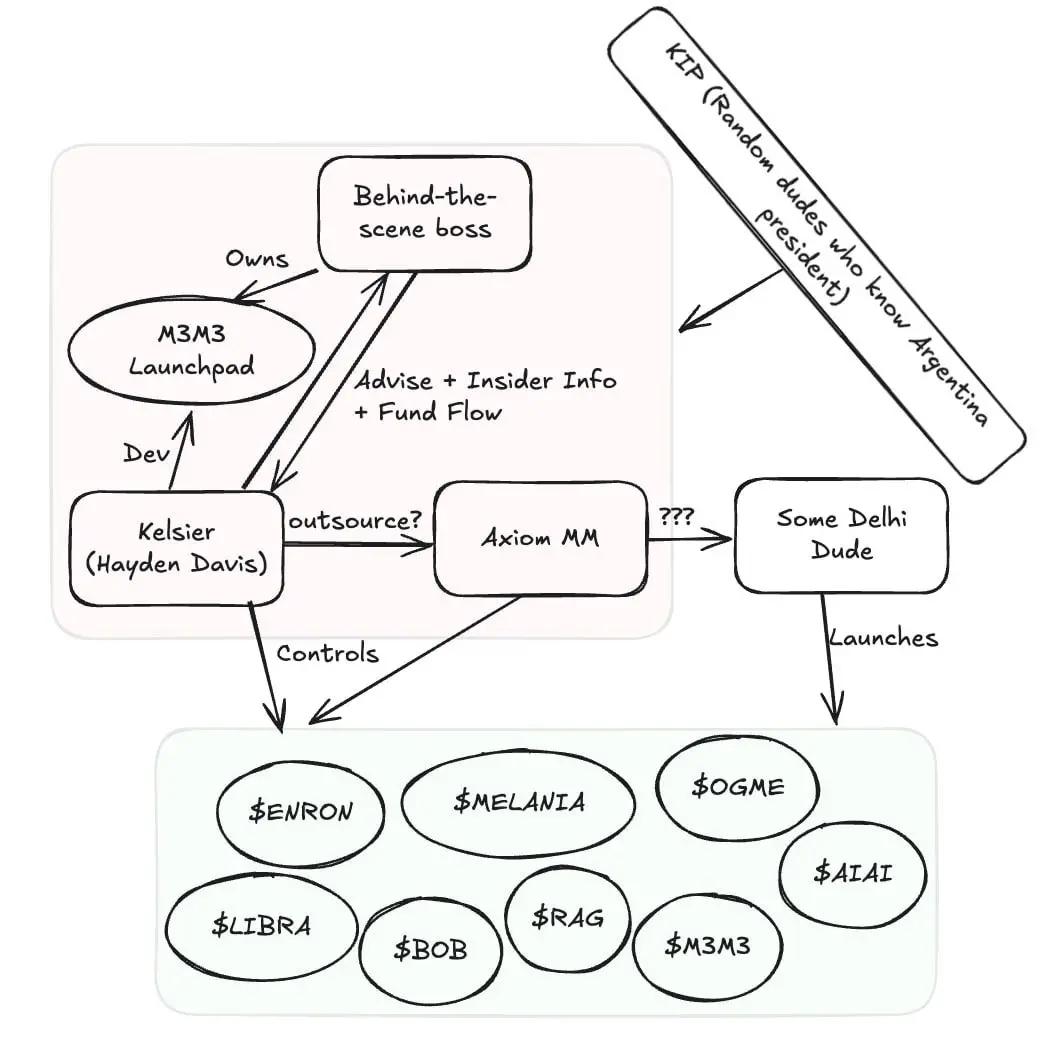
현재 LIBRA와 관련된 주요 인물은 다음과 같습니다: 밀레이 대통령, KIP Protocol 프로젝트 측, 마켓메이커 Kelsier Ventures와 그 창립자 Hayden Davis, 아르헨티나 정부 측 관계자, Jupiter를 포함한 여러 프로젝트 측.
팀 내부 갈등 연출, 다양한 측면에서 자백
2월 16일 새벽, KIP Protocol은 X에 게시물을 올려 LIBRA 토큰의 발행과 마켓메이킹은 Kelsier Ventures와 프로젝트 발기인 Hayden Davis가 전담했으며, KIP나 공동 창립자 Julian과는 관련이 없다고 밝혔습니다. KIP는 발행 후 기술 프로젝트 선정과 감독을 맡았다고 인정했습니다.
2월 16일 오전 8시, Hayden Davis는 3분짜리 해명 영상과 관련 공지를 발표했습니다. 주요 내용은 다음과 같습니다:
1. Hayden Davis는 아르헨티나 대통령 Javier Milei의 자문역을 맡고 있음을 확인했습니다.
2. 모든 수수료, 수익, 유동성 등 회수 가능한 자금은 향후 24~48시간 내에 LIBRA 거래쌍에 전액 투입될 것입니다.
3. Photon, Bullex, Meteora, Jupiter, Moonshot 등 프로젝트가 LIBRA에서 이익을 얻었다고 폭로했습니다.

영상 하단에는 다음과 같은 내용의 문서 공지가 첨부되었습니다:
1. Hayden Davis의 역할은 LIBRA의 유동성을 보장하고 모든 관련 수수료와 자금 보유를 관리하는 것입니다.
2. Javier Milei 팀은 LIBRA 발행 기간 동안 지속적인 지원을 약속했지만, Milei는 사전 통보 없이 트위터를 삭제했습니다.
3. KIP Network 창립자이자 Libra 토큰의 주요 후원자인 Julian Peh에게는 부적절한 행동이 없었습니다. Davis는 Milei 팀이 Julian에게 책임을 전가하려 한다고 추측했습니다.

1시간 후, 아르헨티나 대통령실 공식 계정이 LIBRA 프로젝트 배경 정보를 설명하는 공지를 발표했습니다. 2024년 10월 19일, 아르헨티나 대통령 Javier Milei가 KIP Protocol 대표와 만났다고 합니다. 이 회의에서 KIP는 "Viva la Libertad"라는 프로젝트를 소개했는데, 이는 블록체인 기술을 활용해 아르헨티나 민간기업에 자금을 지원하는 것이 목적이었습니다.
2025년 1월 30일, 대통령은 대통령궁에서 Hayden Mark Davis를 만났습니다. KIP Protocol 대표에 따르면, Davis 씨가 이 프로젝트의 기술 인프라를 제공할 것이라고 합니다. Hayden Davis와 아르헨티나 정부는 직접적인 관계가 없으며, KIP Protocol 대표가 프로젝트 협력 파트너로 소개했다고 합니다.
이상이 LIBRA 프로젝트의 주요 참여자들의 공식 대응입니다. 이 과정에서 손실을 입은 Solayer 개발자 Chaofan Shou는 먼저 LIBRA 토큰의 마켓메이커/창시자가 Arunkumar Sugadevan과 다른 인도 연쇄 환매 사기범과 직접 관련이 있다고 주장하며, Kelsier Ventures가 토큰 발행을 인도 업체에 외주 줬는지 의문을 제기했습니다. 자금 흐름을 추적한 결과, LIBRA 토큰 창시자가 MELANIA와 ENRON 토큰의 내부자이자 OG.FUN 프로젝트 개발자로, 1500만 달러 이상을 세탁했다는 사실을 밝혀냈습니다.
이후 Shou는 Arunkumar Sugadevan과 LIBRA는 무관하고 단지 같은 마켓메이커를 공유했다고 삭제했지만, 관련 내용을 정리한 정보 그래픽을 공개했습니다. 이 그래픽에는 LIBRA 발행 마켓메이킹 팀이 여러 밈 코인을 조작했다는 내용이 담겨 있습니다.

Jupiter, Meteora 등 여러 프로젝트 위기 봉착
Hayden Davis의 영상에서 가장 충격적인 내용은 Photon, Bullex, Meteora, Jupiter, Moonshot 등 프로젝트가 LIBRA 발행에 참여하고 상당한 이익을 얻었다는 것입니다.
Photon과 Bullex는 영어 커뮤니티에서 유명한 밈 거래 플랫폼이고, Meteora, Jupiter, Moonshot은 TRUMP 코인 이후 솔라나 밈 코인 원스톱 서비스 제공업체입니다. 이번에 LIBRA에 투자한 많은 투자자들은 Moonshot에서 계약 정보를 찾아 대규모 투자했습니다.
1월 31일 Milei 대통령이 Hayden Davis와의 회담 트윗에 Meteora 창립자가 "세상을 바꾸는 모습"이라고 댓글을 달아, Meteora도 LIBRA 내부 계획에 관여했다는 증거로 여겨졌습니다. 따라서 Meteora 창립자 Ben은 Hayden Davis의 영상 공개 전에도 이미 해명 성명을 발표했습니다. 그는 LIBRA 팀이 무허가 플랫폼인 Meteora를 사용했지만, Meteora는 어떤 토큰도 통제하지 않았고 Milei와도 직접적인 접촉이 없었다고 밝혔습니다.

Jupiter와 팀원들도 잇달아 해명 성명을 발표했습니다. Jupiter 팀 몇 명은 약 2주 전 Kelsier Ventures로부터 향후 어느 시점에 아르헨티나 대통령 관련 토큰 프로젝트가 있을 것이라는 정보를 직접 들었다고 합니다. "Jupiter 팀 어느 누구도 LIBRA 토큰이나 관련 보상을 받지 않았습니다. Jupiter 창립자 Meow는 계약 주소나 구체적인 발행 시기를 알지 못했고, 토큰 발행 당시 도쿄에 있어 잠들어 있었습니다."
Jupiter의 성명에 따르면, Meteora 창립자 Ben은 토큰 발행 직전 몇 분 만에 계약 주소를 알게 되어 확인했지만, 정보가 공개된 후에야 Jupiter 팀에 공유했다고 합니다.
Davis의 영상이 확산된 후, 그가 언급한 여러 프로젝트 측이 해명 성명을 발표했습니다. 거의 모든 성명에서 향후 더 자세한 정보를 제공하겠다고 밝혔고, Hayden Davis도 계속해서 영상을 통해 배경 정보를 공개할 것이라고 했습니다. 그러나 토큰 가격을 보면, LIBRA는 여전히 30억 달러 시총에 불과합니다.

내부자 폭로: 조종당한 대통령
가장 충격적인 LIBRA 관련 소식은 2월 16일 새벽, 개발자 @DiogenesCasares가 "뇌물, 내부자, 조종당한 대통령 | $LIBRA 사건의 진실"이라는 제목의 글을 게시한 것입니다. 그는 LIBRA 발행 계획의 내부자라고 밝히며, 1주일 전부터 시장에 Milei 관련 밈 코인이 곧 출시될 것이라는 소문이 돌고 있다는 정보를 받았다고 합니다. 이 정보는 신뢰할 수 있는 정보원인 거래자와 업계 관계자로부터 전해들었다고 합니다.
글에서 그는 아르헨티나 암호화폐 커뮤니티의 핵심 인사들, 주로 대형 암호화폐 거래소와 플랫폼의 고위 관계자들에게 연락했지만, 이들 모두 이 프로젝트에 대해 들어본 적이 없다고 말했다고 합니다. 한 사람은 미국 투자자가 주도했던 $afuera라는 토큰 계획이 있었지만 실현되지 않았다고 언급했다고 합니다.
이후 그는 Milei의 측근 중 한 명이 500만 달러의 뇌물을 받고 이 토큰 프로젝트를 대통령에게 추천했다는 사실을 알게 되었습니다. 이는 Milei 본인이 뇌물을 받은 것은 아니지만, 그의 측근이 자금을 받고 Milei의 지지를 이끌어냈다는 것을 의미합니다.
저자는 이 프로젝트의 幕後 팀이 이전 멜라니아 트럼프의 토큰과 매우 유사하며, 체인 상의 증거로 볼 때 초기 $LIBRA 구매자 대부분의 지갑이 멜라니아 토큰과 연관되어 있다고 밝혔습니다. 또한 Meteora 팀이 멜라니아 토큰과 연관되어 있고 LIBRA 프로젝트에서 중요한 역할을 했거나 적어도 그 계획을 알고 있었다고 주장했습니다.

또한 암호화폐 업계와 솔라나 생태계의 많은 핵심 인사들이 LIBRA의 내부 정
솔라나(SOL), 후오비 토큰(HT), 알위브(AR), 앰프(AMP), 밈(meme), 너보스(CKB), 우마(UMA), Ronin(RON), 창펑자오(CZ), 블록비츠(BlockBeats), 솔라나(Solana), 팬텀(Fantom), 블록, 불, 문 (Moon/가격 상승을 의미), 초당 거래 수(TPS), 가상화폐 거래소, 리스크, 온체인, 거래소, 시총, 내부인사, MM (Market Making), 거래자, 융자.
작자는 외국 VC, 거래자, 중개인 및 암호화폐 KOL 그룹이 아르헨티나 정부에 이 토큰을 판매하려 했다고 추측했으며, 개방적인 태도를 가진 Milei 정부가 그들의 목표가 되었다고 했다.
추가 정보에서 작자는 Milei 본인이 직접 관여하지 않았으며, 관련자는 정부 팀 내의 일부 구성원일 가능성이 더 크다고 강조했다.
이와 관련하여 Milei 대통령은 아르헨티나 부패 방지 사무소에 개입을 요청하고, 정부 구성원 전체에 대한 부적절한 행위 조사를 지시했다. 또한 암호자산, 금융 활동, 자금 세탁 등 관련 분야 규제 기관 관계자로 구성된 특별 조사팀(UTI)을 설립했다. 이 팀은 LIBRA 발행 및 관련 기업과 개인에 대한 긴급 조사를 실시하고, 모든 증거를 사법 기관에 이송할 것이다.
밈 음모 집단의 붕괴?
커뮤니티에서는 자신이 손실을 입은 이유를 반성하는 사람들도 있고, 적극적으로 권리 구제에 나선 사람들도 있다. 개발자 Farokh(@farokh)는 LIBRA 프로젝트 책임자 Hayden Davis가 LIBRA 토큰 마케팅 보수를 받은 KOL 명단을 공개할 것을 희망하며, 암호화폐 미디어와 역량 있는 사람들이 이 사안을 조사해 줄 것을 요청했다.
이전에 Dave Portnoy는 Space에서 자신이 600만 개의 LIBRA 토큰을 마케팅 용도로 받았으며, 토큰 발행 계약을 사전에 알고 있었고 소액 지갑을 통해 사전에 매입했다고 밝혔다. KIP 팀은 그와 논의하여 자신의 토큰 발행을 돕는 방법을 모색했다고 한다.
암호화폐 KOL Beanie(@beaniemaxi)는 Dave Portnoy도 정의로운 폭로 KOL 역할을 하기 시작했다는 것을 보면, 이 사건이 얼마나 깊이 있는지, 그리고 "참호" 안이 얼마나 더러운지 상상할 수 있다고 농담했다. (작자 주: Dave Portnoy는 이전에 JAILSTOOL이라는 패러디 밈 코인을 출시했으며, CZ도 그의 트윗을 리트윗한 적이 있다. "모든 밈 코인 투자자들에게: 우리는 게임 규칙을 알고 있다. 모두가 돈을 벌려고 온 것이지, 누구도 속이지 않았다. 쓰레기 코인을 사고팔면 투자금을 다 잃을 준비를 해야 한다. 이것이 바로 리스크이다.")
Beanie는 Kelsier Ventures에 대한 조사에서 밈 코인 KOL 챔피언이 Kelsier Ventures 팀의 파트너라고 밝혔다.
암호화폐 KOL NDF는 Kelsier Ventures 팀 멤버이자 Fantom Troupe의 일원이기도 한데, 이를 통해 LIBRA에 대한 사전 정보가 내부 소규모 집단에 유출된 경위를 설명할 수 있다. 이는 월스트리트의 M&A 투자 은행가가 동시에 동일한 회사에서 데이 트레이더로 일하는 것과 같은 이해 상충 상황이다.
Beanie는 Kelsier Ventures가 가족 범죄 집단과 같다고 말했다. CEO Hayden Davis 외에도 아버지 Tom Davis가 의장, 동생 Gideon Davis가 COO를 맡고 있다. 현재 Gideon은 X 프로필을 정리하고 Instagram을 삭제했다.





