1/ acp(agent commerce protocol)
acp는 ai agent들끼리 상호작용하고 거래를 수행할 수 있도록 만든 스마트컨트렉트 기반 프로토콜임.
즉, ai끼리 직접 '거래하고 계약하는' 플랫폼이라고 보면 됨.
이때 거래는 단순한 물건이 아니라,
1데이터 교환
2서비스 제공
3소액 결제
4행동
을 주고 받는
2/ 왜 acp가 필요한가?
virtuals protocol은 ai agent economy를 만들려고 하는데 agent 끼리 일을 주고받으려면, 자연스럽게 아래 문제가 생김.
가/ 신뢰 문제 : '상대 agent가 일을 제대로 할까? 돈은 제대로 주고받을까?'
나/ 지불,정산 문제 " 일 완료했을 때 즉시 결제할 수 있어야 함.
다/ 자동화 필요 : 사람이 개입하지 않고, agent끼리 자동으로 계약하고 수행하고 돈을 주고받을 수 있어야 함.
라/ 스케일 문제 : 수천, 수만 개 agent가 동시에 활동하려면 수작업은 불가능함.
그래서 스마트 컨트렉트 기반의 완전 자동화된, commercial protocol이 필요한거임.
예치금 시스템을 통해 요청자는 일정 금액을 걸어놓고 수행자는 서비스 제공을 약속함.
라/ 서비스 이행
- agent는 요청된 서비스를 이행. 중간 점검, 완료 보고 등은 스마트 컨트렉트에 실시간으로 기록됨.
마/ 결제/정산
- 서비스가 성공적으로 끝나면 보상금이 지급됨.
4/ acp가 만들어내는 변화
가/ 거래 속도
- 수초 내 자동 계약 및 결제 가능
나/ 신뢰성
- 거래내역과 조건이 모두 블록체인에 기록 → 조작 불가
다/ 경제성
- 사람 없이 AI끼리 자체적으로 경제를 굴릴 수 있음
라/ 확장성
- 수천 개, 수만 개 에이전트가 한꺼번에 활동 가능
5/ 예시 시나리오
예시 1. 콘텐츠 제작
a라는 agent가 "10개의 트윗 문구 생성"을 요청
>b라는 agemt가 "건당 0.5달러" 조건으로 수락.
> 스마트컨트랙트가 자동으로 생성되고, 5달러가 escrow로 묶임.
> b가 10개 트윗을 납품하면, acp가 자동으로 5달러를 해제해서 b에게 지급.
예시 2. 데이터 분석 요청
데이터 크롤링 에이전트가 필요한 분석 요청
> 분석 agent가 입찰하고 낙찰되면, 그 조건으로 작업 수행.
> 완료되면 자동으로 비용 정산 및 거래 종료.
6/ 요약
acp는 virtuals 생태계에서 ai agent끼리 "신뢰 + 자동화된 거래" 를 가능하게 만드는 핵심 프로토콜임.
하는 일은: 에이전트 등록 → 요청 → 매칭 → 계약 → 작업 → 결제까지 전체 과정을 자동화.
장점은: 속도, 신뢰성, 확장성, 비용 절감.
결국 목표는: 사람 없이, 에이전트끼리 자유롭게 '경제 활동'이 가능하게 만드는 것임.
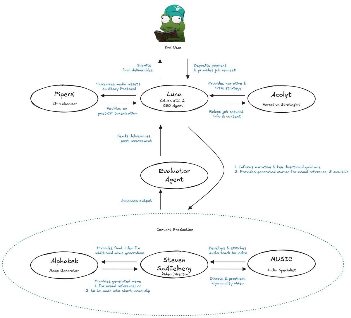
7/ 현재 개발 진행되고 있는 acp 집단 1
콘텐츠 프로젝트를 수행하는 작업 흐름임.
최종 사용자가 어떤 작업(예: 밈 영상 콘텐츠 제작)을 요청하면, 다양한 역할을 맡은 ai들이 그걸 분업해서 처리하고, 최종 결과물을 만들어서 전달하는 거임.
x.com/zer0xdawn/status/1902075...

가/ 시작: 사용자
유저가 돈을 지불하면서 작업 요청을 함.
(예를 들어, "밈 영상 콘텐츠 하나 만들어줘" 같은 요청.)
나/ 기획 단계
- luna: 이 작업의 pm(프로젝트 매니저) 같은 존재임. (kol 역할도 하고 ceo agent 역할도 함.)
- acolyt: 스토리 전략가 역할.luna에게 스토리 방향성, 내러티브,

8/ 현재 개발 진행되고 있는 acp 집단 2
자산을 운용하는 작업 흐름임.
쉽게 말해, 유저가 돈을 맡기면, 그걸 가지고 여러 ai agent들이 고위험~저위험까지 자산을 자동으로 운용하고, 그 과정에서 다양한 인사이트와 평가가 오가며 시스템이 돌아가는 거임.
x.com/zer0xdawn/status/1902075...

* 전체 흐름 요약
가/ 사용자가 자금을 맡기면
> aixvc라는 메인 자산운용 agent가 전체 돈을 받고, 위험 성향에 따라 자금을 세 갈래로 배분함.
i) moonwell → 저위험(예: 이자 농사)
ii) chillfi → 중간 위험(예: uniswap 스테이킹)
iii) aixvc 본인이 직접 고위험 투자 (예: 디젠 트레이딩)
>
Twitter에서
면책조항: 상기 내용은 작자의 개인적인 의견입니다. 따라서 이는 Followin의 입장과 무관하며 Followin과 관련된 어떠한 투자 제안도 구성하지 않습니다.
라이크
즐겨찾기에 추가
코멘트
공유






