
2025년 6월 30일, 싱가포르 통화청(MAS)은 디지털 토큰 서비스 제공업체(DTSP)에 대한 새로운 규정을 공식 시행합니다. 업계에서 "절벽 규제"로 불리는 이 새로운 규정은 암호화폐 거래소와 같은 서비스를 제공하는 국내 기업들이 라이선스를 취득해야 함을 요구합니다. 이는 대량 무허가 기관들이 싱가포르에서 쫓겨날 수 있음 을 의미합니다 . 아랍에미리트의 두바이와 아부다비는 "싱가포르 난민"들의 안전한 피난처 중 하나가 되었습니다.
명확한 규제 프레임 와 혁신을 지원하는 정책 덕분에 UAE는 "암호화폐의 월스트리트"로 자리매김하고 있습니다. 바이낸스, Crypto.com, OKX, 바이빗, 크라켄, 리플 등 국제적으로 유명한 웹3(Web3) 기업들이 이미 이 도시에 자리 잡았으며, 두바이에만 1,000개가 넘는 암호화폐 관련 기업이 있습니다.

그림 1: 비즈니스 및 투자 목적지로서 UAE의 많은 이점 출처: AIYING
동시에, UAE 디르함은 오랫동안 미국 달러와 고정 환율(약 1 미국 달러 대 3.67 디르함)을 유지해 왔기 때문에, 러시아와 이란과 같은 지역의 고액 자산가들을 중심으로 대량 국제 자본 유입을 유치했습니다.Chainanalysis 데이터에 따르면, 2023년 7월부터 2024년 6월까지 UAE는 300억 달러 이상의 암호화폐 유입을 받아, 중동 및 북아프리카(MENA) 지역에서 터키와 모로코에 이어 세 번째로 큰 암호화폐 경제국 이 되었습니다 .UAE의 암호화폐 보유율은 세계 1위입니다.Triple A 통계에 따르면, UAE의 암호화폐 보유율은 2024년에 25%를 넘어섰지만, 글로벌 평균 보유율은 6.9%에 불과했습니다.

그림 2: UAE는 암호화폐 보유량 면에서 세계 1위를 차지했습니다.
UAE에 대해 말씀드리자면, 독특한 국가 조직 구조로 인해 규제 시스템이 비교적 복잡합니다. 이번 Global Policy에서는 Starlabs Consulting이 UAE 해외 진출에 관심 있는 웹 3 기업가들에게 참고할 만한 명확한 프레임 제시해 드리겠습니다.
UAE의 독특한 연방 시스템
UAE는 아부다비, 두바이, 샤르자, 아지만, 움알카이와인, 라스알카이마, 푸자이라 등 7개 토후국으로 구성되어 있습니다. 각 토후국의 왕족은 자체 영토를 통치하며 독립적인 자치권을 누리고 있습니다.

그림 3: UAE의 에미레이트와 주요 도시의 분포
그중 수도 아부다비와 상업 중심지 두바이, 두 토후국의 GDP는 국가 GDP의 80%를 차지합니다. 두 토후국은 여러 경제 자유지대를 설립했습니다. 아부다비에는 아부다비 글로벌 마켓(ADGM), 두바이에는 두바이 국제금융센터(DIFC), 두바이 복합상품센터(DMCC), 두바이 세계무역센터(DWTC), 그리고 두바이 공항 자유무역지구청(RAKEZ)이 있습니다. 또한, 라스알카이마 토후국은 라스알카이마 디지털 자산 오아시스(RAKDAO)를 설립했습니다.
이처럼 UAE의 암호화폐 규제는 여러 관할권을 포괄합니다. 각 관할권에는 전담 규제 기관이 있으며, 일부 경제자유구역에는 특정 규제 프레임 있어 연방, 에미리트, 지방의 다단계 감독을 아우르는 특수한 메커니즘을 형성합니다.

그림 4: UAE의 가상 자산 규제 시스템 출처: AIYING
1. 규제 기관
연방 수준: 아랍에미리트 중앙은행(CBUAE)은 암호화폐 지불을 규제하고, 증권상품청(SCA)은 투자 암호화폐 자산을 규제하며 허가 기관입니다.
두바이(DIFC 제외) : 가상 자산 규제 기관(VARA)의 규제를 받으며, 라이선스 기관입니다.
두바이 국제 금융 센터(DIFC) : 두바이 금융 서비스 기관(DFSA)의 규제를 받으며 독립적인 암호화폐 규제 정책을 갖추고 있습니다.
두바이 멀티 상품 센터(DMCC) : VARA 규제를 받지만 독립 라이선스 보유
아부다비 글로벌 마켓(ADGM) : 금융 서비스 규제 기관(FSRA)의 규제를 받으며 독립적인 암호화폐 규제 정책을 갖추고 있습니다.

그림 5: UAE의 다양한 규제 기관의 라이센스 유형, 규제 범위 및 관할권 출처: Public account Taihui Research
2. 규제 근거
현재 UAE에는 가상 자산 서비스 제공을 규제하는 5가지 주요 규제 프레임 있으며, 여기에는 다음이 포함됩니다.
내각 결의안 제111호에 따라 발행된 가상 자산에 대한 연방 규정
두바이 국제 금융 센터(DIFC)와 아부다비 글로벌 마켓(ADGM) 의 두 금융 자유 구역에서 발행된 규정
새로 설립된 두바이 가상 자산 규제 기관(VARA) 에 따른 두바이 에미리트(DIFC 제외) 내에서 적용되는 규정
두바이 멀티 상품 센터(DMCC) 자유무역 지구 내 암호화폐 업무 에 대한 허가 프레임.

그림 6: 두바이 VARA, 아부다비 ADGM 및 두바이 DIFC 규제 비교출처: AIYING
또한, 두바이 경제개발부(DED)가 두바이에서 가상 자산 관련 활동에 대한 규정과 허가 요건을 발표하고, 아부다비 경제개발부(ADDED)가 아부다비에서 가상 자산 관련 활동에 대한 규정과 허가 요건을 발표하는 등 일부 현지 규정도 있습니다.
연방 차원의 규제 프레임
1. SCA는 증권을 참조하여 암호 자산을 규제합니다.
증권상품청(SCA)은 UAE 본토와 일부 자유무역지대 (ADGM 및 DIFC 제외)에서 암호 자산 활동을 규제할 수 있는 권한을 부여받았습니다.
2023년, 중국 국가통상자원부(SCA)는 가상자산(VA)의 사용과 서비스 제공업체(VASP)의 활동을 규제하기 위해 "가상자산 및 가상자산 서비스 제공업체 감독 지침"을 발표했습니다. 이 지침에 따라 SCA는 가상자산을 두 가지 범주로 구분합니다.
투자 목적으로 사용되는 가상 자산은 SCA의 규제를 받지만, 투자 목적으로 사용되지 않는 디지털 증권과 NFT는 SCA의 규제를 받지 않습니다.
지불 목적으로 사용되는 가상 자산은 CBUAE(아랍에미리트 중앙은행)의 규제를 받습니다. 단, CBUAE가 투자 목적으로 특별히 승인한 경우는 예외입니다.
SCA는 가상 자산과 관련된 다음 활동에 대해 라이선스를 받아야 한다고 규정하고 있습니다.
가상자산 플랫폼 운영 및 관리
가상자산 교환 서비스 제공
가상자산 이전 서비스 제공
가상자산 거래 중개 서비스
가상자산의 보관 및 관리
가상자산 발행 관련 금융서비스
SCA는 다음 활동에 대한 구체적인 라이센스와 관련 자본 요건을 제공합니다.
가상자산 플랫폼 운영자는 납입자본금 100만 디르함(AED)으로 가상자산 플랫폼만 운영해야 하며, 다른 가상자산 서비스를 제공하는 경우에는 납입자본금 500만 디르함(AED)으로 운영해야 합니다. 두 경우 모두 6개월 분의 운영 자금이 필요합니다.
가상자산 관리자: 6개월간의 운영 자금을 유지하는 데 필요한 400만 디르함의 납입자본금.
가상 자산 재무 자문사: 6개월 동안 운영 자금을 유지하는 데 필요한 50만 디르함의 납입 자본금.
가상자산 포트폴리오 관리자: 납입자본금 300만 디르함.
가상자산 브로커: 납입 자본금 200만 디르함.
가상 자산 딜러: 납입 자본금 3,000만 디르함.
또한, 가상 비서 거래 플랫폼은 기존 금융 시장에서 사용되는 다자간 거래 시설(MTF) 플랫폼과 동일한 것으로 간주되므로 유사한 규제 기준이 적용됩니다.
2. CBUAE는 결제 수단과 관련하여 결제 토큰 및 스테이블코인을 규제합니다.
2024년 6월, 아랍에미리트 중앙은행(CBUAE)은 스테이블코인을 결제 수단으로 규제하고 디르함에 고정된 스테이블코인만 허용하도록 하는 결제 토큰 서비스 규정(PTSR)을 발표했습니다. 즉, USDT, USDC 등 외화에 고정된 다른 스테이블코인은 결제 분야에서 인정되지 않습니다.
이 규정은 자유무역지대를 포함한 UAE 전체에 적용되나, DIFC와 ADGM은 제외됩니다. 이 규정은 결제 토큰의 발행, 변환, 보관 및 이전과 같은 주요 활동(통칭하여 "결제 토큰 서비스"라고 함)에 적용됩니다.
이 규정에 따라, UAE에서 결제 토큰 서비스를 제공하거나 UAE 거주자에게 해당 서비스를 제공하는 개인 또는 단체는 CBUAE(중앙은행)로부터 디르함 결제 토큰 서비스 라이선스 또는 해외 결제 토큰 서비스 등록을 취득해야 합니다. 라이선스는 UAE에 설립된 회사(금융 자유구역 소재 회사 제외)에만 발급되며, UAE에 등록되어 있지는 않지만 UAE에 소재한 단체(DIFC 및 ADGM 포함)는 해외 결제 토큰 발급사 등록을 신청할 수 있습니다.
이 규정은 스테이블코인 발행자에게 자본 요건, 투명성 규정, 자금세탁방지(AML) 및 테러자금 융자 방지(CFT) 의무를 포함한 엄격한 허가 및 규정 준수 요건을 부과합니다. 자본 요건은 다음과 같습니다.
결제 토큰 발행자: 초기 자본금 및 유지 자본금 1,500만 디르함; 미결제 결제 토큰의 법정화폐 액면가의 최소 0.5%에 해당하는 추가 유지 자본. 발행자는 자산이 완전히 담보되고 정기적인 제3자 감사 받도록 해야 합니다.
결제 토큰 관리자, 양도자 및 결제 토큰 변환 서비스 제공자: 평균 월별 결제 토큰 이체 가치가 1,000만 디르함 이상인지, 이하인지에 따라 각각 300만 디르함 및 150만 디르함의 규제 요건이 적용됩니다.
디르함 고정 스테이블코인 진행 상황:
2023년 8월, USDT 발행사인 테더는 아부다비 상장 기업인 피닉스 그룹(PHX)과 협력하여 디람에 고정된 스테이블코인을 출시할 것이라고 발표했습니다.
2024년 10월, CBUAE는 현지 회사 AED Stablecoin LLC가 출시한 디람 지원 스테이블코인 AE Coin을 승인했습니다.
2025년 5월, 아부다비의 국가부펀드 ADQ, 아부다비은행(FAB) 및 시총 걸프 국가에서 두 번째로 큰 국제 지주회사인 IHC는 디르함에 고정된 스테이블코인을 출시하기 위해 협력했으며 CBUAE의 승인을 기다리고 있다고 발표했습니다.
✨ Starlabs Consulting 참고: Chainalysis 데이터에 따르면, UAE에서 스테이블코인 전송의 93%가 소매 수준에서 이루어집니다.
3. 세금 인센티브: VAT 면제
개인 투자자: 암호화폐 투자에 대한 자본 이득세와 소득세가 면제됩니다.
법인세: UAE는 2023년부터 기업에 9%의 법인소득세를 부과하기 시작했습니다(과세소득이 375,000디르함 미만인 기업은 면제). 이 세금 정책은 암호화폐 관련 기업에도 적용됩니다.
부가가치세 면제: 2024년 11월 15일부터 암호화폐 거래(교환 및 소유권 이전 포함)에 대해 부가가치세(VAT)가 면제되며, 이는 2018년 1월 1일까지 소급 적용됩니다.
두바이 규제 프레임: VARA + DIFC
1. 두바이 국제 금융 센터(DIFC): 두바이 금융 서비스 기관(DFSA)의 규제를 받습니다.
DIFC는 독립적인 세금 정책과 규제 프레임 갖춘 UAE의 경제 자유 구역입니다.
2024년 3월에 공포된 DIFC 디지털 자산법은 디지털 자산이 영국 관습법의 원칙에 따라 재산임을 인정합니다. DFSA는 DIFC 내 암호화폐 활동을 감독할 책임이 있으며, DIFC에서 운영되는 암호화폐 관련 기관은 DFSA로부터 라이선스를 취득해야 합니다. Starlabs Consulting은 스탠다드차타드은행, 리플 등이 DFSA 라이선스를 성공적으로 취득했다는 사실을 확인했습니다.
2025년 3월, DFSA는 토큰화된 투자 상품 및 서비스를 제공하는 기업을 위한 토큰화 규제 샌드박스를 도입했습니다. 적격 서비스에는 토큰화된 주식, 채권, 이슬람 채권, 그리고 집합투자펀드가 포함됩니다.
DIFC 규제는 두 가지 핵심 정책을 통해 달성됩니다.
i. 투자 토큰 제도
2021년 10월, DFSA는 투자 토큰(증권형 토큰 또는 파생상품 토큰 등)에 대한 예비 규제 프레임 제공하는 투자 토큰 제도(Investment Token Regime)를 발표했습니다. 이 프레임 DIFC 내에서 투자 토큰의 마케팅, 발행, 거래 또는 보유에 관여하는 기관뿐만 아니라 거래 촉진, 토큰을 이용한 결제 및 자문 제공 등 투자 토큰 업무 에 종사하는 허가받은 회사에도 적용됩니다.
ii. 암호 토큰 제도
2022년 11월, 금융안보국(DFSA)은 암호화폐 토큰 제도(Crypto Token Regime) 시행을 위한 포괄적인 법안을 발표했습니다. 이 제도는 암호화폐 토큰의 거래, 청산, 보유 또는 이전과 관련된 자금세탁방지(AML) 및 테러 융자(CFT) 리스크 뿐만 아니라 소비자 보호, 시장 건전성, 보관 및 서비스 제공업체의 재정 자원과 관련된 리스크 포괄합니다.
시스템에 따르면, 승인된 암호화폐 자산(승인된 암호화폐 토큰)만 감독 대상에 포함되어 DIFC에서 사용될 수 있습니다. 현재 DFSA는 BTC, ETH, LTC, TON, XRP 등 5개 토큰과 Circle의 스테이블코인 USDC, EURC를 인정하고 있습니다 . 또한, 유틸리티 토큰이나 NFT와 같은 다른 유형의 암호화폐는 감독 대상에서 명시적으로 제외됩니다.
2. DIFC를 넘어: 가상 자산 규제 기관(VARA) 규정
두바이의 가상자산 규제 프레임 2022년 3월 발효된 가상자산 규제법을 기반으로 합니다. 이 법은 또한 자유무역지구와 특별개발구역 (DIFC 제외) 을 포함한 두바이 전 지역의 가상자산 활동을 규제 하고 두바이 세계무역센터청(DWTCA)과의 연계를 구축하는 전담 규제 기관인 가상자산 규제청(VARA)을 설립했습니다. 그 결과, 두바이는 전 세계 최초로 가상자산 규제 기관을 설립한 관할권이 되었습니다.
자율 규제 기관인 VARA는 연방 차원에서 SCA 및 CBUAE와 협력하여 가상 자산 규정을 조정하여 두바이 전체의 DIFC 외부에 있는 가상 자산 서비스 제공자(거래소, 벤처 캐피털 펀드, NFT 플랫폼 등)를 규제하고 가상 자산 업무 에 대한 승인 및 허가 시스템을 구축합니다.
VARA와 DFSA는 몇 가지 유사점이 있지만, 관할권이 중복되는 부분은 없습니다. VARA는 8가지 유형의 규제 대상 가상 자산(VA) 활동을 정의하고 있으며, 이러한 서비스를 제공하려는 모든 VASP는 운영 전에 라이선스를 신청해야 합니다.
VA 상담 서비스
VA 브로커 서비스
VA 관리 서비스
VA 거래 서비스
VA 대출 서비스
VA 행정 및 투자 서비스
VA 이전 및 정착 서비스
VA 발행 범주 1(주로 법정 통화에 고정된 스테이블코인 발행 포함)
VARA 공개 등록부에 따르면 Binance, OKX, Crypto.com, Deribit, HashKey, Gate 등 35개 회사가 VARA에서 발급한 VASP 라이선스를 취득했습니다.
2024년 10월, VARA는 허가받지 않은 암호화폐 기업 7곳에 대해 13,000달러에서 27,000달러 사이의 벌금과 정지령 발표했습니다.
2024년 9월, VARA와 UAE 증권상품청(SCA)은 각자의 규제 범위를 명확히 하기 위한 협력 프레임 에 서명했습니다. 양측은 두바이에서 사업을 계획하는 VASP는 VARA 라이선스만 취득하면 되고, 더 넓은 UAE 시장 진출을 위해 SCA에 기본적으로 등록될 수 있다는 데 동의했습니다.
또한 VARA는 2024년 9월 26일부터 디지털 자산 투자를 홍보하는 모든 회사가 마케팅 전략에 명확한 리스크 경고를 포함하도록 요구합니다.
2024년 10월에 발효된 VARA의 "가상자산 마케팅 및 관련 활동 관리 규정"은 마케팅, 컨설팅 서비스, 탈중앙화 금융(DeFi), 보관 서비스를 포괄하여 감독을 더욱 강화하는 한편, 부적절한 마케팅과 과장된 선전을 처리하기 위한 단계적 처벌 시스템을 도입했습니다.
2025년 5월 19일, VARA는 규제 규칙을 개정하고 RWA 토큰화를 공식적으로 규정에 포함시켜 유통시장 에서 자유롭게 거래될 수 있도록 했습니다. 같은 달, 두바이는 중동 및 북아프리카(MENA) 지역 최초의 부동산 토큰화 라이선스 프로젝트를 공식 출범했습니다.
아부다비 글로벌 마켓(ADGM): 금융 서비스 규제 기관(FSRA)의 규제를 받습니다.
ADGM은 아부다비가 설립한 국제 금융 중심지입니다. 독립 경제특구로서 ADGM은 유연한 규제 체계를 갖추고 있으며, 영미 법률 시스템을 채택하여 투명하고 효율적인 규제 환경을 제공합니다.
FSRA는 ADGM을 담당하는 독립 규제 기관입니다. FSRA가 발급하는 ADGM 라이선스는 암호화폐 거래, 보관, 매수, 매도 및 자산 관리 등의 활동을 포괄합니다.

그림 7: 2022년 11월, Binance는 FSRA로부터 금융 서비스 라이선스(FSP)를 받았습니다.
FSRA는 2022년에 "가상자산 활동 규제에 대한 지침"을 발표하여 자본 전제 조건, 인사 통제, 자금세탁방지(AML), 고객 실사(KYC)와 같은 규정 준수 조치를 포함하여 가상자산 제공자에 대한 규제 요건을 명확히 했습니다.
ADGM은 2023년에 탈중앙화 형 자율 조직(DAO) 및 기타 디지털 자산 기관에 대한 공식 규제 프레임 도입하여 DAO가 합법적으로 운영하고 회원에게 토큰을 발행할 수 있도록 했습니다.
2024년에 FSRA는 2024년 협의 문서 제7호를 발표하여 법정 통화 기준 토큰(FRT)을 기반으로 한 스테이블코인 규제 프레임 제안했으며, 토큰이 지불 서비스 및 투자 서비스와 같은 다양한 시나리오에서 사용될 수 있도록 기존 관련 규칙을 개정할 계획입니다.
Starlabs Consulting은 USDT가 ADGM에서 승인하는 토큰 중 하나로 등재되었으며, Paxos와 Circle과 같은 스테이블코인 회사들도 FSRA의 원칙 승인(IPA)을 받았다고 밝혔습니다. 2025년 3월, 아부다비의 지원을 받는 투자 그룹 MGX는 스테이블코인을 활용하여 바이낸스에 20억 달러를 투자했습니다.
또한 ADGM은 기업이 통제된 환경에서 암호화폐 관련 제품과 서비스를 테스트할 수 있도록 핀테크 샌드박스를 마련했습니다.

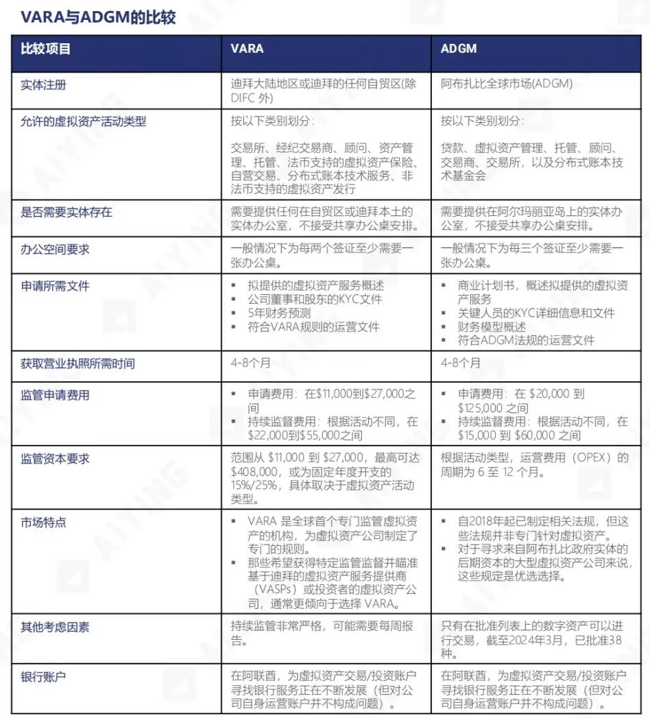
그림 8: VARA와 ADGM 규제 비교 출처: AIYING
다른 이슈 자유무역지대
ADGM과 VARA가 주도하는 엄격한 규제 라이선스 외에도, 일부 자유무역지구는 더 낮은 기준의 "비규제" 가상자산 라이선스를 도입했습니다. 이러한 라이선스에는 두바이 종합상품센터(DMCC), 두바이 세계무역센터(DWTC), 두바이 공항 자유무역지구청(RAKEZ), 두바이 실리콘 오아시스청(DSOA), 푸자이라 국제자유무역지구청(IFZA), 라스알카이마 디지털 자산 오아시스(RAKDAO) 등이 있습니다. 각 자유무역지구는 암호화폐 기업의 요구에 맞춰 구체적인 라이선스 옵션을 제공합니다. 이러한 라이선스는 거래소 운영에는 적용되지 않지만, 특정 업무 허용됩니다.

그림 9: 비규제 및 규제 라이센스를 받은 업무 유형 출처: AIYING
그중 DWTC는 UAE 암호화폐 산업의 핵심 허브로 자리 잡았으며, VARA와 협력하여 규제 프레임 구축했습니다. DWTC는 100% 외국인 소유, 개인 소득세 및 양도소득세 면제, 그리고 통화 제한이 없어 암호화폐 기업들에게 이상적인 선택입니다. 바이낸스는 두바이 정부와 협력하여 DWTC에 지역 암호화폐 센터를 건설하는 것을 추진하고 있습니다.





