Trong phân tích và giao dịch thị trường tài chính, sai lầm lớn nhất là chỉ tập trung vào những điểm tương đồng thống kê ngắn hạn, hời hợt mà bỏ qua các yếu tố kinh tế vĩ mô và cơ bản dài hạn.
Tác giả: Garrett
Biên soạn bởi: Saoirse, Foresight News
Gần đây, một số nhà phân tích đã so sánh diễn biến giá Bitcoin hiện tại với diễn biến giá của nó vào năm 2022.
Phải thừa nhận rằng, biến động giá ngắn hạn của chúng có vẻ khá giống nhau. Tuy nhiên, xét từ góc độ dài hạn, sự so sánh như vậy hoàn toàn vô lý.
Dù xét từ góc độ xu hướng giá dài hạn, bối cảnh kinh tế vĩ mô hay cơ cấu nhà đầu tư và cung/cầu/cơ cấu nắm giữ, logic cơ bản của hai yếu tố này đều khác nhau.
Trong phân tích và giao dịch thị trường tài chính, sai lầm lớn nhất là chỉ tập trung vào những điểm tương đồng thống kê ngắn hạn, hời hợt mà bỏ qua các yếu tố kinh tế vĩ mô và cơ bản dài hạn.
Bối cảnh kinh tế vĩ mô hoàn toàn trái ngược.
Tháng 3 năm 2022, Hoa Kỳ đang chìm trong lạm phát cao và chu kỳ tăng lãi suất, do các yếu tố bao gồm:
- Lượng thanh khoản trong thời kỳ đại dịch COVID-19;
- Phản ứng dây chuyền do cuộc khủng hoảng Ukraine gây ra đã đẩy lạm phát tăng cao hơn nữa và đáng kể.
Vào thời điểm đó, lãi suất không rủi ro tiếp tục tăng, thanh khoản bị rút dần một cách có hệ thống, và hoàn cảnh tài chính tiếp tục thắt chặt.
Trong hoàn cảnh như vậy, mục tiêu chính của vốn là tránh rủi ro. Diễn biến giá Bitcoin mà chúng ta đang thấy về cơ bản là một mô hình phân phối ở cấp độ cao trong một chu kỳ thắt chặt.

Hoàn cảnh kinh tế vĩ mô hiện nay hoàn toàn trái ngược:
- Tình hình xung đột ở Ukraine tiếp tục được cải thiện (một phần nhờ nỗ lực của Mỹ nhằm giảm lạm phát và hạ lãi suất);
- Chỉ số giá tiêu dùng (CPI) và lãi suất không rủi ro của Mỹ đều đang có xu hướng giảm.
- Quan trọng hơn, cuộc cách mạng công nghệ trong lĩnh vực trí tuệ nhân tạo đã làm tăng đáng kể khả năng nền kinh tế rơi vào chu kỳ giảm phát kéo dài. Do đó, xét từ góc độ dài hạn, lãi suất đã bước vào giai đoạn giảm.
- Các ngân hàng trung ương trên toàn thế giới đang bơm thanh khoản trở lại hệ thống tài chính;
- Điều này có nghĩa là nguồn vốn hiện đang thể hiện đặc tính "tránh rủi ro".
Như biểu đồ bên dưới cho thấy, kể từ năm 2020, Bitcoin và sự thay đổi chỉ số giá tiêu dùng (CPI) hàng năm có mối tương quan nghịch rõ rệt — Bitcoin có xu hướng giảm trong thời kỳ lạm phát tăng , trong khi đó Bitcoin có xu hướng tăng trong thời kỳ lạm phát chậm lại.
Trong bối cảnh cuộc cách mạng công nghệ do trí tuệ nhân tạo dẫn đầu, tình trạng giảm phát kéo dài rất có thể xảy ra — quan điểm được Elon Musk chia sẻ, điều này càng củng cố thêm lập luận của chúng tôi.

Biểu đồ khác bên dưới cho thấy kể từ năm 2020, Bitcoin đã thể hiện mối tương quan rất mạnh với chỉ số thanh khoản của Mỹ (không bao gồm sự sai lệch dữ liệu năm 2024 do dòng vốn ETF). Hiện tại, chỉ số thanh khoản của Mỹ đã vượt qua đường xu hướng giảm ngắn hạn (đường trắng) và dài hạn (đường đỏ) - một xu hướng tăng mới đang nổi lên.

Cấu trúc kỹ thuật hoàn toàn khác biệt
- 2021-2022: Biểu đồ hàng tuần cho thấy cấu trúc "đỉnh chữ M". Loại mô hình này thường liên quan đến đỉnh của một thị trường dài hạn và sẽ kìm hãm sự biến động giá trong một khoảng thời gian đáng kể.
- 2025 (ảnh hưởng đến xu hướng đầu năm 2026): Biểu đồ hàng tuần cho thấy sự phá vỡ xuống dưới Kênh giá tăng dần. Xét về xác suất, đây nhiều khả năng là một "Bear Trap" trước khi giá bật trở lại vào kênh.
Tất nhiên, chúng ta không thể hoàn toàn loại trừ khả năng xu hướng hiện tại sẽ tiếp tục diễn biến như thị trường gấu năm 2022. Tuy nhiên, cần lưu ý rằng phân khúc giá $80,850-$62,000 đã chứng kiến điều chỉnh giá và trao đổi token quy mô lớn.
Giai đoạn token ban đầu này mang lại tỷ lệ rủi ro/ lợi nhuận vượt trội hơn nhiều cho các vị thế kỳ vọng tăng giá — tiềm năng tăng giá vượt xa rủi ro giảm giá.
Những điều kiện nào cần thiết để thị trường gấu lặp lại như năm 2022?
Để thị trường gấu như năm 2022 tái diễn, cần phải đáp ứng những điều kiện nghiêm ngặt sau:
- Một đợt khủng hoảng lạm phát mới hoặc một cuộc khủng hoảng địa chính trị lớn với quy mô tương tự như năm 2022 có thể xảy ra.
- Các ngân hàng trung ương trên toàn thế giới đang khởi động lại việc tăng tài sản hoặc các chính sách thắt chặt định lượng (QT) đối với bảng cân đối kế toán của họ;
- Giá Bitcoin đã giảm mạnh và kéo dài xuống dưới mốc 80.850 đô la.
Trước khi tất cả các điều kiện này được đáp ứng, còn quá sớm để tuyên bố rằng thị trường đã bước vào giai đoạn thị trường gấu mang tính cấu trúc, và nhận định như vậy chỉ là một phán đoán mang tính suy đoán chứ không phải là một kết luận dựa trên phân tích hợp lý.

Cấu trúc nhà đầu tư khác biệt đáng kể
- 2020-2022: Thị trường chủ yếu do nhà đầu tư bán lẻ, với sự tham gia hạn chế của các tổ chức, đặc biệt là các tổ chức đầu tư dài hạn.
- Từ năm 2023: Sự ra đời của các quỹ ETF Bitcoin đã tạo ra "người nắm giữ dài hạn có cấu trúc", giúp khóa một phần nguồn cung Bitcoin, làm giảm đáng kể hoạt động giao dịch và hạ thấp đáng kể sự biến động.
Năm 2023 đánh dấu một bước ngoặt mang tính cấu trúc đối với Bitcoin như một loại tài sản, cả về khía cạnh kinh tế vĩ mô và định lượng.
Phạm vi biến động của Bitcoin cũng đã trải qua một sự thay đổi cơ bản:
- Biến động lịch sử : 80%-150%
- Biến động hiện tại: 30%-60%
Sự thay đổi này đánh dấu một bước chuyển biến cơ bản trong các thuộc tính tài sản của Bitcoin .

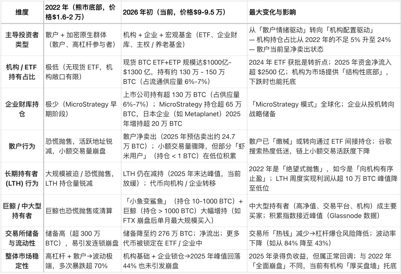
Những khác biệt cốt lõi về cấu trúc (hiện tại so với năm 2022)
Sự khác biệt lớn nhất trong cơ cấu nhà đầu tư Bitcoin vào đầu năm 2026 so với năm 2022 là thị trường đã chuyển từ "đầu cơ đòn bẩy cao do nhà đầu tư bán lẻ thúc đẩy" sang "nắm giữ dài hạn do các tổ chức thúc đẩy".
Năm 2022, Bitcoin đã trải qua một " thị trường gấu điển hình crypto ", được kích hoạt bởi việc bán tháo hoảng loạn nhà đầu tư bán lẻ và một loạt các vụ thanh lý có đòn bẩy.
Ngày nay, Bitcoin đã bước vào "kỷ nguyên thể chế" trưởng thành hơn nhiều, được đặc trưng bởi:
- Các yêu cầu cơ bản ổn định
- Một số nguồn cung cấp đã bị khóa trong một thời gian dài.
- Biến động đạt đến cấp độ tổ chức
Sau đây là bảng so sánh quan trọng của Grok dựa trên dữ liệu Chuỗi (như Glassnode và Chainalysis) và báo cáo của các tổ chức (như Grayscale Investments, Bitwise và State Street Bank) từ giữa tháng 1 năm 2026 (khi giá Bitcoin ở mức 90.000-95.000 đô la):







